FR120N Datasheet PDF — Fairchild Semiconductor
| Part Number | FR120N | |
| Description | IRFR120N | |
| Manufacturers | Fairchild Semiconductor | |
| Logo | ||
|
There is a preview and FR120N download ( pdf file ) link at the bottom of this page. Total 7 Pages |
|
Preview 1 page
No Preview Available !
Data Sheet www.Tdahteasseheaerte4uN.c-oCmhannel enhancement mode silicon gate power field effect transistors. They are advanced power • rDS(ON) = 0.270Ω • Single Pulse Avalanche Energy Rated |
|
Typical Performance Curves Unless Otherwise Specified (Continued) 1.25 ID = 250µA 1.15 www.datas1h.ee5t4u.com 0.95 TJ, JUNCTION TEMPERATURE (oC) 160 VGS = 0V, f = 1MHz CISS = CGS + CGD CRSS = CGD COSS ≈ CDS + CGD 600 400 CISS 200 1 COSS CRSS 2 VDS, DRAIN TO SOURCE VOLTAGE (V) 100 PULSE DURATION = 80µs DUTY CYCLE = 0.5% MAX VDS ≥ 50V 4 TJ = 25oC 3 TJ = 175oC 2 PULSE DURATION = 80µs DUTY CYCLE = 0.5% MAX TJ = 175oC 1 TJ = 25oC 0 3 6 9 12 15 ID, DRAIN CURRENT (A) FIGURE 12. TRANSCONDUCTANCE vs DRAIN CURRENT 0.4 0.8 1.2 1.6 VSD, SOURCE TO DRAIN VOLTAGE (V) 2.0 ID = 8.4A 16 VDS = 80V VDS = 50V VDS = 20V 8 0 3 6 9 12 15 Qg, GATE CHARGE (nC) FIGURE 14. GATE TO SOURCE VOLTAGE vs GATE CHARGE Preview 5 Page |
|
On this page, you can learn information such as the schematic, equivalent, pinout, replacement, circuit, and manual for FR120N electronic component. |
| Information | Total 7 Pages |
| Link URL | |
| Download |
Share Link :
Electronic Components Distributor
|
An electronic components distributor is a company that sources, stocks, and sells electronic components to manufacturers, engineers, and hobbyists. |
| SparkFun Electronics | Allied Electronics | DigiKey Electronics | Arrow Electronics |
| Mouser Electronics | Adafruit | Newark | Chip One Stop |
Модуль mosfet транзистора fr120n схема подключения
- Из-за того, что в открытом состоянии транзистор имеет очень малое сопротивление сток-исток, падение напряжения на нём мало. Именно поэтому имеет значение в какое «плечо» включать нагрузку. Например, для открытия полевого транзистора N-типа на затвор нужно подать положительное напряжение относительно истока. Рассмотрим случай, когда нагрузка включена в цепь истока (в нижнее плечо). Напряжение на истоке в таком случае будет равно:
Здесь Rотк. это сопротивление открытого транзистора. Так как данное сопротивление мало (десятки-сотни миллиом), если притянуть затвор к питанию, разница напряжений между затвором и истоком будет недостаточна для полного открытия транзистора даже при большом токе. Данное ограничение можно обойти используя разные источники для питания нагрузки и для управления затвором, но нужно чётко понимать как это работает.
Одна из особенностей подключения MOSFET транзистора к цифровым схемам — это необходимость подачи достаточного напряжения затвор-исток. В даташитах на транзистор пороговое напряжение затвор-исток (gate-source), при котором он начинает открываться называется gate threshold voltage (VGS). для полного открытия таким транзисторам надо подать на затвор довольно большое напряжение. Обычно это около 10 вольт, а микроконтроллер чаще всего может выдать максимум 5В. Есть несколько вариантов решения данной проблемы:
- На биполярных транзисторах соорудить цепочку, подающую питание с высоковольтной цепи на затвор.
- Применить специальную микросхему-драйвер, которая сама сформирует нужный управляющий сигнал и выровняет уровни между контроллером и транзистором. Типичные примеры драйверов это, например, IR2117. Надо только не забывать, что есть драйверы как верхнего так и нижнего плеча (или совмещенные, полумостовые). Выбор драйвера зависит от схемы включения нагрузки и коммутирующего транзистора. Для того, чтобы поддерживать N-канальный транзистор открытым в верхнем плече, ему на затвор нужно подать напряжение выше напряжения истока, а с учётом малого падения на самом транзисторе, получается что это выше напряжения питания. Для этого в драйвере верхнего плеча используется накачка напряжения. Этим и отличается драйвер нижнего плеча от драйвера верхнего плеча.
Также возможно просто использовать транзистор с малым отпирающим напряжением (т.н. logic level транзисторы). Например из серии IRL630A или им подобные. У них открывающие напряжения привязаны к логическим уровням. У них правда есть один недостаток — их порой сложно достать. Если обычные мощные полевики уже не являются проблемой, то управляемые логическим уровнем бывают далеко не всегда.
Никогда не оставляйте затвор «болтаться» в воздухе — так как транзистор управляется «полем», на затворе могут наводиться помехи от окружающих электро-магнитных полей, поэтому желательно всегда притягивать его через большое сопротивление либо к питанию, либо к земле, в зависимости от схемы. Сказанное верно, даже если вы используете микроконтроллер для управления транзистором — это поможет избежать неопределённых состояний, когда управляющее устройство, например, перезагружается.
Наличие емкости на затворе создаёт бросок «зарядного» тока при открытии, поэтому для его ограничения рекомендуется ставить небольшой резистор в цепь затвора. Ограничив ток резистором вы также увеличите время открытия транзистора.
Для шунтирования импульса тока, образующегося при отключении индуктивной нагрузки, добавляют быстрый защитный диод (TVS-диод), включённый параллельно истоку-стоку. Если имеется однонаправленный супрессор используется обратное включение, хотя допустимо также использовать двунаправленные TVS-диоды. Также, если транзисторы работают в мостовой или полумостовой схеме на высокой частоте (индукционные нагреватели, импульсные источники питания и т.п.), то в цепь стока встречно включается диод Шоттки для блокирования паразитного диода. Паразитный диод имеет большое время запирания, что может привести к сквозным токам и выходу транзисторов из строя.
Если вы планируете использовать полевой транзистор в качестве быстрого высокочастотного ключа и\или для коммутации мощной или индуктивной нагрузки, необходимо использовать т.н. снабберные цепи — часть схемы, замыкающая токи переходных процессов на себя, уменьшая паразитный нагрев транзистора. Снаббер также защищает от самооткрывания транзистора при превышении скорости нарастания напряжения на выводах сток-исток.
IRFR120N Datasheet (PDF)
0.1. irfr120npbf irfu120npbf.pdf Size:390K _international_rectifier


PD — 95067AIRFR/U120NPbF Lead-Freewww.irf.com 112/9/04IRFR/U120NPbF2 www.irf.comIRFR/U120NPbFwww.irf.com 3IRFR/U120NPbF4 www.irf.comIRFR/U120NPbFwww.irf.com 5IRFR/U120NPbF6 www.irf.comIRFR/U120NPbFwww.irf.com 7IRFR/U120NPbFD-Pak (TO-252AA) Package OutlineDimensions are shown in millimeters (inches)D-Pak (TO-252AA) Part Marking InformationEXAMP
0.2. irfr120n.pdf Size:142K _international_rectifier


PD — 91365BIRFR/U120NHEXFET Power MOSFET Surface Mount (IRFR120N)D Straight Lead (IRFU120N)VDSS = 100V Advanced Process Technology Fast SwitchingRDS(on) = 0.21 Fully Avalanche RatedGDescriptionID = 9.4ASFifth Generation HEXFETs from International Rectifierutilize advanced processing techniques to achieve thelowest possible on-resistance per silicon area. T


PD — 95067AIRFR/U120NPbF Lead-Freewww.irf.com 112/9/04IRFR/U120NPbF2 www.irf.comIRFR/U120NPbFwww.irf.com 3IRFR/U120NPbF4 www.irf.comIRFR/U120NPbFwww.irf.com 5IRFR/U120NPbF6 www.irf.comIRFR/U120NPbFwww.irf.com 7IRFR/U120NPbFD-Pak (TO-252AA) Package OutlineDimensions are shown in millimeters (inches)D-Pak (TO-252AA) Part Marking InformationEXAMP
0.4. irfr120n.pdf Size:241K _inchange_semiconductor
isc N-Channel MOSFET Transistor IRFR120N, IIRFR120NFEATURESStatic drain-source on-resistance:RDS(on)210mEnhancement mode:100% avalanche testedMinimum Lot-to-Lot variations for robust deviceperformance and reliable operationDESCRITIONFast switchingABSOLUTE MAXIMUM RATINGS(T =25)aSYMBOL PARAMETER VALUE UNITV Drain-Source Voltage 100 VDSSV Gat
Alternate Parts for irfr120n
This table gives cross-reference parts and alternative options found for irfr120n. The Form Fit Function (FFF) tab will give you the options that are more likely to serve as direct pin-to-pin alternates or drop-in parts. The Functional Equivalents tab will give you options that are likely to match the same function of irfr120n, but it may not fit your design. Always verify details of parts you are evaluating, as these parts are offered as suggestions for what you are looking for and are not guaranteed.
Functional Equivalents (6)
| Part Number | Description | Manufacturer | Compare |
|---|---|---|---|
|
IRFR120N |
Power Field-Effect Transistor, 9.1A I(D), 100V, 0.21ohm, 1-Element, N-Channel, Silicon, Metal-oxide Semiconductor FET, TO-252AA, DPAK-3 | Infineon Technologies AG |
IRFR120N vs IRFR120N |
|
IRFR120NTRRPBF |
Power Field-Effect Transistor, 9.4A I(D), 100V, 0.21ohm, 1-Element, N-Channel, Silicon, Metal-oxide Semiconductor FET, TO-252AA, LEAD FREE, PLASTIC, DPAK-2/3 | International Rectifier |
IRFR120N vs IRFR120NTRRPBF |
|
IRFR120NPBF |
Power Field-Effect Transistor, 9.4A I(D), 100V, 0.21ohm, 1-Element, N-Channel, Silicon, Metal-oxide Semiconductor FET, TO-252AA, LEAD FREE, PLASTIC, DPAK-2/3 | Infineon Technologies AG |
IRFR120N vs IRFR120NPBF |
|
IRFR120NTRRPBF |
Power Field-Effect Transistor, 9.4A I(D), 100V, 0.21ohm, 1-Element, N-Channel, Silicon, Metal-oxide Semiconductor FET, TO-252AA, LEAD FREE, PLASTIC, DPAK-2/3 | Infineon Technologies AG |
IRFR120N vs IRFR120NTRRPBF |
|
IRFR120NTRR |
Power Field-Effect Transistor, 9.1A I(D), 100V, 0.21ohm, 1-Element, N-Channel, Silicon, Metal-oxide Semiconductor FET, TO-252AA, DPAK-3 | International Rectifier |
IRFR120N vs IRFR120NTRR |
|
IRFR120NTRLPBF |
Power Field-Effect Transistor, 9.4A I(D), 100V, 0.21ohm, 1-Element, N-Channel, Silicon, Metal-oxide Semiconductor FET, TO-252AA, LEAD FREE, PLASTIC, DPAK-2/3 | International Rectifier |
IRFR120N vs IRFR120NTRLPBF |
| Part Number | Description | Manufacturer | Compare |
|---|---|---|---|
|
IRFR120NPBF |
Power Field-Effect Transistor, 9.4A I(D), 100V, 0.21ohm, 1-Element, N-Channel, Silicon, Metal-oxide Semiconductor FET, TO-252AA, LEAD FREE, PLASTIC, DPAK-2/3 | Infineon Technologies AG |
IRFR120N vs IRFR120NPBF |
|
IRFR120NTRRPBF |
Power Field-Effect Transistor, 9.4A I(D), 100V, 0.21ohm, 1-Element, N-Channel, Silicon, Metal-oxide Semiconductor FET, TO-252AA, LEAD FREE, PLASTIC, DPAK-2/3 | Infineon Technologies AG |
IRFR120N vs IRFR120NTRRPBF |
|
IRFR120NTRRPBF |
Power Field-Effect Transistor, 9.4A I(D), 100V, 0.21ohm, 1-Element, N-Channel, Silicon, Metal-oxide Semiconductor FET, TO-252AA, LEAD FREE, PLASTIC, DPAK-2/3 | International Rectifier |
IRFR120N vs IRFR120NTRRPBF |
|
IRFR120NTRR |
Power Field-Effect Transistor, 9.1A I(D), 100V, 0.21ohm, 1-Element, N-Channel, Silicon, Metal-oxide Semiconductor FET, TO-252AA, DPAK-3 | International Rectifier |
IRFR120N vs IRFR120NTRR |
|
IRFR120NTRLPBF |
Power Field-Effect Transistor, 9.4A I(D), 100V, 0.21ohm, 1-Element, N-Channel, Silicon, Metal-oxide Semiconductor FET, TO-252AA, LEAD FREE, PLASTIC, DPAK-2/3 | International Rectifier |
IRFR120N vs IRFR120NTRLPBF |
|
IRFR120N |
Power Field-Effect Transistor, 9.1A I(D), 100V, 0.21ohm, 1-Element, N-Channel, Silicon, Metal-oxide Semiconductor FET, TO-252AA, DPAK-3 | Infineon Technologies AG |
IRFR120N vs IRFR120N |
Подключение мощных Мосфетов к микроконтроллеру
В этой статье мы рассмотрим возможность подключения мощных Mosfet транзисторов для коммутации нагрузки с большим током сигналом с микроконтроллера. Это позволит подключать к микроконтроллеру цепи управления двигателями, светодиодами или любым устройством питания, которое работает с низким постоянным напряжением (DC).
Силовые мосфеты — это электронные компоненты, которые позволяют нам контролировать очень высокие токи. Как и в случае с обычными МОП-транзисторами, у них есть три вывода, которые называются: Сток (D), Исток (S) и Затвор (G). Основной ток проходит между истоком и стоком (I SD), в то время как управление этим током достигается путем подачи напряжения на клемму затвора (относительно клеммы источника), известной как V GS.
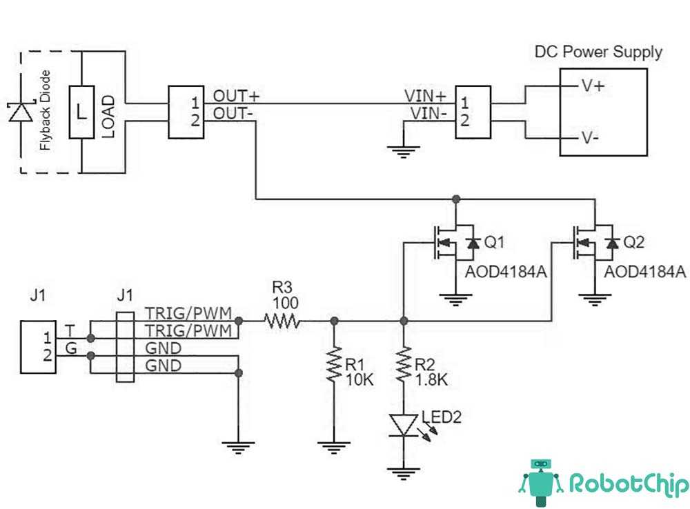
Обзор драйвера с парой MOSFET на AOD4184

Сегодня расскажу модуле управления нагрузкой с парой MOSFET транзисторов с N-канальной логикой (AOD4184). С помощью данного модуля и контроллера Arduino, можно управлять нагрузкой постоянного тока до 15 А.
Технические параметры:
► Транзисторе: AOD4184;► Управляющее напряжение: 3.3 – 20 В;► Напряжение для управляемых устройств: 36 В;► Максимальный ток для управляемых устройств: 15 А;► Размеры: 34 x 17 x 12 мм;► Вес: 6 г.
Описание драйвера с парой MOSFET на AOD4184
В модуле используется два N-канальных полевых MOSFET транзистора AOD4184, это позволило увеличить пропускной ток, без использования громоздких радиаторов. Управление осуществляется с помощью напряжения от 3.3 до 20 В (обычно используют 5 В), управляемый ток при этом около 15 А. Так-же надо учитывать, что на модуле нету защитного диода и при управлении индуктивной нагрузкой необходимо установить его отдельно, чтобы защитить контроллер и модуль от обратного скачка напряжения.

Подключение драйвера на AOD4184:Для подключения модуля используется три вывода (разъема). Логический сигнал для включения / выключения MOSFET транзисторов, источник питания постоянного тока для питания управляемого устройства (нагрузки) и, наконец, самой нагрузки. Логический сигнал подключается к разъему J1, с двумя отверстиями на 0.5 мм, для установки винтового разъема и четырьмя на 0.25 мм, для установки штыревого разъема. Контакты обозначены TRIG / PWM и GND. Источник питания нагрузки постоянного тока подключается к винтовым клеммам с маркировкой VIN + / VIN-. Положительный вывод источника питания подключается к VIN +, а заземление — к VIN-.

Управляемая нагрузка подключается к винтовым клеммам с маркировкой OUT + / OUT- на задней стороне модуля. Положительный вывод подключается к OUT +, а отрицательный вывод подключается к OUT-
Назначение контактов:► TRIG / PWM — вход логического сигнала, активен высокий ► GND — сигнальная земля► VIN + — подключение к источнику питания (5-36 В), используемому для питания нагрузки► VIN — — подключение к заземлению источника питания► VOUT + — подключение к плюсовому проводу нагрузки (двигатель, светодиоды, вентилятор и т. Д.)► VOUT — — подключение к отрицательному проводу нагрузки

Подключение драйвера с парой MOSFET на AOD4184 к Arduino
Необходимые детали:► Arduino UNO R3 x 1 шт.► Драйвера с парой MOSFET на AOD4184 x 1 шт.► Провод DuPont, 2,54 мм, 20 см, F-M (Female — Male) x 1 шт.► Мотор-колесо, диаметр 66 мм x 1 шт.► Кабель USB 2.0 A-B x 1 шт.
Описание примера:В данном примере подключим драйвер с парой MOSFET на AOD4184 к Arduino UNO R3, с помощью них будем управлять обычный щёточным двигателем постойного тока, в качестве источника питания используем блок питания на 12В. Так как, нагрузка у нас индуктивная необходимо поставить защитный диод в цепи питания двигателя, так же желательно подключить три конденсаторы на двигатель, параллельно питанию и два между выводом питания и корпусом.
Подключение:Теперь приступим к сборке схемы, подключим вывод 10 Arduino UNO к выводу TRIG / PWM на драйвере, затем подключим GND — GND. Теперь необходимо подключить модуль к источнику питания на 12 В, вывод VIN + подключим к + 12В, а вывод VIN — — GND. Осталось подключить двигатель, вывод VOUT + и VOUT+ подключаем к выводам двигателя (двигатель будет крутится в одном направлении, реверс не возможен). Так-же не забываем о диоде и конденсаторов, конечно при тестировании можно пренебречь ими, но в готовом устройстве лучше установить.

Программа:Скопируйте приведенный ниже скетч и загрузите его на свою плату Arduino.


IRFR120, IRFU120

























