Схема устройства
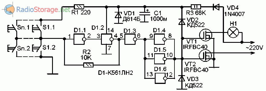
В таком случае поможет электроника. На рисунке 1 показана схема электронного проходного выключателя, органы управления которого так же, связаны трехпроводным кабелем, но самих органов управления может быть сколько угодно много.
Секрет в том, что органы управления представляют собой панели с двумя кнопками, работающими на замыкание и не фиксирующимися в нажатом состоянии. Получается, что линию связи (тот трехпроводной кабель) каждое место управления занимает только в момент включения или выключения света. В остальное время линия связи свободна. А сам процесс управления квазисенсорный.

Рис. 1. Принципиальная схема блока управления освещением по трем проводам.
Логическая часть схемы построена на микросхеме D1. На её элементах D1.1 и D1.2 и резисторе R2 выполнен триггер Шмитта
Важное свойство триггера Шмитта в том, что его состояние можно изменить подачей управляющего напряжения на его вход
При этом триггер Шмитта запомнит логическое состояние этого напряжения и будет его помнить до очередного изменения. Управление производится двумя кнопками, — S1.1 и S1.2 (и другими кнопами, соответственно Sn.1 и Sn.2). При нажатии S1.1 (Sn.1) на вход элемента D1.1 через кнопку и токоограничвающий резистор R1 поступает напряжение логической единицы.
Триггер Шмита переключается в это состояние, и на выходе D1.2 появляется единица, которая сохраняется и после отпускания кнопки. За ним включена последовательность из двух инверторов, причем последний инвертор увеличенной мощности путем параллельного включения трех инверторов D1.4-D1.6.
Увеличение мощности необходимо для управления выходным ключом на полевых высоковольтных коммутаторных транзисторах VT1 и VT2. Данные транзисторы хотя и являются транзисторами с изолированным затвором (входное сопротивление бесконечно), но обладают значительной емкостью затвора. Поэтому в процессе изменения логического уровня на затворе возникает существенный импульс тока зарядки — разрядки затвора, который способен перегрузить выход логического элемента КМОП.
И так, единица на выходе D1.2 приводит к появлению единицы на соединенных вместе выходах D1.4-D1.6. Ключ на транзисторах VT1 и VT2 открывается и включает осветительную лампу Н1. Таким образом, кнопки S1.1-Sn.1 служат для включения освещения.
При нажатии S1.2 (Sn.2) на вход элемента D1.1 через кнопку поступает напряжение логического нуля. Триггер Шмита переключается в это состояние, и на выходе D1.2 появляется ноль, который сохраняется и после отпускания кнопки. Ноль на выходе D1.2 приводит к появлению нуля на соединенных вместе выходах D1.4-D1.6.
Ключ на транзисторах VT1 и VT2 закрывается и выключает осветительную лампу Н1. Таким образом, кнопки S1.1-Sn.1 служат для выключения освещения.
Практически, плата располагается где-то в одном месте, там где вводится цепь на освещения коридора. Затем, по стене нужно проложить один трехпроводной кабель. Очень удобно для этого использовать тонкий трехпроводной кабель для электропроводки с заземлением.
Удобно тем, что в нем не только три провода, но и эти провода разного цвета, что исключает возможность их перепутать при подключении узлов управления.
И так, кабель прокладывается по всей длине коридора. И во всех нужных местах к нему подключаются узлы управления, состоящие из двух кнопок. Конструкция узлов управления может быть произвольной. Это могут пары отдельных кнопок вроде звонковых кнопок, либо самодельные устройства.
Но эстетичнее и логически понятнее получается если узлы управления сделать самостоятельно, из розеток. В которых, удалить контакты, а в отверстия установить по одной тумблерной микро-кнопке. Желательно разных цветов, — красная для включения света и белая для его выключения.
Диоды VD2 и VD3 служат для разрядки емкостей затворов полевых транзисторов и гашения выбросов напряжения на них при изменениях логического уровня. Питается микросхема от бес-трансформаторного источника, состоящего из диода VD4, резистора R3, на котором падает избыток напряжения, стабилитрона VD1 и конденсатора С1. Напряжение питания микросхемы 10V.
Тепловые характеристики транзисторов IRFBC40
Транзисторы IRFBC40 имеют важные тепловые характеристики, которые влияют на их производительность и надежность. Ниже приведены основные тепловые характеристики, которые необходимо учитывать при использовании этих транзисторов:
Максимальная температура перегрева (Tjmax): Tjmax указывает на максимально допустимую температуру перегрева транзистора. Превышение этого значения может привести к неправильной работе транзистора или его повреждению. Для транзисторов IRFBC40 максимальная температура перегрева составляет 175°C.
Термическое сопротивление (Rthja и Rthjc): Термическое сопротивление показывает эффективность отвода тепла от транзистора к окружающей среде. Rthja указывает на сопротивление между керамическим корпусом транзистора и окружающей средой, а Rthjc – между переходом керамики и переходом на кристалл транзистора. Для транзисторов IRFBC40 Rthja составляет 62°C/W, а Rthjc – 0.9°C/W.
Температурный коэффициент сопротивления (TCR): TCR характеризует зависимость сопротивления транзистора от температуры. Если транзистор нагревается, его сопротивление может изменяться и это может оказывать влияние на его работу. Для транзисторов IRFBC40 типичное значение TCR составляет 0.022%/°C.
При проектировании и использовании транзисторов IRFBC40 необходимо учесть указанные тепловые характеристики, чтобы обеспечить надежную и эффективную работу транзисторов.
Детали и печатная плата
Схема собрана на печатной плате, показанной на рисунке 2. Плата с односторонним расположением печатных дорожек.

Рис. 2. Печатная плата для схемы управления освещением.
Печатная плата должна быть установлена в пластмассовый корпус подходящего размера, и расположена в недоступном месте. На схеме лампа Н1 показана одна условно, на самом деле может быть несколько ламп включенных параллельно (схема работает вместо выключателя, включающего все лампы в подъезде или коридоре одновременно).
Суммарная мощность ламп не должна быть более 250W. При такой мощности радиаторы транзисторам VT1 и VT2 не нужны. Если транзисторы поставить на радиаторы можно поднять мощность нагрузки до 2000W.
Транзисторы IRFBC40 можно заменить на IRF840, BUZ90, КП707В2. Стабилитрон Д814Б можно заменить любым стабилитроном на напряжение 9-11V. Конденсаторы должны быть на напряжение не ниже напряжения стабилитрона.
Галерин М. А. РК-12-16.
Электрические характеристики транзисторов IRFBC40
Основные электрические характеристики транзисторов IRFBC40 представлены в таблице ниже:
| Параметр | Значение |
|---|---|
| Напряжение сток-исток (VDS) | 600 В |
| Ток стока (ID) | 4.3 А |
| Мощность стока (PD) | 80 Вт |
| Сопротивление открытого транзистора (RDS(on)) | 0.35 Ом |
| Предел прочности тока стока (IDM) | 17 А |
| Напряжение пробоя сток-исток (V(BR)DSS) | 600 В |
Транзисторы IRFBC40 обладают хорошими тепловыми характеристиками и обеспечивают высокую эффективность работы. Они подходят для работы в различных устройствах, включая источники питания, источники света, бытовую электронику и промышленные устройства.
Благодаря своей высокой надежности и устойчивости к перегрузкам, транзисторы IRFBC40 отлично подходят для применения в условиях повышенной нагрузки и высоких температур. Они могут быть использованы как в одиночных схемах, так и в многокаскадных схемах усиления.
Описание транзисторов IRFBC40
Основные особенности транзисторов IRFBC40:
- Высокое сопротивление: IRFBC40 имеют низкое сопротивление силового режима (RDS(ON)) и способны передавать значительные токи.
- Обратный диод: У транзисторов IRFBC40 есть встроенный обратный диод, который позволяет эффективно работать с индуктивными нагрузками.
- Защита от статического электричества: IRFBC40 подвержены маловероятности повреждения от статического электричества благодаря встроенной защите.
Транзисторы IRFBC40 широко применяются в силовых источниках, системах автоматизации, импульсных блоках питания и других устройствах, требующих высокой эффективности и надежности.
Особенности транзисторов IRFBC40
Транзисторы IRFBC40 относятся к группе мощных полевых транзисторов с улучшенными электрическими характеристиками. Они отличаются своей надежностью и высокой эффективностью в различных электронных устройствах.
Особенности транзисторов IRFBC40:
- Диапазон рабочих температур от -55 до +175 градусов Цельсия позволяет использовать транзисторы в широком спектре приложений.
- Высокая мощность и улучшенная эффективность делают транзисторы IRFBC40 идеальным выбором для использования в схемах силовых усилителей и других высокомощных электронных устройствах.
- Низкое входное сопротивление и высокие токовые характеристики позволяют эффективно управлять высокими токами и напряжениями.
- Предусмотрено защитное покрытие корпуса транзисторов, что обеспечивает надежность и защищает их от внешних воздействий.
- Возможность параллельного соединения транзисторов IRFBC40 позволяет увеличить мощность и надежность электронного устройства.
- Транзисторы IRFBC40 имеют высокую скорость коммутации и быстрое восстановление после перегрузки.
- При использовании в схемах с коммутацией индуктивных нагрузок, транзисторы IRFBC40 показывают высокую стабильность и низкое климатическое влияние.
- Долгий срок службы и высокая надежность транзисторов IRFBC40 делают их привлекательным выбором для применения в различных промышленных и автомобильных электронных устройствах.
В целом, транзисторы IRFBC40 обладают оптимальным балансом мощности, производительности и надежности, и широко используются в различных электронных схемах и устройствах, где требуется управление большими токами и напряжениями.





























