Содержание драгметаллов
Транзистор КТ803А(2T803А) содержит драгоценные металлы. В современных справочниках обычно приводится следующая информация: содержание золота — 0,02982гр., серебра — 0,154042гр. Вместе с тем, в различных даташит советских времен могут встречается и другие данные, очень близкие к указанным.
В основном ценятся изделия выпущенные по декабрь 1989 г. После этой даты встречается бракованные экземпляры или с пониженным содержанием драгметаллов. Поэтому, перед покупкой такого лома для аффинажа, они просят надпиливать шляпки у устройств, чтобы было видно золотистую подложку. На фотографии ниже продемонстрировано, как это обычно делают.
Содержание драгметаллов
Извлечение драгметаллов из радиокомпонентов — процесс довольно трудоёмкий и опасный, т.к. в большинстве случаев в домашних условиях для этого используют очень сильные кислоты. Что касается Транзистора КТ808А, то в различных справочниках информация о содержании серебра и золота в нем разнится. Видимо это связано с тем, что с течением времени в технологию изготовления вносились изменения. В представленном ниже фрагменте этикетки указаны следующие значения: золото — 0,014763г. , серебро — 0,058677г. Это не самые большие показатели, встречаются компоненты и с большим содержанием ценных металлов.

И снова УМЗЧ JLH. Тест отечественных транзисторов в выходном каскаде.
Продолжение экспериментов с усилителем JLH. Тест отечественных транзисторов, которые есть почти у каждого радиолюбителя. В этом обзоре ещё больше занудства. Часть 1. УМЗЧ JLH 1969. Транзисторы 2SC5200 vs 2N3055 в выходном каскаде.

Транзисторы, которые были установлены на первом этапе экспериментов: VT1 — 2N5401 VT2 — TIP41C VT3, VT4 — 2SС5200 (2N3055)
По причине того, что приходится сидеть дома и есть какое-то количество свободного времени, из закромов были извлечены запасы отечественных транзисторов:

— пара кт864 (отбраковка с низким h21э ) — кт819 — кт808 (из усилителя Орбита-002, когда был выкинут аналог Квад-405; без особых причин, просто так захотелось) — кт838 (высоковольтные; интересно попробовать, а вдруг… ) — кт829 (составные, т.е. мимо) — кт805 — кт8101 (в далёком приближении аналог 2sc5200)
Усилитель на кт808а своими руками
Зарегистрируйтесь и получите два купона по 5$ каждый:https://jlcpcb.com/quote
| Hudgun |
| ino53 |
| Мощные высокоскоростные силовые модули семейства XM3 на базе карбид-кремниевых MOSFET разработаны компанией Wolfspeed в первую очередь для применения в выпрямителях зарядных станций автомобилей. Их главное преимущество – минимальные значения паразитных индуктивностей.
|
|
| Hudgun |
| При проектировании устройств работающих в автономном режиме очень важна оценка энергопотребления. Тесты от компании ЕEMBC помогают наиболее объективно оценить энергопотребление. В статье рассмотрен практический пример универсального способа расчета оценки энергоэффективности для новых микроконтроллеров STM32L5 с помощью отладочной платы ST.
|
|
| Страница 1 из 1 |
Часовой пояс: UTC + 3 часа
Разбор схемы
Это моно-усилитель мощности звуковой частоты.
Транзистор VT1 является главным элементом в схеме усилителя. Поэтому схема называется транзисторный УНЧ (усилитель низкой частоты).
В данном случае используется n-p-n транзистор. Он включен по схеме с общим эмиттером (ОЭ). Эта схема позволяет выжить максимум из транзистора. Она усиливает и напряжение, и ток одновременно. Итого максимальная мощность.
Как именно определяется схема включения? Входящий сигнал подается на базу и эмиттер, а выходящий снимается с коллектора и эмиттера. То есть, по сути, общий контакт эмиттер. Поэтому схема называется с общим эмиттером. Эмиттер – это силовая часть транзистора, которая позволяет усилить сигнал по максимуму.
Что такое каскад
Каскад – это по сути этап усиления, который не зависит от другого. Бывают и двухкаскадные усилители. То есть, например, в схеме есть два транзистора. Один работает как предусилитель, и передает усиленный сигнал на вход второго. Поэтому схема называется двухкаскадной. Они не зависят друг от друга, но первый каскад передает сигнал на второй, что позволяет увеличить мощность сигнала.
Детали УНЧ
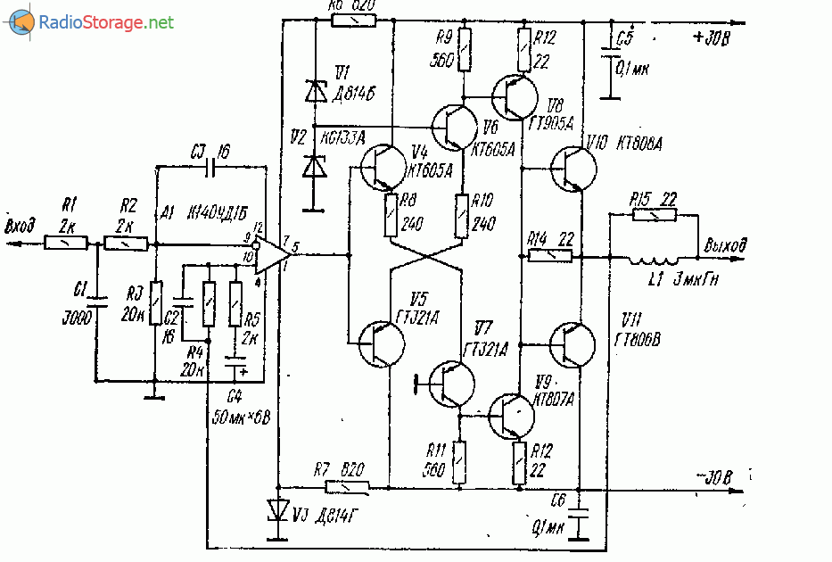
Для работы в этом усилителе пригоден операционный усилитель с коэффициентом усиления напряжения не менее 2000. Транзисторы оконечного каскада желательно подобрать с одинаковыми коэффициентами передачи тока (h21э> 50).
Вместо транзисторов ГТ321А в усилителе можно применить транзисторы КТ626 (с буквенными индексами А, Б, В), вместо ГТ905А и ГТ806В — соответственно КТ814Г и КТ816Г. Катушка L1 (30 витков) намотана в два слоя проводом ПЭВ-2 — 1,0 на каркасе диаметром 7 и длиной 25 мм.
Для охлаждения транзисторов V8, V9 применен теплоотвод П-образной формы, согнутый из полосы (размеры 100 X 50 мм) листового алюминиевого сплава толщиной 2мм. Размеры основания теплоотвода — 50 X 50 мм, полок (на них закреплены транзисторы) — примерно 25 X 50 мм.
Теплоотвод крепят на монтажной плате с таким расчетом, чтобы выводы транзисторов можно было соединить с остальными деталями короткими проводниками. Транзисторы V10 и V11 устанавливают на универсальных теплоотводах типа 8.650.022 с эффективной площадью охлаждения 300 см2.
Аналоги
КТ808А можно заменить на транзистор КТ808АТ, он выпускался с целью использования его в условиях тропического климата. Этот транзистор встречается довольно редко. Производят его на предприятии АО «НПП «Завод Искра»».
Другим отечественным аналогом устройства является 2Т808Б. Данный транзистор тоже трудно найти. Он применялся только в коммутаторе ТК-200-0, который использовался военными.
Наиболее распространённой заменой является отечественный прибор КТ802А.
Существуют также изделия иностранных фирм, по всем параметрам похожие :
- 2N4913, 2N4914, 2N4915;
- BLY48A, KD602, BUY55;
- 2N5427, 2N5429, 2SD201;
- 2SC1113, 2SC1618, 2SC1619;
- BLY47, BLY47A, BLY48;
- KU606, 2SC1619A, 2SD867;
- 2SD202, 2SD203, KU606.
Прежде чем их использовать нужно тщательно сравнить те параметры которые для вас наиболее важны.
Усилитель 200 Вт — простой и надежный аппарат
Желающим повторить эту схему, есть широкое поле для ее усовершенствования, например: вместо УД7 можно поставить более быстрый ОУ. Можно поднять мощность на выходе, увеличив при этом количество транзисторов в выходном тракте и подняв напряжение питания до 70v. Этот вариант может гарантировать мощность на выходе до 450 Вт. Так, что с этой схемой можно смело экспериментировать.
Мощные транзисторы в оконечном тракте необходимо монтировать на радиаторе. Теплоотвод по площади своего сечения, должен быть достаточно большим. То есть, чтобы мог эффективно рассеивать тепло выделяемое транзисторами в выходном тракте с некоторым запасом. Выходные транзисторы крепить к радиатору обязательно нужно через изолирующие прокладки с использованием теплопроводной пасты, например: КПТ-8.
В приложении ниже, находятся печатная плата на восьми транзисторах и принципиальная схема:
Оконечный усилитель на 200 Вт
Резисторы: R1 R11 =1к R2 = 36 кОм R3 = 240 Ом R4 R5 = 330 Ом R6 R7 = 20 кОм R8R9 = 3.3кОм.5w R10 = 27 Ом 2w R12 R13 R14 R15 = 0.22 Ом 5w R16 = 10 кОм
Конденсаторы: С1 = О.ЗЗ мкФ С2=180 пФ СЗ С4= 10 мкФ 25v С5 С6 = 0.1 мкФ С7 = 0.1 мкФ С8 = 0.22 мкФ С9-С10 = 56 пФ
Транзисторы: VD1 VD2 = KC515A VT1 = КТ815Г VT2 = КТ814Г VT3VT5VT…= 2SA1943 VT4 VT6 VT…= 2CA5200
Вместо выходных транзисторов указанных в схеме, можно поставить комплементарные транзисторы советского производства КТ8101А и КТ8102А. Использовать их можно в любом количестве.
Источник
Характеристики КТ815
Ниже представлена таблица с техническими характеристиками КТ815
| Наименование | U КБ , В | U КЭ , В | I K , мА | Р К , Вт | h21 э | I КБ , мА | f, МГц | U КЭ , В. |
| КТ815А | 40 | 30 | 1500(3000) | 1(10) | 40-275 | ≤50 | ≥ 3 | <0,6 |
| КТ815Б | 50 | 45 | 1500(3000) | 1(10) | 40-275 | ≤50 | ≥ 3 | <0,6 |
| КТ815В | 70 | 65 | 1500(3000) | 1(10) | 40-275 | ≤50 | ≥ 3 | <0,6 |
| КТ815Г | 100 | 85 | 1500(3000) | 1(10) | 30-275 | ≤50 | ≥ 3 | <0,6 |
Обозначения из таблицы читаются следующим образом:
- U КБ -максимальное рассчитанное напряжение для перехода коллектор-база
- U КЭ -максимально рассчитанное напряжение на переходе коллектор-эмиттер.
- I K -максимальный рассчитанный ток на выводе коллектора. В скобках указаны значения для импульсного тока.
- Р К -максимально рассчитанная рассеиваемая мощность вывода коллектора без радиатора. В скобках – с радиатором.
- h 21э- коэффициент передачи тока в схеме с общим эмиттером.
- I КБ — обратный ток вывода коллектора.
- f — граничная частота для схемы с общим эмиттером.
- U КЭ — напряжение насыщения перехода коллектор-эмиттер.
Существуют и другие важные характеристики для данного элемента, которые по тем или иным причинам не попали в вышеприведённую таблицу. Существуют ещё несколько характеристик, например, температурных:
- Показатель температуры перехода — 150 градусов по Цельсию.
- Рабочая температура транзистора — от -60 до +125 градусов по Цельсию.
Данные параметры транзистора КТ815 одинаковы как для транзисторов в корпусах КТ-27, так и в корпусах КТ-89.
Редакторы сайта советуют ознакомиться с определением понятия гистерезиса и использовании этого эффекта в котлах.
Справка об аналогах биполярного низкочастотного npn транзистора MJE13009.
Эта страница содержит информацию об аналогах биполярного низкочастотного npn транзистора MJE13009 .
Перед заменой транзистора на аналогичный, !ОБЯЗАТЕЛЬНО! сравните параметры оригинального транзистора и предлагаемого на странице аналога. Решение о замене принимайте после сравнения характеристик, с учетом конкретной схемы применения и режима работы прибора.
Можно попробовать заменить транзистор MJE13009 транзистором 2SC2335;
транзистором 2SC3346; транзистором 2SC3306; транзистором 2SC2898; транзистором 2SC3257; транзистором BUL74A; транзистором BUW72; транзистором 2SC3346; транзистором 2SC3306; транзистором 2SC2898; транзистором 2SC3257;
Транзистор КТ808 — DataSheet
|
Цоколевка транзистора КТ808 |
Цоколевка транзистора КТ808-1 |
|
Цоколевка транзистора КТ808-3 |
Цоколевка транзистора КТ808М |
| Параметр | Обозначение | Маркировка | Условия | Значение | Ед. изм. |
| Аналог | КТ808АМ | 2SC1116 *2, 2N5633, MJ4247, KDY56 *2, BD550 *2, 2SC519A *2, КТС1617 *2, 2SC1617 *2, 2SD214, 2SD203 *2 | |||
| КТ808БМ | BDX95, BDW21C *2, 2N5758 *2, 181Т2А *2, KDY24 *2, SDT7733 *2, 2N3446, 2SC1619 *2 | ||||
| КТ808ВМ |
MJ2841, BD313, 2N5878,
BDX93, BDW21B *2, 2N5874 *2, SDT7732, BDY17 *2 |
||||
| КТ808ГМ |
2N5877, BD311, MJ2840,
BDX91, BDW21A *2, KDY23 *2 |
||||
| КТ808А3 | BD955, BDT41C *2 | ||||
| КТ808Б3 | BD245C, BD303B *2, NTC2334 *2, BDX77 *2, NTD569 *2, BD501В, 2N5496 *2, 2N5497 *2, BDT *2, 2N6131 *2, BD245B *2 | ||||
| Структура | — | n-p-n | |||
| Максимально допустимая постоянная рассеиваемая мощность коллектора | PK max,P*K, τ max,P**K, и max | КТ808А | — | 50* | Вт |
| КТ808А1 | — |
70*
КТ808Б1
—
70*
КТ808В1
—
70*
КТ808Г1
—
70*
КТ808А3
—
70*
КТ808Б3
—
70*
КТ808АМ
50 °С
60*
КТ808БМ
50 °С
60*
КТ808ВМ
50 °С
60*
КТ808ГМ
50 °С
60*
Граничная частота коэффициента передачи тока транзистора для схемы с общим эмиттером
fгр, f*h31б, f**h31э, f***max
КТ808А
—
≥7.2
МГц
КТ808А1
—
≥8
КТ808Б1
—
≥8
КТ808В1
—
≥8
КТ808Г1
—
≥8
КТ808А3
—
≥8
КТ808Б3
—
≥8
КТ808АМ
—
≥8
КТ808БМ
—
≥8
КТ808ВМ
—
≥8
КТ808ГМ
—
≥8
Пробивное напряжение коллектор-база при заданном обратном токе коллектора и разомкнутой цепи эмиттера
UКБО проб., U*КЭR проб., U**КЭО проб.
КТ808А
200 имп.
120*
В
КТ808А1
—
130*
КТ808Б1
—
100*
КТ808В1
—
80*
КТ808Г1
—
70*
КТ808А3
—
130
КТ808Б3
—
100
КТ808АМ
250 имп.
130*
КТ808БМ
160 имп.
100*
КТ808ВМ
150 имп.
80*
КТ808ГМ
80 имп.
70*
Пробивное напряжение эмиттер-база при заданном обратном токе эмиттера и разомкнутой цепи коллектора
UЭБО проб.,
КТ808А
—4
В
КТ808А1
—5
КТ808Б1
—5
КТ808В1
—5
КТ808Г1
—5
КТ808А3
—5
КТ808Б3
—5
КТ808АМ
—5
КТ808БМ
—5
КТ808ВМ
—5
КТ808ГМ
—5
Максимально допустимый постоянный ток коллектора
IK max, I*К , и max
КТ808А
—
10
А
КТ808А1
—
10
КТ808Б1
—
10
КТ808В1
—
10
КТ808Г1
—
10
КТ808А3
—
10(15*)
КТ808Б3
—
10(15*)
КТ808АМ
—
10
КТ808БМ
—
10
КТ808ВМ
—
10
КТ808ГМ
—
10
Обратный ток коллектора — ток через коллекторный переход при заданном обратном напряжении коллектор-база и разомкнутом выводе эмиттера
IКБО, I*КЭR, I**КЭO
КТ808А
120 В
≤3*
мкА
КТ808А1
130 В
≤2*
КТ808Б1
100 В
≤2*
КТ808В1
80 В
≤2*
КТ808Г1
70 В
≤2*
КТ808А3
130 В
≤2*
КТ808Б3
100 В
≤2*
КТ808АМ
120 В
≤2*
КТ808БМ
100 В
≤2*
КТ808ВМ
100 В
≤2*
КТ808ГМ
70 В
≤2*
Статический коэффициент передачи тока транзистора в режиме малого сигнала для схем с общим эмиттером
h21э, h*21Э
КТ808А
3 В; 6 А
10…50*
КТ808А1
3 В; 2 А
20..125
КТ808Б1
3 В; 2 А
20..125
КТ808В1
3 В; 2 А
20..125
КТ808Г1
3 В; 2 А
20..125
КТ808А3
3 В; 2 А
20..125
КТ808Б3
3 В; 2 А
20..125
КТ808АМ
3 В; 2 А
20..125*
КТ808БМ
3 В; 2 А
20..125*
КТ808ВМ
3 В; 2 А
20..125*
КТ808ГМ
3 В; 2 А
20..125*
Емкость коллекторного перехода
cк, с*12э
КТ808А
10 В
≤500
пФ
КТ808А1
10 В
≤500
КТ808Б1
10 В
≤500
КТ808В1
10 В
≤500
КТ808Г1
10 В
≤500
КТ808А3
100 В
≤500
КТ808Б3
100 В
≤500
КТ808АМ
100 В
≤500
КТ808БМ
100 В
≤500
КТ808ВМ
100 В
≤500
КТ808ГМ
100 В
≤500
Сопротивление насыщения между коллектором и эмиттером
rКЭ нас, r*БЭ нас, К**у.р.
КТ808А
—
—
Ом, дБ
КТ808А1
—
≤0.33
КТ808Б1
—
≤0.33
КТ808В1
—
≤0.33
КТ808Г1
—
≤0.33
КТ808А3
—
—
КТ808Б3
—
—
КТ808АМ
—
≤0.33
КТ808БМ
—
≤0.33
КТ808ВМ
≤0.33
КТ808ГМ
—
≤0.33
Коэффициент шума транзистора
Кш, r*b, P**вых
КТ808А
—
—
Дб, Ом, Вт
КТ808А1
—
—
КТ808Б1
—
—
КТ808В1
—
—
КТ808Г1
—
—
КТ808А3
—
—
КТ808Б3
—
—
КТ808АМ
—
—
КТ808БМ
—
—
КТ808ВМ
—
—
КТ808ГМ
—
—
Постоянная времени цепи обратной связи на высокой частоте
τк, t*рас, t**выкл, t***пк(нс)
КТ808А
—
≤2000*
пс
КТ808А1
—
—
КТ808Б1
—
—
КТ808В1
—
—
КТ808Г1
—
—
КТ808А3
—
≤2000*
КТ808Б3
—
≤2000*
КТ808АМ
—
≤2000*
КТ808БМ
—
≤2000*
КТ808ВМ
—
≤2000*
КТ808ГМ
—
≤2000*
Описание значений со звездочками(*,**,***) смотрите в таблице параметров биполярных транзисторов.
*1 — аналог по электрическим параметрам, тип корпуса отличается.
*2 — функциональная замена, тип корпуса аналогичен.
*3 — функциональная замена, тип корпуса отличается.
Если вы нашли ошибку, пожалуйста, выделите фрагмент текста и нажмите Ctrl+Enter.
Технические характеристики
В 70-х годах, с ростом советской промышленности, появляются кремниевые мезапланарные переключательные NPN-транзисторы повышенной мощности
Важной особенностью таких устройств были повышенные характеристики предельно допустимых параметров
Максимальные
Предельно допустимые эксплуатационные характеристики КТ808 были достаточно высокими для того времени. Эти устройства обладали хорошим статическим коэффициентом усиления по току (h21е) – от 10 до 50. Имели увеличенное быстродействие: время включения-выключения составляло от 0.1 до 0.3 мкс, а рассасывания (Ts) от 0.75 до 3 мкс. Приведем другие основные параметры:
Электрические
Далее приведем значения электрических значений у КТ808A. Производитель приводит эти данные для температуры окружающей среды не более +25 О С. Условия, при которых проводилась проверка, представлены в дополнительных пояснениях к наименованиям параметров.
Аналоги
У старичка КТ808A есть современный аналог 2T808А. Он представлен во всех спецификациях российского предприятии АО «Научно производственное предприятие «Завод Искра», как усилительный транзистор специального назначения. КТ808АМ, КТ808А3 тоже являются полными аналогами этого отечественного производителя, но имеют другой корпус КТ-9. Других полноценных замен у данного прибора не существует. Встречаются конечно достаточно редкие 2Т808Б и КТ808АТ, но они были выпущены ограниченными партиями и даже сейчас их сложно найти в продаже.
Как можно заметить, замену сильно усложняет нестандартный корпус КТЮ-3-20, который никогда не производился за рубежом. Несмотря на это некоторые умельцы находят возможность подмены в ближайших по характеристикам: КТ808БМ, КТ808Б3, 2Т819 (КТ819), 2Т827 (КТ827), 2Т908 (КТ908), 2Т945 (КТ945).
В зависимости от типа схемы можно рассмотреть и зарубежные варианты: BDY47, 2N3055, 2N4913, 2N4914, 2N4915, 2N5427, 2N5429, 2SD201, 2SD202, 2SD203, KU606, 2SC1113, 2SC1618, 2SC1619, KD602, BUY55, KU606, 2SD867. Все они оснащены другими типами корпусов ТО-3 или ТО-66, поэтому перед заменой необходимо продумывать способ монтажа и охлаждения.
Комплементарная пара
У транзистора КТ808А отсутствует комплементарная пара. У самых первых «Бриг-001» в выходном каскаде усиления, в пару для КТ808АМ подбирали почти идентичный КТ808БМ. Такая конструкция обеспечивала хорошее усиление, но как оказалось имела и свои минусы, влияющие на качество звука. В последующем они были устранены с помощью комплементарных между собой КТ818ГМ и КТ819ГМ, что позволило значительно улучшить звучание указанных Hi-Fi-устройств.
Технические характеристики
В 70-х годах, с ростом советской промышленности, появляются кремниевые мезапланарные переключательные NPN-транзисторы повышенной мощности
Важной особенностью таких устройств были повышенные характеристики предельно допустимых параметров
Максимальные
Предельно допустимые эксплуатационные характеристики КТ808 были достаточно высокими для того времени. Эти устройства обладали хорошим статическим коэффициентом усиления по току (h21е) – от 10 до 50. Имели увеличенное быстродействие: время включения-выключения составляло от 0.1 до 0.3 мкс, а рассасывания (Ts) от 0.75 до 3 мкс. Приведем другие основные параметры:
- максимально допустимое постоянное напряжение между коллектором и эмиттером (условия измерения сопротивление перехода база – эмиттер RБЭ = 10 Ом, температура кристалла не более 100 ОС) – 100…120 В.
- предельное импульсное напряжение между коллектором и эмиттером (условия измерения Uбэ = 2 В или Rбэ = 10 Ом, tu < 500 мкс tф > 30 мкс, Q > 7, Тп < +100 ОС) – до 250 В.
- наибольшее возможное напряжение между эмиттером и базой – до 4 В.
- предельно допустимый постоянный ток коллектора – до 10 А.
- наибольшая постоянная мощность, рассеиваемая на коллекторе (при температуре корпуса от -60 ОС до + 50ОС) с теплоотводом – 50 Вт, и без него – 5 Вт.
- максимальная температура кристалла до + 150 ОС.
- рабочая температура окружающей среды от- 60 до +100 ОС.
- вес устройства с фланцем — не более 34 гр.
Электрические
Далее приведем значения электрических значений у КТ808A. Производитель приводит эти данные для температуры окружающей среды не более +25 ОС. Условия, при которых проводилась проверка, представлены в дополнительных пояснениях к наименованиям параметров.

Аналоги
У старичка КТ808A есть современный аналог 2T808А. Он представлен во всех спецификациях российского предприятии АО «Научно производственное предприятие «Завод Искра», как усилительный транзистор специального назначения. КТ808АМ, КТ808А3 тоже являются полными аналогами этого отечественного производителя, но имеют другой корпус КТ-9. Других полноценных замен у данного прибора не существует. Встречаются конечно достаточно редкие 2Т808Б и КТ808АТ, но они были выпущены ограниченными партиями и даже сейчас их сложно найти в продаже.
Как можно заметить, замену сильно усложняет нестандартный корпус КТЮ-3-20, который никогда не производился за рубежом. Несмотря на это некоторые умельцы находят возможность подмены в ближайших по характеристикам: КТ808БМ, КТ808Б3, 2Т819 (КТ819), 2Т827 (КТ827), 2Т908 (КТ908), 2Т945 (КТ945).
В зависимости от типа схемы можно рассмотреть и зарубежные варианты: BDY47, 2N3055, 2N4913, 2N4914, 2N4915, 2N5427, 2N5429, 2SD201, 2SD202, 2SD203, KU606, 2SC1113, 2SC1618, 2SC1619, KD602, BUY55, KU606, 2SD867. Все они оснащены другими типами корпусов ТО-3 или ТО-66, поэтому перед заменой необходимо продумывать способ монтажа и охлаждения.
Комплементарная пара
У транзистора КТ808А отсутствует комплементарная пара. У самых первых «Бриг-001» в выходном каскаде усиления, в пару для КТ808АМ подбирали почти идентичный КТ808БМ. Такая конструкция обеспечивала хорошее усиление, но как оказалось имела и свои минусы, влияющие на качество звука. В последующем они были устранены с помощью комплементарных между собой КТ818ГМ и КТ819ГМ, что позволило значительно улучшить звучание указанных Hi-Fi-устройств.
Усилитель на кт808а своими руками
Зарегистрируйтесь и получите два купона по 5$ каждый:https://jlcpcb.com/quote
| Hudgun |
| ino53 |
| Мощные высокоскоростные силовые модули семейства XM3 на базе карбид-кремниевых MOSFET разработаны компанией Wolfspeed в первую очередь для применения в выпрямителях зарядных станций автомобилей. Их главное преимущество – минимальные значения паразитных индуктивностей.
|
|
| Hudgun |
| При проектировании устройств работающих в автономном режиме очень важна оценка энергопотребления. Тесты от компании ЕEMBC помогают наиболее объективно оценить энергопотребление. В статье рассмотрен практический пример универсального способа расчета оценки энергоэффективности для новых микроконтроллеров STM32L5 с помощью отладочной платы ST.
|
|
| Страница 1 из 1 |
Часовой пояс: UTC + 3 часа
Значение транзисторов КТ 808 в электронике и радиотехнике
Транзисторы КТ 808 часто используются в устройствах управления, аудиоусилителях и радиоприемниках. Они обладают высокой стойкостью к повышенным температурам и являются надежными элементами электронных схем. Благодаря своим характеристикам, транзисторы КТ 808 могут эффективно усиливать слабые сигналы и обеспечивать стабильный выходной сигнал с высокой мощностью.
Одной из особенностей транзисторов КТ 808 является их низкий уровень шума, что делает их идеальными для использования в чувствительных электронных устройствах. Это позволяет значительно улучшить качество звука и снизить искажения сигнала.
| Технические характеристики | Значение |
|---|---|
| Тип транзистора | NPN |
| Максимальное напряжение коллектор-эмиттер (Vceo) | 30 В |
| Максимальный ток коллектора (Ic) | 2 А |
| Максимальная мощность усиления (Pc) | 30 Вт |
| Максимальная рабочая частота (f) | 100 МГц |
Транзисторы КТ 808 обладают высокой надежностью и долгим сроком службы, что делает их очень популярными в электронной промышленности. Они являются одними из основных элементов многих современных устройств и обеспечивают их эффективную работу.
Схема УНЧ
Первый каскад усилителя собран на операционном усилителе А1. Для того чтобы скорость нарастания сигнала на входе усилителя не превысила допустимого значения, применен фильтр нижних частот R1C1R2 с частотой среза около 20 кГц. Усиливаемый сигнал подается на инвертирующий вход операционного усилителя, сигнал ООС (с выхода усилителя) — на его неинвертирующий вход.

Конденсатор С2 корректирует фазовую характеристику усилителя в области высоких частот. Частота среза каскада (с учетом коррекции через конденсатор С3) — около 30 кГц.
Второй каскад выполнен на транзисторах V4—V7 по схеме двухтактного каскодного усилителя. Частота среза этого каскада 4,7 МГц. Помимо инвертирования сигнала, он выполняет функции генератора стабильных токов смещения для транзисторов предоконечного каскада на транзисторах разной структуры V8 и V9.
Включенные в их эмиттерные цепи резисторы R12, R13 создают местные ООС по току, что вместе со стабильными токами смещения и определяет высокую термостабильность усилителя в целом. Ток покоя транзисторов, V8, V9 равен 30 мА (при температуре 60 °С он возрастает до 50 мА). Частота среза этой ступени усилителя 130 кГц.
Транзисторы оконечного каскада V10, V11 включены по схеме эмиттерного повторителя и работают без начального смещения, т. е. при токе покоя, равном нулю. Для снижения неизбежных в этом случае искажений типа «ступенька» введен резистор R14. Благодаря этому при малых уровнях сигнала, когда транзисторы V10, V11 закрыты, на нагрузку работает предоконечный каскад.
Частота среза каскада на транзисторах V10, V11 — около 140 кГц.





























