Технические характеристики
Максимально допустимые предельные характеристики транзистора 2N3906, все известные производители, указывают в самом начале технического описания. Они рассчитаны для температуры окружающей среды до +25ОС. Не допускается превышение значений этих параметров:
- напряжение между коллектором и базой максимальное VCBO (Uкб max) = — 40 В;
- напряжение между коллектором и эмиттером предельно допустимое VCEO (Uкэ max) = -40 В;
- напряжение между эмиттером и базой максимально возможное VEBO (Uэб max) = -5 В;
- предельно допустимый постоянный ток коллектора IC (Iк max) = -100 мА;
- кратковременный ток коллектора максимальный ICP (Iк пик ) = -200 мА;
- предельно возможная мощность РС (Рк max) = 500 мВт;
- температура: кристалла TJ (TК) до 150 оС; хранения TSTG (TХР.); возможная рабочая TAMB (TРАБ.) — 55 … 150 оС.
Электрические
Рассмотрим электрические параметры которые указываются в даташит в отдельной сводной таблице, как правило, после максимально допустимых. Представлены вместе с дополнительными условиями проверки, выделенными в отдельном столбце и температуре окружающей среды не более +25ОС.
Аналоги
Существуют транзисторы, которые полностью аналоги 2N3906. Они похожи как по расположению выводов, так и по функциональным характеристикам с рассматриваемым: 2N2907, 2N3638, 2N3905, 2N3906RA, 2N4125, 2N4248, 2N4249, 2N4403, BC307, BC327, MPS3638, MPS3906, MPS6517, MPS6562, MPSA56.
Среди зарубежных транзисторов можно также можно найти похожие. Они имеют такой же корпус, но немного отличаются по своим в характеристиках. Такими ближайшими аналогами являются: 2N2906, MPSA70. А среди российских изделий, очень похожими на рассматриваемый, можно назвать: КТ313Б, КТ361Г, КТ6136А.
В качестве комплементарной пары все производители советуют использовать 2N3903 и 2N3904.
Kn2907a транзистор характеристики
Особенности и характеристики Kn2907a:
- Максимальное напряжение коллектор-эмиттер: -60 В
- Максимальный ток коллектора: -600 мА
- Максимальная мощность расп diss: -625 мВт
- Температурный диапазон работы: -55°C до +150°C
- Коэффициент усиления по току hFE (мин): 80
- Корпус: TO-92
Принцип работы Kn2907a основан на управлении током, который проходит через эмиттер и базу транзистора. Когда положительный ток подается на базу, транзистор открывается, что позволяет току свободно протекать от коллектора к эмиттеру. Когда ток на базе отсутствует или отрицательный, транзистор закрывается и ток прекращает свое движение.
Kn2907a может быть использован в различных схемах подключения в зависимости от его функции. Один из наиболее распространенных вариантов — это схема усилителя, где Kn2907a выполняет роль усилительного элемента. В такой схеме Kn2907a подключается по схеме эмиттерного повторителя, где управляющий сигнал подается на базу, а усиленный сигнал выходит через коллектор и эмиттер транзистора.
Из-за своих характеристик и надежности, Kn2907a широко используется в различных устройствах, включая телекоммуникационное оборудование, источники питания, аудиосистемы и многие другие.
PN2907A Datasheet PDF — ST Microelectronics
| Part Number | PN2907A | |
| Description | SMALL SIGNAL PNP TRANSISTOR | |
| Manufacturers | ST Microelectronics | |
| Logo | ||
|
There is a preview and PN2907A download ( pdf file ) link at the bottom of this page. Total 5 Pages |
|
Preview 1 page
No Preview Available ! PN2907A SMALL SIGNAL PNP TRANSISTOR s SILICON EPITAXIAL PLANAR PNP TRANSISTOR s TO-92 PACKAGE SUITABLE FOR THROUGH-HOLE PCB ASSEMBLY s THE NPN COMPLEMENTARY TYPE IS PN2222A s WELL SUITABLE FOR TV AND HOME APPLIANCE EQUIPMENT s SMALL LOAD SWITCH TRANSISTOR WITH HIGH GAIN AND LOW SATURATION VCBO VCEO VEBO IC ICM Ptot Tstg Tj Parameter Collector-Emitter Voltage (IE = 0) Collector-Emitter Voltage (IB = 0) Emitter-Base Voltage (IC = 0) Collector Current Collector Peak Current (tp < 5 ms) Total Dissipation at Tamb = 25 oC Storage Temperature oC oC 1/5 |
|
Preview 5 Page |
|
On this page, you can learn information such as the schematic, equivalent, pinout, replacement, circuit, and manual for PN2907A electronic component. |
| Information | Total 5 Pages |
| Link URL | |
| Product Image and Detail view | 1. 60V, PNP Transistor — Fairchild |
| Download |
Share Link :
Electronic Components Distributor
|
An electronic components distributor is a company that sources, stocks, and sells electronic components to manufacturers, engineers, and hobbyists. |
| SparkFun Electronics | Allied Electronics | DigiKey Electronics | Arrow Electronics |
| Mouser Electronics | Adafruit | Newark | Chip One Stop |
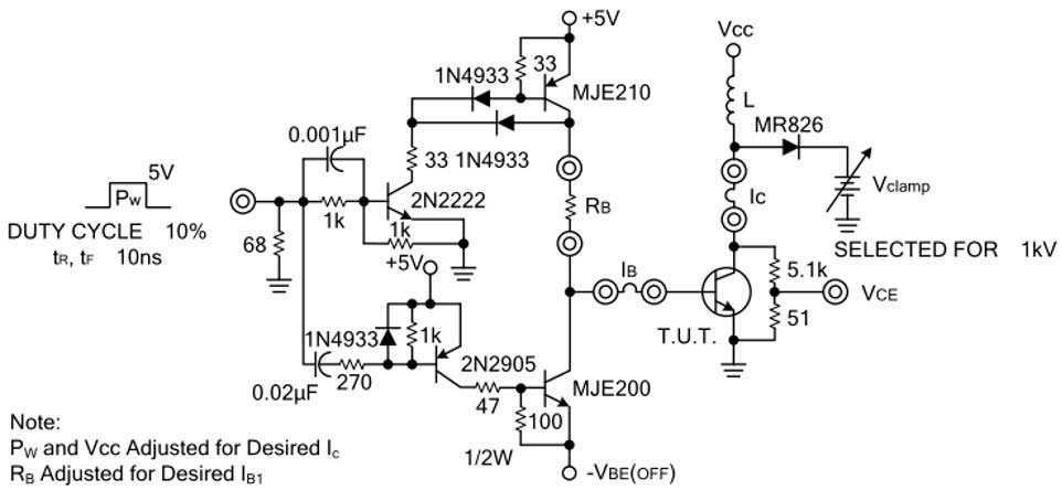
Схемы тестирования временных параметров транзистора
Диаграмма входного сигнала.
Схема измерения при резистивной нагрузке.
Параметры режима:
UCC = 125 В. RC = 125 Ом. RB = 47 Ом. D1 диод 1N5820 или подобный. SCOPE – осциллограф “Tektronics 475” или подобный
tr, tf ˂ 10 нс; скважность ≤ 1%
Схема измерений с параметрами элементов при индуктивной нагрузке транзистора.

Входной сигнал: прямоугольный импульс с амплитудой 5 В и протяженностью фронтов tr и tf не более 10 нс
Скважность импульсов 10%. Протяженность импульса подбирается из требуемой величины коллекторного тока IC. UCC подбирается из требуемой величины IC
RB подбирается из требуемой величины IB1. Диод MR826 выбирается на напряжение 1 кВ. Напряжение ограничения UCLAMP = 300 В
UCC подбирается из требуемой величины IC. RB подбирается из требуемой величины IB1. Диод MR826 выбирается на напряжение 1 кВ. Напряжение ограничения UCLAMP = 300 В.
Диаграммы выходных токов и напряжений.

На рисунке:
- tf CLAMPED – время спадания импульса тока при ограничении напряжения на уровне UCLAMPED.
- IC(PK) максимальное достижимое значение тока, по которому подбираются значение UCC и длительность входного импульса.
Расчетные формулы: t1 = L × IC(PK) / UCC; t2 = L × IC(PK) / UCLAMP.
Схема усилителя мощностью 100 Вт
Схемы усилителей звука мощностью 100 Вт разработаны с применением микросхемы TDA7294 DMOS. Для получения громкого и глубокого звука мы используем схемы усилителей с более высокой мощностью. Следующая в статье конструкция усилка даст вам лучший результат в 100 ватт от двухполярного источника питания 35 В.
Представленная здесь схема 100-ваттного усилителя звука проста в разработке и имеет опции отключения звука/режима ожидания. Кроме этого, TDA7294 обладает очень низким уровнем искажений, малым уровнем шума, снабжена защитой от короткого замыкания на выходе.
Также, в чипе предусмотрена функцию теплового отключения в случае превышения температурной составляющей в выходном каскаде. Для усилителей звука предназначенных для работы в диапазоне 100 ватт, как правило требуется много силовых транзисторов в оконечном каскаде, здесь же, всего одна микросхема TDA7294V дает 100 ватт на выходе без каких-либо сложных компонентов.
Микросхема TDA7294
TDA7294 — это интегральная схема, поставляется в 15-ваттном монолитном корпусе. Она предназначена для использования в качестве усилителя звука класса AB в устройствах Hi-Fi. Микросхема имеет очень высокий диапазон рабочего напряжения +/- 40 В и большую выходную мощность.
Необходимые компоненты (спецификация)
| № | Обозначение | Номинал | Количество |
| 1 | C7, C8 | 220 мкФ | 2 |
| 2 | C2, C9 | 22 мкФ | 2 |
| 3 | C3, C4 | 10 мкФ | 2 |
| 4 | C1 | 1 мкФ | 1 |
| 5 | C5, C6 | 100 нФ | 2 |
| 6 | R3, R7 | 22 кОм | 2 |
| 7 | R4, R5 | 10 кОм | 2 |
| 8 | R1 | 1 кОм | 1 |
| 9 | R2 | 33 кОм | 1 |
| 10 | R6 | 680 Ом | 1 |
| 11 | D1 | 1N4148 | 1 |
| 12 | IC1 | TDA7294V | 1 |
| 13 | J2 | Аудио ВХОД | 1 |
| 14 | J3 | ВЫХОД на динамик | 1 |
| 15 | J1 | + 35 В GND -35 В постоянного тока | 1 |
Конструкция и принцип работы
TDA7294 имеет биполярный входной каскад крутизны, ступень усиления и сдвига уровня mos, выходной каскад mos и защиту от короткого замыкания, внешние компоненты предназначены только для смещения и фильтрации. Пороговое напряжение включения этой ИС в режиме ожидания падает до 1,5 В, а пороговое значение при отключении снижается до 3,5 В.
Кстати, пороговое напряжение при отключении звука составляет 1,5 В, а напряжение, которое отключает звук находится в пределах 3,5 В, следовательно, оба контакта смещены выше 3,5 В от цепи источника питания +35 В. Применяйте динамик 8 Ом мощностью 100 Вт в качестве устройства нагрузки, чтобы получить ожидаемую мощность. Используйте резисторы в диапазоне до 1 Вт, а все конденсаторы должны быть с номинальным напряжением не менее 60 В.
Печатная плата усилителя мощностью 100 Вт. 100-Watt-Amplifier-Circuit-Gerber
Подробное описание
Этот транзистор имеет три вывода — эмиттер (E), базу (B) и коллектор (C). Он работает на основе эффекта полярной инверсии, где ток коллектора контролируется током базы.
Принцип работы транзистора Kn2907a основан на взаимодействии трех слоев полупроводникового материала: эмиттера, базы и коллектора. В неработающем режиме ток базы очень мал и транзистор находится в открытом состоянии. Когда на базу подается положительное напряжение, ток базы начинает протекать, что приводит к притяжению электронов из эмиттера в базу. Это в свою очередь вызывает протекание тока коллектора и усиление сигнала. Таким образом, транзистор Kn2907a может служить для усиления сигнала в электронных устройствах.
Схемы подключения транзистора Kn2907a могут быть различными в зависимости от задачи. Он может быть использован в качестве усилителя, переключателя, стабилизатора и т.д. Для правильного подключения транзистора необходимо соблюдать полярность каждого вывода и соединить его в соответствии с требованиями схемы. Рекомендуется использовать схемы подключения, предложенные производителем.
Список компонентов схемы
- 0R22 5,0 Вт Резистор (R19, R25) 2 шт.
- 1K0 0,25 Вт 5% резистор (R9, R10) 2 шт.
- 1K2 0,25 Вт 5% резистор (R14 ) 1 шт.
- 1N4148 диод (D1, D2) 2 шт.
- 1N5404 диод (D3, D4, D5, D6) 4 шт.
- 2K2 0,25 Вт 5% резистор (R23) 1 шт.
- МОП-транзистор 2SJ162 (Q3) 1 шт.
- 2SK1058 МОП-транзистор (Q5) 1 шт.
- 3K9 0,25 Вт 5% резистор (R12, R13) 2 шт.
- 10R 1.0W 5% (R24) 1 шт.
- 10K 0.25W 5% (R8) 1 шт.
- 10u 16V конденсатор (C1) 1 шт.
- 47k 0.25W 5% резистор (R2, R3, R15, R16) 4 шт.
- Конденсатор 47U 35 В 8 мм ( C2) 1 шт.
- Керамический конденсатор 82P 50 В, 5 мм (C5, C6) 2 шт.
- Керамический конденсатор 100N 50 В (C3, C7) 2 шт.
- 470R 0,25 Вт 5% резистор (R5, R6) 2 шт.
- 470P / 50V 5 мм керамические конденсаторы (С4) 1 шт.
- 4700u 25 мм 63V конденсатор (С8, С9) 2 шт.
- транзистор BD139 225 (В9, В10) 2 шт.
- транзистор BD140 225 (В7, В8) 2 шт.
- транзистор MPSA56 К 92 (Q1, Q12) 2 шт.
- Трансформатор 40 В – 0 – 40 В 3 А 1 шт.

Схемы подключения
Вот несколько основных схем подключения Kn2907a:
Эмиттерным повторителем
Одной из распространенных схем подключения является эмиттерный повторитель. В этой схеме Kn2907a используется для усиления слабого сигнала, который подается на базу транзистора. Эмиттер транзистора подключается к источнику питания через резистор, что позволяет обеспечить стабильность работы.
Ключевой схемой
Kn2907a также может использоваться в качестве ключа в электронных устройствах. В этой схеме транзистор подключается между источником питания и нагрузкой. Когда на базу Kn2907a подается сигнал, транзистор открывается, что позволяет току протекать через нагрузку. Это позволяет использовать Kn2907a для управления другими компонентами схемы.
Каскадный усилитель
Kn2907a также может использоваться в каскадных усилителях, где несколько транзисторов Kn2907a могут быть соединены последовательно для дополнительного усиления сигнала. Каждый транзистор Kn2907a усиливает сигнал и передает его следующему транзистору в схеме, что позволяет достичь максимального усиления.
Это лишь некоторые из возможных схем подключения Kn2907a. Все они требуют правильного выбора компонентов и электрической схемы для достижения требуемого результата.
Модификации (версии) транзистора 13009
Данные по временным параметрам (ton, ts, tf) в таблице приведены для резистивной нагрузки (если не указано иное).
| Тип | PC Ta=25°C/Tc=25°C | UCB | UCE | UEB | IC/ICM | TJ | hFE | fT | Cob | UCE(sat) | ton / ts / tf | Корпус | Примечания |
|---|---|---|---|---|---|---|---|---|---|---|---|---|---|
| 13009 | 2/100 | 700 | 400 | 9 | 12/- | 150 | 8…40 | ≥ 4 | — | ≤ 0,8 | 0,4/7,0/0,4 | TO220 | |
| 13009A | 2/110 | 700 | 400 | 9 | 12/- | 150 | 8…40 | ≥ 4 | — | ≤ 0,8 | 0,5/8,0/0,4 | TO220 | |
| 13009SDL | 2/100 | 400 | 200 | 9 | 15/- | 150 | 8…30 | ≥ 4 | — | ≤ 1,0 | 1,0/6,0/1,0 | TO220 | |
| 13009T | 2/95 | 700 | 400 | 9 | 11/- | 150 | 8…40 | ≥ 5 | — | ≤ 0,8 | 0,4/6,0/0,4 | TO220 | |
| 3DD13009 | 2/- | 700 | 400 | 9 | 12/- | 150 | 8…40 | ≥ 4 | — | ≤ 1,5 | -/4,0/0,9 | TO220 | |
| 3DD13009A8 | 2/100 | 700 | 400 | 9 | 12/24 | 150 | 20…35 | ≥ 4 | — | ≤ 1,0 | 0,6/7,0/0,25 | TO220AB | |
| 3DD13009AN | 3/120 | 700 | 400 | 9 | 12/24 | 150 | 20…35 | ≥ 4 | — | ≤ 1,0 | 0,6/7,0/0,25 | TO3P(N) | |
| 3DD13009C8 | 2/100 | 700 | 400 | 9 | 12/24 | 150 | 20…30 | ≥ 5 | — | ≤ 1,0 | 0,3/6,0/0,3 | TO220AB | |
| 3DD13009K | -/100 | 700 | 400 | 9 | 12/24 | 150 | 5…40 | ≥ 4 | — | ≤ 1,8 | -/3,0/0,7 | TO220C | |
| 3DD13009K | -/120 | 700 | 400 | 9 | 12/24 | 150 | 5…40 | ≥ 4 | — | ≤ 1,8 | -/3,0/0,7 | TO3PB | |
| 3DD13009X8D | 2/100 | 350 | 200 | 9 | 12/24 | 150 | 15…30 | ≥ 4 | — | ≤ 1,0 | 1,0/4,0/1,0 | TO220AB | |
| BR3DD13009 X7R | 2/90 | 700 | 400 | 9 | 8/- | 150 | 10…40 | ≥ 5 | — | ≤ 1,5 | -/9,0/0,8 | TO220 | MJE13009X7 |
| BR3DD13009 X8F | 2/90 | 700 | 400 | 9 | 8/- | 150 | 10…40 | ≥ 5 | — | ≤ 1,5 | -/9,0/0,8 | TO220F | MJE13009X8 |
| BR3DD13009X9F | 2/90 | 700 | 400 | 9 | 8/- | 150 | 10…40 | ≥ 5 | — | ≤ 1,5 | -/9,0/0,8 | TO3P | MJE13009X9 |
| BR3DD13009 Z8F | 2/100 | 700 | 400 | 9 | 12/- | 150 | 10…40 | ≥ 5 | — | ≤ 1,2 | -/12,0/0,5 | TO220F | MJE13009Z8 |
| FJA13009 | -/130 | 700 | 400 | 9 | 12/24 | 150 | 6…40 | ≥ 4 | 180 | ≤ 1,5 | 1,1/3,0/0,7 | TO3P | |
| FJP13009 | -/100 | 700 | 400 | 9 | 12/24 | 150 | 6…40 | ≥ 4 | 180 | ≤ 1,5 | 1,1/3,0/0,7 | TO220 | |
| FJP13009H2TU | -/100 | 700 | 400 | 9 | 12/24 | 150 | 6…40 | ≥ 4 | 180 | ≤ 1,5 | 1,1/3,0/0,7 | TO220 | Группы по hFE: H1, H2 |
| FJPF13009 | -/50 | 700 | 400 | 9 | 12/24 | 150 | 6…40 | ≥ 4 | 180 | ≤ 1,5 | 1,1/3,0/0,7 | TO220F | Группы по hFE: H1, H2 |
| HMJE13009A | 2/100 | 700 | 400 | 9 | 12/24 | 150 | 5…22 | ≥ 4 | 180 | ≤ 1,5 | 1,1/3,0/0,7 | TO220AB | ٭ |
| KSE13009F | -/50 | 700 | 400 | 9 | 12/24 | 150 | 6…40 | ≥ 4 | 180 | ≤ 1,5 | 1,1/3,0/0,7 | TO20F | |
| KSH13009 | -/100 | 700 | 400 | 9 | 12/24 | 150 | 6…40 | ≥ 4 | 180 | ≤ 1,5 | 1,1/3,0/0,7 | TO220 | Группы по hFE: R, O, Y1, Y2 |
| KSH13009A | -/100 | 700 | 400 | 9 | 12/24 | 150 | 6…40 | ≥ 4 | 180 | ≤ 1,5 | 1,1/3,0/0,7 | TO220 | Группы по hFE: R, O, Y1, Y2 |
| KSH13009AF | -/50 | 700 | 400 | 9 | 12/24 | 150 | 6…40 | ≥ 4 | 180 | ≤ 1,5 | 1,1/3,0/0,7 | TO220F | Группы по hFE: R, O, Y1, Y2 |
| KSH13009AL | -/130 | 700 | 400 | 9 | 12/24 | 150 | 6…40 | ≥ 4 | 180 | ≤ 1,5 | 1,1/3,0/0,7 | TO3P | Группы по hFE: R, O, Y1, Y2 |
| KSH13009F | -/50 | 700 | 400 | 9 | 12/24 | 150 | 6…40 | ≥ 4 | 180 | ≤ 1,5 | 1,1/3,0/0,7 | TO220F | Группы по hFE: R, O, Y1, Y2 |
| KSH13009L | -/130 | 700 | 400 | 9 | 12/24 | 150 | 6…40 | ≥ 4 | 180 | ≤ 1,5 | 1,1/3,0/0,7 | TO3P | Группы по hFE: R, O, Y |
| KSH13009W | -/100 | 700 | 400 | 9 | 12/- | 150 | 6…40 | ≥ 4 | 180 | ≤ 1,5 | 1,1/3,0/0,7 | TO263 | (D2PAK) |
| MJE13009 | 2/100 | 700 | 400 | 9 | 12/24 | 150 | 6…40 | ≥ 4 | 180 | ≤ 1,5 | 1,1/3,0/0,7 | TO220AB | ٭ |
| MJE13009-3PN | 2/100 | 700 | 400 | 9 | 12/24 | 150 | 6…40 | ≥ 4 | 180 | ≤ 1,5 | 1,1/3,0/0,7 | TO3PN | |
| MJE13009A | -/130 | 700 | 400 | 12 | 12/- | 150 | 5…40 | — | — | ≤ 0,8 | -/9,0/0,15 | TO3P | |
| MJE13009D | 2/100 | 700 | 400 | 9 | 12/24 | 150 | 6…40 | ≥ 4 | 180 | ≤ 1,5 | 1,1/3,0/0,7 | TO220 | ٭ |
| MJE13009F | -/50 | 700 | 400 | 9 | 12/24 | 150 | 6…28 | ≥ 4 | 180 | ≤ 1,5 | 1,1/3,0/0,7 | TO220IS | |
| MJE13009-K | 2/- | 700 | 400 | 9 | 12/24 | 150 | ≤ 40 | ≥ 4 | 180 | ≤ 1,5 | 1,1/4,0/0,7 | TO220 | ٭ |
| MJE13009-K | -/80 | 700 | 400 | 9 | 12/24 | 150 | ≤ 40 | ≥ 4 | 180 | ≤ 1,5 | 1,1/4,0/0,7 | TO3P | ٭ |
| MJE13009-P | 2/- | 700 | 400 | 9 | 12/24 | 150 | ≤ 40 | ≥ 4 | 180 | ≤ 1,5 | 1,1/3,0/0,7 | TO220 | ٭ |
| MJE13009-P | -/80 | 700 | 400 | 9 | 12/24 | 150 | ≤ 40 | ≥ 4 | 180 | ≤ 1,5 | 1,1/3,0/0,7 | TO3P | ٭ |
| MJE13009Z9 | 2/100 | 700 | 400 | 9 | 12/- | 150 | 10…40 | ≥ 5 | — | ≤ 1,2 | -/12,0/0,5 | TO3P | 3DD13009Z9 |
| MJE13009ZJ | 2/80 | 700 | 400 | 9 | 12/- | 150 | 10…40 | ≥ 5 | — | ≤ 1,2 | -/12,0/0,5 | TO220S | BR3DD13009ZJ |
| MJF13009 | -/50 | 700 | 400 | 9 | 12/24 | 150 | 6…40 | ≥ 4 | 180 | ≤ 1,5 | 1,1/3,0/0,7 | TO220F | |
| P13009 | 3/120 | 700 | 400 | 9 | 12/- | 150 | 8…40 | ≥ 4 | — | ≤ 0,8 | 0,4/7,0/0,4 | TO3PB | |
| P13009A | 3/130 | 700 | 400 | 9 | 12/- | 150 | 8…40 | ≥ 4 | — | ≤ 0,8 | 0,5/10,0/0,4 | TO3PB | |
| PHE13009 | -/80 | 700 | 400 | — | 12/24 | 150 | 8…40 | — | — | ≤ 2,0 | -/3,3/0,7 | TO220AB | ٭ |
| SBF13009-O | 2,2/50 | 700 | 400 | 9 | 12/24 | 150 | 6…40 | ≥ 4 | — | ≤ 1,5 | -/10,0/0,8 | TO220F | |
| SBP13009-K | 2,2/100 | 700 | 400 | 9 | 12/25 | 150 | 5…40 | — | — | ≤ 2,0 | -/3,0/0,4 | TO220 | ٭ |
| SBP13009-O | -/100 | 700 | 400 | 9 | 12/25 | 150 | 6…40 | — | — | ≤ 1,5 | -/3,0/0,4 | TO220 | ٭ |
| SBP13009-S | 2,2/100 | 700 | 400 | 9 | 12/25 | 150 | 6…40 | — | — | ≤ 1,0 | -/3,0/0,4 | TO220 | ٭ |
| SBW13009-K | -/120 | 700 | 400 | 9 | 12/25 | 150 | 5…40 | ≥ 4 | — | ≤ 2,0 | -/10,0/0,8 | TO3P(B) | |
| SBW13009-O | -/110 | 700 | 400 | 9 | 12/25 | 150 | 6…40 | ≥ 4 | — | ≤ 1,5 | -/10,0/0,8 | TO3P(B) | |
| SBW13009-S | -/120 | 700 | 400 | 9 | 12/25 | 150 | 6…40 | ≥ 4 | — | ≤ 1,5 | -/10,0/0,8 | TO3P(B) | |
| ST13009 | -/100 | 700 | 400 | 12 | 12/24 | 150 | 10…39 | — | — | ≤ 1,25 | -/2,5/0,11 | TO220 | ٭٭ |
| STW13009 | -/125 | 700 | 400 | 12 | 12/24 | 150 | 10…36 | — | — | ≤ 1,25 | -/2,5/0,11 | TO247 | ٭٭ |
| STWH13009 | -/125 | 700 | 400 | 12 | 12/24 | 150 | 11…30 | — | — | ≤ 1,0 | -/2,5/0,14 | TO247 | ٭٭ |
| TS13009 | -/100 | 700 | 400 | 9 | 12/24 | 150 | 6…40 | ≥ 4 | 180 | ≤ 1,5 | 1,1/3,3/0,5 | TO220 | |
| WBP13009-K | 2,2/100 | 700 | 400 | 9 | 12/25 | 150 | 5…40 | — | — | ≤ 2,0 | -/3,0/0,4 | TO220 | ٭ |
| SXW13009 | -/100 | 700 | 400 | — | 12/- | — | 8…40 | — | — | — | -/4,0/- | TO220 |
٭ — кроме указанных в таблице, в даташит производителя также приводятся данные по временным параметрам (ton, ts, tf) для случаев индуктивной нагрузки.
٭٭ — в даташит производителя (и в этой таблице) приводятся данные по временным параметрам (ts, tf) только для индуктивной нагрузки.
Сборка корпуса усилителя

Почти все сделано вручную. Нижняя часть усилителя выполнена из толстого алюминиевого листа, боковые стороны немного потоньше. Усилен стальными углами, болтами, окрашен в черный матовый цвет. Разработаны все надписи в MS Word и далее травление. Затем шлифовка и в конце лакировка прозрачным лаком, 4 тонких слоя. Верхняя часть корпуса и задняя стенка — оргстекло.

Сам корпус не вентилируется, и это ошибка, но после нескольких лет использования вентиляторы почти никогда не включались, а корпус не был даже теплым на ощупь. Основная причина этого решения заключалась в том, что усилитель имеет охлаждение с запасом (радиаторы большие).

После первого запуска и прослушивания музыки УНЧ превысил все ожидания. Музыка чистая, с приятным пространством и стерео, с полным, мягким басом. Усилитель управляет акустическими системами Tonsil Altus 300 и проблем с их раскачкой нет.
Схема простого 100 Вт HI-FI УМЗЧ
Схема очень проста и состоит из пары входных транзисторов MPSA56 (BC556), драйверов на BD139 и BD140 и дополнительных выходных транзисторов 2SK1058 и 2SJ162. Это дорогие компоненты, но замена на более дешевые не рекомендуется.

В покое тока цепи составляет около 210 мА. Это связано с тем, что УНЧ до уровня примерно 8 Вт в классе А, а по мере роста в класса В переходит работа. В результате обеспечивается прослушивание с очень низким уровнем искажений. Выпрямительный мост состоит из диодов по 3 А. Схема построена на фильтрующих конденсаторах 2 x 4700 мкФ / 63 В. Это для одного канала. Для двух каналов используем два отдельных источника тока с двумя трансформаторами. Если же берем один трансформатор, то он должен иметь около 5 А тока.

Простая конструкция печатной платы предназначена для подключения к четырем монтажным отверстиям и крепления непосредственно на радиатор. МОП-транзисторы также облегчат работу сборки на печатной плате, они будут прочно собраны на металле и иметь оптимальную конструкцию для теплообмена усилителя, что является большим преимуществом.
- Сигнальный вход и шасси J1, J2.
- Колонки подключены между J3 и J7.
- Трансформатор 35 В в соединении J6, J4, J5.
Усилитель также имеет модульную структуру, допустимо его собрать мостом, соединяющим две нагрузки 8 Ом, тогда усилитель мощности выдаст 250 Вт моно. Для этого входной сигнал первого усилителя соединен с J1 и J2, вторым усилителем J1 и J2 посредством короткого замыкания, а первый, второй наконечник J8, J3 усилителя подключен к выходу динамика. В этом случае необходимо подключить два выходных разъема динамика усилителя: J3 и J7. В этом случае лучше выбрать выходной предохранитель на 8 А.
Принцип работы
Основной принцип работы транзистора Kn2907a заключается в управлении током между коллектором и эмиттером с помощью тока, подаваемого на базу. Когда на базу подается положительное напряжение, транзистор открывается, и между коллектором и эмиттером протекает ток. Это состояние называется активным режимом работы.
Если на базу не подается напряжение или оно недостаточно для открытия транзистора, он находится в закрытом состоянии и ток между коллектором и эмиттером отсутствует.
Таким образом, транзистор Kn2907a позволяет усиливать и контролировать электрический сигнал, подаваемый на базу, на выходе между коллектором и эмиттером.
Биполярный транзистор FJP13009H2TU — описание производителя. Основные параметры. Даташиты.
Наименование производителя: FJP13009H2TU
Маркировка: J130092
Тип материала: Si
Полярность: NPN
Максимальная рассеиваемая мощность (Pc): 100
W
Макcимально допустимое напряжение коллектор-база (Ucb): 700
V
Макcимально допустимое напряжение коллектор-эмиттер (Uce): 400
V
Макcимально допустимое напряжение эмиттер-база (Ueb): 9
V
Макcимальный постоянный ток коллектора (Ic): 12
A
Предельная температура PN-перехода (Tj): 150
°C
Граничная частота коэффициента передачи тока (ft): 4
MHz
Ёмкость коллекторного перехода (Cc): 180
pf
Статический коэффициент передачи тока (hfe): 15
Корпус транзистора:
FJP13009H2TU
Datasheet (PDF)
..1. Size:283K onsemi fjp13009tu fjp13009h2tu.pdf
Is Now Part ofTo learn more about ON Semiconductor, please visit our website at www.onsemi.comPlease note: As part of the Fairchild Semiconductor integration, some of the Fairchild orderable part numbers will need to change in order to meet ON Semiconductors system requirements. Since the ON Semiconductor product management systems do not have the ability to manage part nomenclatur
6.1. Size:181K fairchild semi fjp13009.pdf
March 2007FJP13009High Voltage Fast-Switching NPN Power Transistor High Voltage Capability High Switching Speed Suitable for Electronic Ballast and Switching Mode Power SupplyTO-22011.Base 2.Collector 3.EmitterAbsolute Maximum Ratings* TC = 25C unless otherwise noted (notes_1)Symbol Parameter Value UnitsVCBO Collector-Base Voltage 700 VVCEO Collector-Emitter
6.2. Size:232K inchange semiconductor fjp13009.pdf
isc Silicon NPN Power Transistor FJP13009DESCRIPTIONCollectorEmitter Sustaining Voltage: V = 400V(Min.)CEO(SUS)Collector Saturation Voltage: V = 1.5 (Max) @ I = 8.0ACE(sat) CMinimum Lot-to-Lot variations for robust deviceperformance and reliable operationAPPLICATIONSDesigned for use in high-voltage, high-speed, power swit-ching in inductive circuit, they are p
7.1. Size:540K fairchild semi fjp13007.pdf
July 2008FJP13007High Voltage Fast-Switching NPN Power TransistorHigh Voltage High Speed Power Switch Application High Voltage Capability High Switching Speed Suitable for Electronic Ballast and Switching Mode Power SupplyTO-22011.Base 2.Collector 3.EmitterAbsolute Maximum Ratings TC = 25C unless otherwise notedSymbol Parameter Value UnitsVCBO Collector-Base
7.2. Size:246K onsemi fjp13007tu fjp13007h1tu fjp13007h1tu-f080 fjp13007h2tu fjp13007h2tu-f080.pdf
ON SemiconductorIs NowTo learn more about onsemi, please visit our website at www.onsemi.comonsemi and and other names, marks, and brands are registered and/or common law trademarks of Semiconductor Components Industries, LLC dba onsemi or its affiliates and/or subsidiaries in the United States and/or other countries. onsemi owns the rights to a number of patents, trademarks,
Другие транзисторы… DMMT3904
, DMR935E1
, DMS935E1
, DMS935E2
, DTA114WCA
, EMF23
, EMF24
, EMF5
, 2N2222
, FJP1943
, FJP2145
, FJP2160D
, FJP5200
, FJPF2145
, FJX992
, FML10
, FML9
.


PN2907A

























