Распиновка
Цоколевка 13003 у большинства производителей выполняется в пластиковым корпусом ТО-126. У компании STMicroelectronics (STM) этот корпус называется SOT-32. Фирменный MJE13003 у компании Motorola имел пластиковый корпус — ТО-225A. Это тот же, немного улучшенный ТО-126, согласно системы стандартизации полупроводниковых приборов Jedec. Три гибких вывода из корпуса ТО-126, если смотреть на маркировку, имеют следующее назначение: самый левый контакт – база; посередине – коллектор; крайний справа – эмиттер.
В статье рассмотрено назначение выводов, встречающееся у большинства производителей, однако бывает и другая – нетипичная распиновка 13003 в ТО-126. У той же STM, если смотреть на прибор как описано выше, эмиттер будет слева, база справа, а коллектор посередине. Аналогичная цоколевка у KSE13003 (Fairchild Semiconductor). Очень редко, но встречаются приборы в корпусе ТО-220. Для наглядности просмотрите рисунок с цоколевкой от разных компаний.
Транзистор A1273 (KTA1273): Характеристики, аналоги, цоколевка
Главная » Транзисторы
В статье рассмотрены технические характеристики транзистора A1273, он представляет собой малогабаритный, кремниевый, биполярный компонент с PNP-структурой.![]()
FE
А1273 (полное маркировка KTA1273) является детищем южнокорейской компании Korean Electronic Corporation (KEC Corp.). В 60-е года последняя довольно плотно взаимодействовала с небезызвестным японским производителем Toshiba. Возможно, благодаря этому сотрудничеству было разработано множество электронных компонентов (включая рассматриваемый транзистор) используемых в различном оборудовании обработки сигналов звуковой частоты.
KTA1273 производится в удлинённой пластиковой упаковке ТО-92L для дырочного монтажа на плату.
Характеристики
Основные технические характеристики KTA1273 представлены в datasheet в двух таблицах абсолютных и электрических параметров. Значения указаны для температуры окружающей среды (ТА) не превышающей +25oC. Рассмотрим их более подробно.
Абсолютные характеристики A1273 (ТА=+25oC):
- напряжение: К-Б (VCBO) до -30 В; К-Э (VCEO) до -30 В; Э-Б (VEBO) до -5 В;
- ток через коллектор (IC) до -2 А;
- рассеиваемая мощность (РС) = 1 Вт;
- температура кристалла (Tj) +150°С, хранения (Tstg) -55 … 150°С.
Превышение представленных выше параметров (двух и более одновременно) приводит к перегреву и повреждению кремниевой структуры устройства. Продолжительное использование на предельных значениях характеристик снижает сроки эксплуатации изделия в целом.
Рассмотрим таблицу электрических параметров транзистора A1273. В отдельном столбце представлены режимы измерений. Все значения указаны для ТА не более +25oC.
Классификация по H
FE
В зависимости от коэффициента усиления по току (HFE) в схеме с общим эмиттером, A1273 подразделяют на две группы. Транзисторы с HFE от 100 до 200 имеют в конце маркировки символ «О». Если HFE находится в диапазоне от 160 до 320, то обозначении устройства (на корпусе) присутствует буква «Y».
Аналоги
Ближайшими аналогами A1273 являются следующие биполярные транзисторы: 2SA966, 2SB1010, KSA928A, 2SA1273. Хорошей альтернативой в качестве замены можно считать 2SA1286 и более мощный 2SB892. Отечественных устройств с идентичными параметрами к сожалению не существует.
Производители и Datasheet
Транзистор KТA1273 стал массовым в далёких 90-х. В те времена он выпускался южнокорейской компанией KEC Corp. Сейчас производство освоили и другие зарубежные представители электронной промышленности, в том числе китайские.![]()
PNP
Распиновка
Цоколевка 13003 у большинства производителей выполняется в пластиковым корпусом ТО-126. У компании STMicroelectronics (STM) этот корпус называется SOT-32. Фирменный MJE13003 у компании Motorola имел пластиковый корпус — ТО-225A. Это тот же, немного улучшенный ТО-126, согласно системы стандартизации полупроводниковых приборов Jedec. Три гибких вывода из корпуса ТО-126, если смотреть на маркировку, имеют следующее назначение: самый левый контакт – база; посередине – коллектор; крайний справа – эмиттер.
В статье рассмотрено назначение выводов, встречающееся у большинства производителей, однако бывает и другая – нетипичная распиновка 13003 в ТО-126. У той же STM, если смотреть на прибор как описано выше, эмиттер будет слева, база справа, а коллектор посередине. Аналогичная цоколевка у KSE13003 (Fairchild Semiconductor). Очень редко, но встречаются приборы в корпусе ТО-220. Для наглядности просмотрите рисунок с цоколевкой от разных компаний.
Аналоги
Для замены могут подойти транзисторы кремниевые, со структурой NPN, эпитаксиально-планарные, предназначенные для использования в импульсных источниках питания, пускорегулирующих устройствах, схемах управления электродвигателями и др., аппаратуре общего применения.
Отечественное производство
Транзисторы, близкие по параметрам к серии 13003 (MJE13003).
| Тип | PC, Вт | UCB, В | UCE, В | UBE, В | IC, А | UCE(sat), В | Tj , °С | fT , МГц | hFE | ton / ts / tf, мкс | Корпус |
|---|---|---|---|---|---|---|---|---|---|---|---|
| MJE13003 | 40 | 700 | 400 | 9 | 2 | 0,6 | 150 | 4 | 5…40 | — / 3,5 / 1 | TO-126 |
| КТ8170А | 40 | 700 | 400 | 9 | 2,25 | 3 | 150 | 4 | 5…40 | 1,1 / 4 / 0,7 | TO-126 |
| КТ859А | 40 | 800 | 800 | 10 | 3 | 1,5 | 150 | ˃ 3,3 | ˃ 10 | 0,35 / 3,3 / 0,35 | TO-220AB |
| КТ841А/В | 50 | 600/800 | 350 | 5 | 10 | 1,5 | 150 | 10 | 12…45 | 0,08 / 0,8 / 0,2 | TO-3 |
| КТ8118А | 50 | 900 | 800 | — | 3 | ˂ 2,0 | 150 | ˃ 15 | 10…40 | — | TO-220 |
| КТ8120А | 60 | 600 | 450 | 5 | 8 | 1 | 150 | 20 | ˃ 10 | — / 2 / 0,2 | TO-220 |
| КТ840А/Б/В | 60 | 900/750/800 | 400/350/375 | 5 | 6 | 0,6 | 150 | 8…15 | 10…60 | 0,2 / 3,5 / 0,6 | TO-3 |
| КТ868А/Б | 70 | 900/750 | 400/375 | 5 | 6 | 1,5 | 150 | ˃ 8 | 10…100 | — | TO-3PML |
Зарубежное производство
Аналоги транзистора E13003 (MJE13003).
| Тип | PC, Вт | UCB, В | UCE, В | UBE, В | IC, А | UCE(sat), В | Tj , °С | fT , МГц | hFE | ton / ts / tf, мкс | Корпус |
|---|---|---|---|---|---|---|---|---|---|---|---|
| MJE13003 | 40 | 700 | 400 | 9 | 2 | 0,6 | 150 | 4 | 5…40 | — / 3,5 / 1 | TO-126 |
| 3DD1910 | 40 | 700 | 400 | 9 | 2,5 | 1 | 150 | 5 | 15…30 | 1 / 5 / 0,8 | TO-126A |
| 3DD13005A7 | 40 | 800 | 400 | 9 | 3 | 0,6 | 150 | 5 | 15…35 | 1 / 5 / 1 | TO-126F |
| WBR13005D1 | 40 | 700 | 400 | 9 | 4 | 1 | 150 | 4 | 10…40 | — / 3,6 / 1,6 | TO-126 |
| BTN3A60T3 | 40 | 900 | 700 | 9 | 3 | 0,6 | 150 | 4 | 10…40 | — | TO-126 |
| HLD133D | 35 | 700 | 400 | 9 | 2 | 1 | 150 | — | 5…40 | — / 4 / 0,8 | TO-126 |
| ST13007DFP | 36 | 700 | 400 | 9 | 8 | 3 | 150 | 4 | 8…40 | — / 2,2 / 0,15 | TO-220FP |
| BUL310FP | 36 | 1000 | 500 | 9 | 5 | 1,1 | 150 | — | 10 | — / 1,8 / 0,5 | TO-220FP |
Аналоги транзисторов 13003BR (MJE13003BR) и 13003T (KSE13003T).
| Тип | PC, Вт | UCB, В | UCE, В | UBE, В | IC, А | UCE(sat), В | Tj , °С | fT , МГц | hFE | ton / ts / tf, мкс | Корпус |
|---|---|---|---|---|---|---|---|---|---|---|---|
| MJE13003BR | 30 | 600 | 400 | 9 | 2 | 0,85 | 150 | — | 5…40 | — / 3 / 0,8 | TO-126 |
| BLD123D | 30 | 600 | 400 | 9 | 2 | 0,9 | 150 | — | 5…40 | — / 4 / 0,8 | TO-126 |
| KSE13003T | 30 | 700 | 400 | 9 | 1,5 | 3 | 150 | 4 | 5…40 | 1,1 / 4 / 0,7 | TO-220 |
| FJPE3305 | 30 | 700 | 400 | 9 | 4 | 1 | 150 | 4 | 8…40 | 0,8 / 4 / 0,9 | TO-220F |
| KSH13005AF | 30 | 700 | 400 | 9 | 4 | 1 | 150 | 4 | 8…60 | 0,8 / 4 / 0,9 | TO-220F |
| MJE13005AF | 30 | 800 | 400 | 10 | 5 | 1 | 150 | 4 | 8…35 | 0,15 / 5 / 0,8 | TO-220IS |
| MJE13005F | 30 | 700 | 400 | 9 | 4 | 1 | 150 | 4 | 10…35 | 0,8 / 4 / 0,9 | TO-220IS |
| STD13005F/FC | 30 | 700 | 400 | 9 | 4 | 1 | 150 | 4 | 8…40 | 0,8 / 4 / 0,9 | TO-220F-3L |
| STL128DFP | 30 | 700 | 400 | — | 4 | 1,5 | 150 | — | 10…32 | — / 0,6 / 0,1 | TO-220FP |
| TS13005CI | 30 | 700 | 400 | 9 | 4 | 1 | 150 | 4 | 8…40 | 0,7 / 3 / 0,5 | ITO-220 |
| TSC236CI | 30 | 700 | 400 | 9 | 4 | 1,3 | 150 | — | 8…32 | 0,5 / 3 / 0,5 | ITO-220 |
| BUL128FP | 31 | 700 | 400 | 9 | 4 | 1,5 | 150 | — | 10…45 | — / 2,9 / 0,4 | TO220FP |
Примечание: данные таблиц получены из даташип компаний-производителя.
ЗАВЕРШЕНИЕ
Да, этот проект отнял у меня много времени и финансов, но знаете что? Ничуть не жалею, в конце концов был собран действительно очень крутой усилитель, который можно использовать и в машине, и дома, а качество звучания на все 200% лучше любого промышленного аудиоцентра аналогичного класса, не зря в комплексе использовал высококачественные схемы УМЗЧ.
Изначально, затял проект и не знал сколько времени он у меня отнимет, но благодаря конкурсу довел его до конца и успел буквально на последний день приема заявок, хотя очень сомневался, что успею в срок.
Усилитель вполне подходит для дискотек в малых залах — колоссальная мощность не подведет даже на свадьбах, осталось сделать блок питания и предварительные усилители со всеми удобствами, которые планирую на следующее лето. На сборку было потрачено 4 месяца, были трудности с компонентами и временем, которого так не хватает, но при наличии всех компонентов и комплектующих частей, можно уложится в гораздо короткий срок.
На счет качества звучания — не могу передать это словами, нужно лишь раз послушать и все станет ясно! Основные проблемы заключались в том, что нужно было все приспособить, резать, травить и смонтировать все это в общий блок. Над видом передней панели думали всей семьей, в конце концов победила версия матери — именно она предложила этот вариант, за это и многое другое — низкий ей поклон — основные идеи подавала она, ну и разумеется жена тоже не оставалась в стороне — помогала и работала почти наравне со мной.
В процессе сборки были некоторые этапы, когда проект забросил, но находил силы и довел до конца, а сегодня с гордостью представляю его вашему суду — здоровья вам, любви и терпения, всегда ваш КАСЬЯН АКА.
Графические иллюстрации характеристик

Рис. 1. Зависимость времени задержки td и времени нарастания импульса tr от коллекторной нагрузки IC.
Характеристика снята при напряжении питания UCC = 125 В, температуре п/п структуры Tj = 25°C, и соотношении токов IC / IB = 5.
При измерении времени задержки td установлено напряжение смещения UBE(OFF) = 5 В.

Рис. 2. Зависимость времени сохранения ts и времени спадания импульса tf от величины коллекторной нагрузки IC.
Характеристика снята при напряжении питания UCC = 125 В, температуре п/п структуры Tj = 25°C, и соотношении токов IC / IB = 5.

Рис. 3. Зависимость статического коэффициента усиления hFE транзистора в схеме с общим эмиттером от величины коллекторной нагрузки IC.
Зависимость снята для различных значений температуры структуры Tj и напряжений коллектор-эмиттер UCE.

Рис. 4. Изменение падения напряжения на транзисторе UCE при изменении управляющего тока базы IB. Зависимости сняты при различных нагрузках IC и температуре структуры Tj = 25°C.

Рис. 5. Изменение напряжения насыщения на базовом переходе UBE(sat) при разных нагрузках IC и разных температурах структуры Tj. Соотношение токов IC / IB = 3.
Пунктиром показано изменение напряжения включения UBE(ON) при напряжении на коллекторе UCE = 2 В.

Рис. 6. Зависимость напряжения насыщения коллектор-эмиттер UCE(sat) от коллекторного тока IC при различных температурах и соотношении токов IC/ IB = 3.

Рис. 7. Область выключения транзистора. Зависимость коллекторного тока IC от напряжения база-эмиттер UBE.
Характеристика снята при разных температурах Tj структуры и напряжении коллектор-эмиттер UCE = 250 В.
FORWARD – напряжение база-эмиттер приложено в прямом направлении.
REVERS — напряжение база-эмиттер приложено в обратном направлении.

Рис. 8. Зависимости входной емкости Cib перехода эмиттер-база и выходной емкости Cob коллекторного перехода от величины обратного приложенного напряжения. Температура структуры Tj= 25°С.

Рис. 9. Область безопасной работы транзистора при резистивной нагрузке.
Предельные токи ограничены: значением максимального постоянного тока IC = 1,5 А и максимального импульсного тока ICM = 3,0 А.
При этих значениях тока разрушаются паяные соединения подводящих проводов со слоями п/п структуры. Показано штрихпунктирной линией.
Предельные напряжения ограничены максимальным рабочим напряжением UCEO(SUS) = 400 В.
Общее тепловое разрушение структуры наступает при превышении ограничений по току и напряжений, показанных пунктирной линией.
Сплошная линия обозначает ограничения, связанные с вторичным необратимым пробоем п/п структуры транзистора. Во всех режимах работы линии нагрузки транзистора (зависимости IC от напряжения коллектор-эмиттер UCE) не должны превышать обозначенных ограничений.

Рис. 10. Ограничение величины рассеиваемой мощности (нагрузки) транзистора при возрастании температуры окружающей среды Ta.
Характеристика снята для условий работы на резистивную нагрузку.

Рис. 11. Область безопасной работы транзистора с обратным смещением для случая с введенными ограничениями перенапряжений.
Предельное ограничение по напряжению (перенапряжению) UCLAMP = 700 В.
Величины напряжений обратного смещения UBE(OFF) соответственно 9 В, 5 В, 3 В и 1,5 В.
Характеристики построены для температуры структуры в пределах 100°С и при токе базы IB1 = 1 А.
Такая ОБР с обратным смещением характерна для схем работы транзистора на индуктивную нагрузку.
В этих режимах работы, линии нагрузки транзистора (зависимости IC от напряжения коллектор-эмиттер UCE) не должны превышать обозначенных ОБР ограничений.
Область применения транзисторов 13001
Транзисторы серии 13001 разработаны специально для применения в преобразовательных устройствах небольшой мощности в качестве ключевых (переключающих) элементов.
- сетевые адаптеры мобильных устройств;
- электронная пускорегулирующая аппаратура люминесцентных ламп малой мощности;
- электронные трансформаторы;
- другие импульсные устройства.
Нет принципиальных ограничений на использование транзисторов 13001 в качестве транзисторных ключей. Также можно применять данные полупроводниковые приборы в усилителях низкой частоты в случаях, где не требуется особое усиление (коэффициент передачи по току у серии 13001 по современным меркам невелик), но в этих случаях не реализуются довольно высокие параметры этих транзисторов по рабочему напряжению и их высокое быстродействие.
Лучше в этих случаях применить более распространенные и дешевые типы транзисторов. Также при построении усилителей надо помнить, что комплементарная пара у транзистора 31001 отсутствует, поэтому с организацией двухтактного каскада могут быть проблемы.
На рисунке приведен характерный пример использования транзистора 13001 в сетевом зарядном устройстве для аккумулятора переносного устройства. Кремниевый триод включен в качестве ключевого элемента, формирующего импульсы на первичной обмотке трансформатора ТР1. Он с большим запасом выдерживает полное выпрямленное сетевое напряжение и не требует дополнительных схемотехнических мер.
Температурный профиль для пайки бессвинцовым припоем
При пайке транзисторов надо соблюдать определенную осторожность, не допуская излишнего нагрева. Идеальный температурный профиль указан на рисунке и состоит из трех этапов:
- этап предварительного нагрева длится около 2 минут, за это время транзистор прогревается от 25 до 125 градусов;
- собственно пайка длится около 5 секунд при максимальной температуре 255 градусов;
- заключительный этап – расхолаживание со скоростью от 2 до 10 градусов в секунду.
Этот график сложно соблюсти в домашних условиях или в мастерской, да и не так это важно при демонтаже-монтаже единичного транзистора. Главное – не превышать максимально допустимую температуру пайки
Транзисторы 13001 имеют репутацию достаточно надежных изделий, и при условиях эксплуатации, не выходящих за установленные пределы, могут прослужить долго без отказов.
Транзистор — устройство, виды, применение
Описание, устройство и принцип работы полевого транзистора
Что такое биполярный транзистор и какие схемы включения существуют
Описание, характеристики и схема включения стабилизатора напряжения КРЕН 142
Описание, технические характеристики и аналоги выпрямительных диодов серии 1N4001-1N4007
Как работает микросхема TL431, схемы включения, описание характеристик и проверка на работоспособность
Предельные эксплуатационные характеристики
| Характеристика | Обозначение | Величина | ||
|---|---|---|---|---|
| Напряжение коллектор – база транзистора, В | UCBO | 700 | ||
| Напряжение коллектор – эмиттер транзистора, В | UCEO (SUS) | 400 | ||
| Напряжение эмиттер – база транзистора, В | UEBO | 9 | ||
| Ток коллектора постоянный, А | IC | 1,5 | ||
| Ток коллектора импульсный, А | ICM | 3 | ||
| Ток базы постоянный, А | IB | 0,75 | ||
| Ток базы импульсный, А | IBM | 1,5 | ||
| Рассеиваемая мощность, Вт | Ta = 25°C | TO-126, TO-126C, TO-126S | PC | 1,4 |
| TO-92, TO-92NL | 1,1 | |||
| TO-251, TO-252 | 1,56 | |||
| Tc = 25°C | TO-126, TO-126C, TO-126S | 20 | ||
| TO-92, TO-92NL | 1,5 | |||
| TO-251, TO-252 | 25 | |||
| Предельная температура полупроводниковой структуры, °С | Tj | 150 | ||
| Диапазон температур при хранении и эксплуатации, С° | Tstg | -55…+150 |
Основные технические характеристики
13003 – это высоковольтный силовой транзистор, прежде всего спроектированный для работы с большими токами и пропускаемым напряжением между коллектором и базой. Высокая скорость переключений и низким временем задержки включения/выключения позволяет использовать его преимущественно в импульсных схемах с индуктивной нагрузкой.
Предельные режимы эксплуатации
13003 рассчитан на работу с большими напряжениями и токами. Так, заявленные производителями максимально допустимые характеристики постоянного рабочего напряжения достигают (VCEO) 400 вольт, а порогового (VCEV) 700 вольт. Номинальное значение постоянного коллекторного тока коллектора (IC) 1.5 A, а импульсного пиковое (ICM), как у большинства силовых транзисторов, в два раза больше 3 A. Максимальная мощность рассеивания, при этом, не должна превышать 40 Ватт.
Предельные значения для пикового тока измерены при длительности импульса в 5 мс и величине обратной скважности не более 10%
Электрические характеристики
Следует учесть, что для расчета возможности применения 13003 в своих схемах, величины предельных режимов эксплуатации обычно уменьшают на 25-30%. Это связано с тем, что они рассчитаны на работу прибора при температуре Тс=25°С. Рабочая же температура устройства будет значительно выше. Зная это, производители в электрических характеристиках на 13003, указывают параметры его использования не только при температуре Тс=25°С.
Как мы видим, в таблице электрических параметров 13003, величины напряжений насыщения и времени переключения приведены и для температуры 100 градусов. Если внимательно присмотреться, то можно увидеть, что эти значения указаны при максимальном токе коллектора IC не превышающем 1 A. А это в 1.5 раза (на 33%) меньше, приведенного значения в предельно допустимых параметрах.
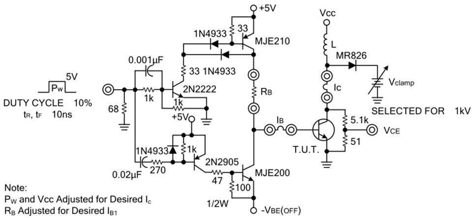
Схемы тестирования временных параметров транзистора
Диаграмма входного сигнала.
Схема измерения при резистивной нагрузке.
Параметры режима:
UCC = 125 В. RC = 125 Ом. RB = 47 Ом. D1 диод 1N5820 или подобный. SCOPE – осциллограф “Tektronics 475” или подобный
tr, tf ˂ 10 нс; скважность ≤ 1%
Схема измерений с параметрами элементов при индуктивной нагрузке транзистора.

Входной сигнал: прямоугольный импульс с амплитудой 5 В и протяженностью фронтов tr и tf не более 10 нс
Скважность импульсов 10%. Протяженность импульса подбирается из требуемой величины коллекторного тока IC
UCC подбирается из требуемой величины IC. RB подбирается из требуемой величины IB1. Диод MR826 выбирается на напряжение 1 кВ. Напряжение ограничения UCLAMP = 300 В.
Диаграммы выходных токов и напряжений.

На рисунке:
- tf CLAMPED – время спадания импульса тока при ограничении напряжения на уровне UCLAMPED.
- IC(PK) максимальное достижимое значение тока, по которому подбираются значение UCC и длительность входного импульса.
Расчетные формулы: t1 = L × IC(PK) / UCC; t2 = L × IC(PK) / UCLAMP.
Транзистор A1273: характеристики (параметры), цоколевка, аналоги
Главная » Транзистор
2SA1273 — высокочастотный биполярный транзистор на кремниевой основе, со структурой PNP, средней мощности. Выпускается в пластиковом корпусе ТО-92 и имеет гибкие выводы для подключения.
Предельные эксплуатационные характеристики
Для эксплуатации при температуре 25 °C, кроме температурных характеристик.
| Характеристика | Обозначение | Величина |
|---|---|---|
| Пробивное напряжение коллектор-база | VCBO | -30 В DC |
| Граничное напряжение транзистора | VCEO | -30 В DC |
| Пробивное напряжение эмиттер-база | VEBO | -5 В DC |
| Максимальный ток коллектора | IC | -2 A DC |
| Максимальный ток эмиттера | IE | 2 A DC |
| Рассеиваемая мощность | PC | 1 Вт |
| Максимальная температура при переходе | TJ | +150 °C |
| Максимальная температура при хранении | Tstg | От –55 до +150 °C |
Электрические параметры
Для эксплуатации при температуре 25 °C.
| Характеристика | Обозначение | Параметры при измерениях | Величина |
|---|---|---|---|
| Пробивное напряжение коллектор база | V(BR)CBO | IC= -1mA | -30 В DC |
| IB= 0 | |||
| Пробивное напряжение коллектор-эмиттер | V(BR)CEO | IC= -10mA | -30 В DC |
| IB= 0 | |||
| Пробивное напряжение эмиттер-база | V(BR)EBO | IC= -1mA | -5 В DC |
| IB= 0 | |||
| Обратный ток коллектора | ICBO | VCB= -30V | -0. 1 мА DC |
| IE=0 | |||
| Обратный ток эмиттера | IEBO | VEB= -5V | -0.1 мА DC |
| IC=0 | |||
| Статический коэффициент усиления по току | hFE | VCE= -2V | 100..320 |
| IC=-500mA | |||
| Напряжение насыщения коллектор-эмиттер | VCE(sat) | IC= -1.5A | -2 В DC |
| IB= -30mA | |||
| Напряжение на переходе база-эмиттер | VBE(on) | IC= -0.5A | -1 В DC |
| VCE= -2V | |||
| Граничная частота коэффициента передачи тока | fT | IC= -0.5A | 120 МГц |
| VCE=-2V | |||
| Выходная емкость | COB | IE= 0 | 48 пФ |
| VCB= -10V | |||
| ftest= 1. 0MHz |
Маркировка
Полное название транзистора — 2SA1273, при этом на корпусе часто расположена маркировка без первых двух символов, то есть А1273.
Модификации
Транзистор разделяется на два класса по усилению (коэффициенту передачи тока):
- О – усиление от 100 до 200;
- Y – усиление от 160 до 320.
Аналоги
| Тип | Uce | Ucb | Ueb | Ic | Pc | hfe | ft |
|---|---|---|---|---|---|---|---|
| Оригинал | |||||||
| 2SA1273(A1273) | -30 В | -30 В | -5 В | -2 А | 1 Вт | 100..320 | 120 МГц |
| Зарубежное производство | |||||||
| 2SA928A | -30 В | -30 В | -5 В | -2 А | 1 Вт | 100. .320 | 120 МГц |
| 2SB892 | -50 В | -60 В | -6 В | -2 А | 1 Вт | 100..560 | 150 МГц |
| 2SB985 | -50 В | -60 В | -6 В | -3 А | 1 Вт | 100..560 | 150 МГц |
| KSA928A | -30 В | -30 В | -5 В | -2 А | 1 Вт | 100..320 | 120 МГц |
| STB1277 | -30 В | -30 В | -5 В | -2 А | 0.625 Вт | 100..320 | 170 МГц |
| Отечественное производство | |||||||
| КТ816Г | 90 В | 100 В | — | 3 А | 1 Вт | 25-275 | 3 МГц |
Стоит отметить, что отечественный аналог сильно уступает по значению граничной частоты, и имеет корпус КТ-89.
Примечание: данные в таблице взяты из даташип компаний-производителя.
Основные графические характеристики
Рис 1. Область безопасной работы транзистора.
Рис 2. Зависимость статического коэффициента усиления по току hFE транзистора от величины коллекторной нагрузки IC.
Рис 3. Зависимость напряжения насыщения коллектор-эмиттер UCE(sat) от величины коллекторной нагрузки IC.
Рис 4. Передаточная характеристика транзистора – зависимость тока коллектора IC от напряжения управления (базы) UBE.
Рис 5. Зависимость тока коллектора от напряжения на переходе база-эмиттер. Для двух температурных режимов.
Рис 6. Зависимость граничной частоты транзистора от тока на коллекторе.
Рис 7. Зависимость выходной емкости от напряжения на переходе коллектор-база.
Рис 8. Зависимость рассеиваемой мощности от роста температуры окружающей среды.
Усилитель на транзисторах 13002
Хотя компактные люминесцентные лампы уже непопулярны, у многих самодельщиков накопились платы от них. Среди прочих компонентов, там присутствуют транзисторы типов 13001, 13002, 13003. Хотя они считаются ключевыми, перевести их в линейный режим общепринятым способом не составляет труда, выходная мощность при этом, конечно, невелика. Так, например, автор Instructables под ником Utsource123 собрал из двух таких транзисторов составной (его также называют транзистором Дарлингтона, который сделал соответствующее изобретение в 1953 году) и построил на нём простой однотактный усилитель мощности звуковой частоты (УМЗЧ). Поскольку мастер решил не составлять схему усилителя, переводчику пришлось восстановить её по описанию и фотографиям. Получилась самая обыкновенная схема УМЗЧ на составном транзисторе без каких-либо особенностей. На старых транзисторах МП она выглядела бы точно так же. С учётом противоположной структуры, конечно.
Смещение на базу резистором, конденсатор, чтобы это смещение не попало в источник сигнала — всё как обычно. Конденсатор на 100 мкФ, 25 В, резистор на 1 кОм.
Первым делом мастер знакомит читателей с цоколёвкой транзистора 13002:
Затем он, как и положено при сборке из двух транзисторов одного составного, соединяет эмиттер первого транзистора с базой второго. Хорошо, они как раз расположены рядом.
Впаивает резистор смещения между коллектором и базой первого транзистора. Благодаря ему оба транзистора будут работать в линейном режиме.
Подключает к базе первого транзистора плюсовой вывод конденсатора:
Соединяет коллекторы обоих транзисторов перемычкой:
Подключает сигнальный кабель: общий провод припаивает к эмиттеру второго транзистора, а выход любого из стереоканалов — к минусовому выводу конденсатора:
Один вывод динамической головки соединяет с плюсом питания, второй — с соединёнными вместе коллекторами обоих транзистора. Минус питания подаёт на эмиттер второго транзистора.
Усилитель готов к работе. Если не добавлять к нему регулятор громкости, источник сигнала придётся взять такой, в котором соответствующий регулятор имеется. И можно слушать.
Собрав второй такой же усилитель и подав на него сигнал с другого стереоканала, вы получите стереофонический эффект.
Источник (Source)
Становитесь автором сайта, публикуйте собственные статьи, описания самоделок с оплатой за текст. Подробнее здесь.
Рекомендации по монтажу
Для правильной работы и долговечности транзистора A1273 необходимо соблюдать следующие рекомендации по монтажу:
1. Перед началом монтажа обеспечьте чистоту рабочей площадки и наличие всех необходимых инструментов.
2. Проверьте, что пин-разъемы и выводы транзистора не имеют видимых повреждений или загрязнений.
3. При пайке транзистора удостоверьтесь, что паяльник имеет правильную температуру и не превышает рекомендуемого уровня (обычно около 260 градусов по Цельсию).
4. При пайке на печатную плату следуйте техническому чертежу для правильного расположения транзистора и соблюдайте предписанные интервалы между выводами.
| Значение | Рекомендуемые интервалы (мм) |
|---|---|
| Между выводами на одной стороне | 1.8 — 2.2 |
| Между выводами на противоположной стороне | 1.2 — 1.6 |
| Между выводами и металлизированными площадками | 0.3 — 0.5 |
5. При пайке транзистора используйте припой с низким содержанием свинца (RoHS-совместимый), чтобы соблюдать требования экологической безопасности.
6. После завершения монтажа тщательно проверьте все соединения на наличие короткого замыкания или неправильного подключения.
Следуя рекомендациям по монтажу, вы сможете обеспечить надежную работу транзистора A1273 и продлить его срок службы.





























