Пятая схема: применение К561ЛА7 в электронной блокировке
Электронная блокировка — это система, которая позволяет ограничить доступ к определенному устройству или механизму с использованием электронной или программной защиты. С помощью микросхемы К561ЛА7 можно создать надежную и эффективную систему блокировки.
Принцип работы электронной блокировки на основе К561ЛА7 достаточно прост: к микросхеме подключаются датчики, которые могут регистрировать определенные внешние события. Например, это может быть считывание магнитной карты, ввод правильного пароля или датчик движения.
После регистрации события микросхема обрабатывает информацию и принимает решение о разблокировке или блокировке устройства. Для этого используется программируемая логика микросхемы, которая может быть адаптирована под конкретные нужды и требования системы.
Одним из преимуществ применения К561ЛА7 в электронной блокировке является его компактность и низкое энергопотребление. Микросхема имеет небольшой размер и может быть легко интегрирована в любую систему. Кроме того, микросхема потребляет мало энергии, что позволяет использовать ее в мобильных устройствах и батарейных системах.
Микросхема К561ЛА7 также обладает высокими характеристиками надежности и стабильности работы. Она устойчива к внешним воздействиям, таким как электромагнитные помехи или перепады напряжения. Благодаря этому, электронная блокировка на основе К561ЛА7 может быть использована в самых различных условиях и средах.
В заключение, электронная блокировка на основе микросхемы К561ЛА7 является простым и эффективным решением для ограничения доступа к устройству или механизму. Ее применение может быть особенно полезно в сферах, где требуется надежная защита информации или предотвращение несанкционированного использования устройства.
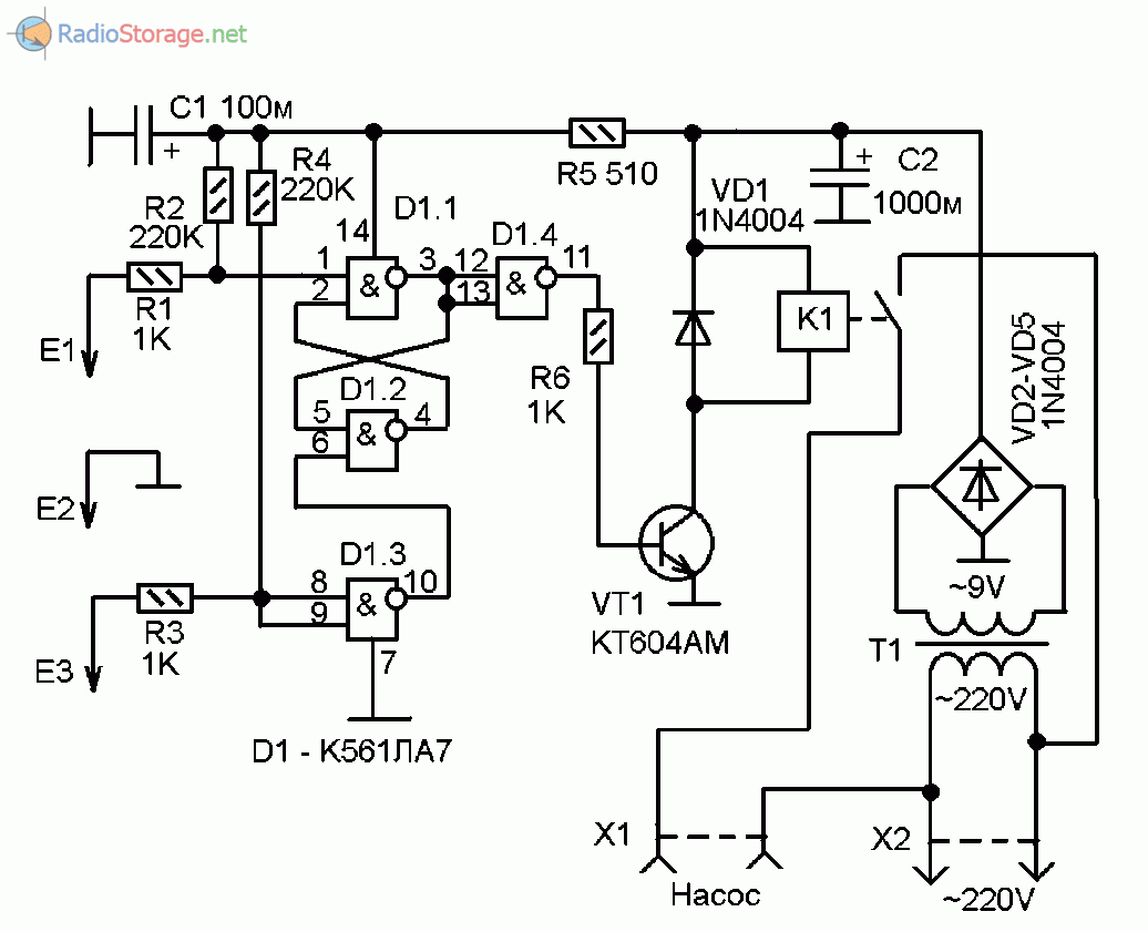
Принципиальная схема управления насосом
Когда «еврокуб» пуст, все датчики с водой не контактируют. На входы логического элемента D1.3 поступает напряжение высокого уровня через резистор R4 от источника питания. При этом на выходе D1.3 будет логический ноль. Он поступает на вывод 5 элемента D1.2, образующего вместе с элементом D1.1 обычный RS-триггер с инверсными входами.
Так как на выводе 6 D1.2 — ноль, триггер устанавливается в такое состояние, когда на выходе D1.1 так же ноль, а на выходе элемента D1.4 возникает логическая единица. Ток с выхода D1.4 через резистор R6 поступает на базу транзистора VТ1, тот открывается и реле К1, обмотка которого включена в его коллекторной цепи, своими контактами подключает насос, через разъем Х2 и Х2, к электросети.

Рис.1. Принципиальная схема устройства автоматического управления водяным насосом.
Насос начинает накачивать воду в «еврокуб». Сначала погружаются датчики Е2 и Е3. На входах элемента D1.3 устанавливается логический ноль, на его выходе единица. Но RS-триггер на D1.1 и D1.2 своего состояния не меняет. Как только уровень воды достигает датчика Е1 на выводе 1 D1.1 устанавливается логический ноль.
RS-триггер переключается и теперь на выходе D1.4 — ноль. Транзистор VТ1 закрывается и реле К1 выключает насос. «Еврокуб» заполнен.
В дальнейшем, на различные нужды вода из «еврокуба» расходуется, и её уровень в нем понижается ниже датчика Е1. Напряжение на выводе 1 D1.1 поднимается до логической единицы, но на состояние RS-триггера это никак не влияет. Насос будет включен только тогда, когда «обсохнет» датчик Е3.
Седьмая схема: создание таймера с регулировкой времени с помощью К561ЛА7
Седьмая схема представляет собой таймер с регулировкой времени с использованием микросхемы К561ЛА7. Данная схема позволяет создать простой таймер с регулируемым временем срабатывания.
Для создания схемы необходимы следующие компоненты:
- Микросхема К561ЛА7
- Резисторы: один резистор сопротивлением 10 кОм
- Электролитический конденсатор ёмкостью 100 мкФ
- Ключевой конденсатор ёмкостью 10 нФ
- Светодиод
- Транзистор НТК517 или подобный
- Разъем для питания
Сборка схемы осуществляется следующим образом:
- Сначала необходимо установить микросхему К561ЛА7 на монтажную плату, подключив ее к питанию и обеспечив заземление.
- Затем подключаем резистор сопротивлением 10 кОм между выводами микросхемы К561ЛА7 и общим проводом.
- Далее соединяем выводы микросхемы К561ЛА7 со светодиодом, подключив его через ключевой конденсатор ёмкостью 10 нФ.
- После этого необходимо подключить электролитический конденсатор ёмкостью 100 мкФ к питающим выводам микросхемы К561ЛА7 для стабилизации питания.
- Наконец, подключаем транзистор НТК517 или аналогичный, соединяя его с выводом микросхемы К561ЛА7.
После сборки схемы можно приступить к настройке таймера. Для этого используется потенциометр, который позволяет регулировать время срабатывания.
Таймер с регулировкой времени на микросхеме К561ЛА7 может быть использован в различных проектах, требующих точной настройки времени срабатывания.
Обратите внимание, что перед использованием данной схемы необходимо ознакомиться с документацией на микросхему К561ЛА7 и правильно подключить все компоненты. Таким образом, с использованием микросхемы К561ЛА7 вы можете создать простой таймер с регулируемым временем срабатывания, который позволит вам эффективно управлять временными интервалами в различных проектах
Таким образом, с использованием микросхемы К561ЛА7 вы можете создать простой таймер с регулируемым временем срабатывания, который позволит вам эффективно управлять временными интервалами в различных проектах.
Четвертая схема: подключение К561ЛА7 для создания простого счетчика
Необходимое оборудование:
- Микросхема К561ЛА7
- Счетчик-делитель на базе К561ЛА7
- Прототипная плата
- Провода
Подключение:
1. Подключите питание к микросхеме К561ЛА7. Положительный полюс подключите к контакту 16, а отрицательный полюс — к контакту 8.
2. Подключите выводы 1, 2 и 3 к выводам 12, 13 и 14 соответственно. Это будет являться входом для сигнала счета.
3. Подключите вывод 15 к положительному полюсу питания. Он будет являться входом сигнала сброса.
4. Подключите выводы 4, 5, 6, 7, 9, 10 и 11 к светодиодам или другим устройствам, которые будут индицировать состояние счетчика.
5. Подключите сопротивления перед светодиодами, чтобы ограничить ток. Размер сопротивления будет зависеть от ваших светодиодов и напряжения питания.
6. Подключите ножки счетчика-делителя к выводам прототипной платы. Номера ножек счетчика-делителя соответствуют номерам выводов микросхемы.
Работа счетчика:
1. При подаче сигнала счета на входы 1, 2 и 3, счетчик будет переключать состояние светодиодов и увеличивать значение на один.
2. При подаче сигнала сброса на вход 15, счетчик будет сбрасываться в начальное положение.
3. Если вы хотите создать счетчик, который будет считать до какого-то определенного значения, вам нужно будет добавить дополнительную логику и условия для сброса счетчика или остановки подачи сигнала счета.
4. Также помните, что ПОЛ/ОТКЛ (вход 17) и ВКЛ/ИСХ (вход 18) могут быть использованы для управления режимами счетчика, включая переключение между счетом вверх и счетом вниз.
Примечание: перед началом работы с микросхемой К561ЛА7, обязательно ознакомьтесь с ее документацией и схемой подключения.
Детали и налаживание
Реле К1 фирмы «Bestar» типа BS-115C-12A-12VDC с обмоткой на 12V и контактами на 240V и 12А. Реле можно заменить любым аналогом, полным или функциональным. Если это не полный аналог -потребуется внести изменения в монтаж.
Транзистор КТ604АМ можно заменить на любой КТ602, КТ603, КТ604 или КТ815.
Диоды 1N4004 — любые диоды на напряжение не ниже 400V.

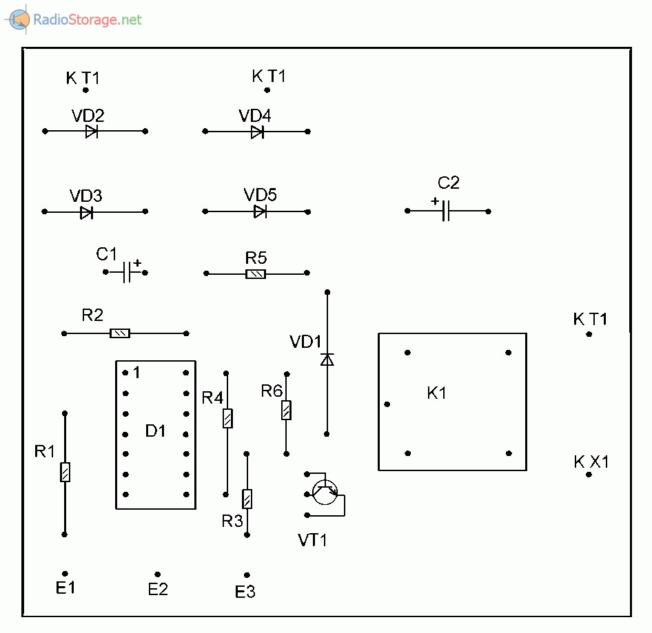
Рис.2. Печатная плата для автомата управления водяным насосом.
Трансформатор Т1 -китайский, неизвестной марки, от разбитого сетевого блока питания с выходным напряжением 12V. Можно подобрать любой аналогичный. Можно купить дешевый сетевой блок питания на 12V и использовать его вместо схемы T1-VD2-VD5-C2.
Конденсаторы должны быть на напряжение не ниже 12V.
Микросхему К561ЛА7 можно заменить на К176ЛА7 или зарубежным аналогом.

Рис.3. Расположение деталей на печатной плате автомата управления насосом.
Схема монтажа показана на рисунках 2 и 3. Монтаж можно выполнить на печатной плате, но у автора не оказалось такой возможности, поэтому в качестве основы для платы был использован кусок строительного пластика. В общем, это очень похоже на гетинакс, но одна сторона цветная, с рисунком, а вторая коричневая.
В заготовке были просверлены отверстия согласно рис.2, затем в них, согласно рисунку 3, были установлены все компоненты. Выводы слегка подогнуты, чтобы не вываливались. Затем, взята медная проволока от телефонного кабеля, зачищена, облужена, и проложена с навивкой в один-два витка на выводы деталей, в соответствии со схемой соединений на рисунке 2. После все точки соединения пропаяны.
Конечно, это не так прочно и надежно, как печатная плата, но тоже работает, если в процессе эксплуатации нет серьезных механических воздействий на монтаж.
Если монтаж делать на печатной плате, нужно рисунок 2 брать как схему расположения печатных дорожек и монтажных отверстий. Естественно, дорожки будут существенно шире, чем показано на схеме. А рисунок 3 брать как схему расположения деталей.
В принципе, налаживания никакого не требуется. Если все детали исправны и нет ошибок в монтаже, должно работать сразу. Единственно, может потребоваться подбор R2 и R4, — если в воде мало примесей, её токопроводность низка, и их сопротивление, в таком случае, придется увеличить.
Данный автомат можно применить там, где есть центральный водопровод, но работает с перебоями, для заполнения резервного резервуара, заменив насос на электромагнитный клапан.
Гайсаков В. РК-2016-03.
Литература: Афанасов В. И. «Автомат для сельского водопровода». РК2011, 3.
Первая схема: включение К561ЛА7 в качестве таймера
Таймер на основе К561ЛА7 позволяет задавать нужное время и, по истечении этого времени, срабатывать определенным образом.
Схема включения К561ЛА7 в качестве таймера состоит из нескольких основных элементов:
- Микросхема К561ЛА7 – основной компонент, который выполняет функции таймера;
- Магазин переключений (МП) и тумблеры – используются для задания необходимого времени;
- Светодиод – используется для индикации окончания времени;
- Декодер – преобразует двоичный сигнал от К561ЛА7 в удобный для пользователя вид;
- Комплементарное (инверсное) триггерное устройство – обеспечивает фиксацию состояния таймера на заданное время.
При включении схемы и задании необходимого времени с помощью тумблеров и МП, К561ЛА7 начинает считать время от нуля до заданного значения. По истечении этого времени светодиод горит, а на выходе декодера появляется соответствующий сигнал, который можно использовать для управления другими устройствами или выполнения других задач.
Первая схема включения К561ЛА7 в качестве таймера – это простейший пример использования данной микросхемы. С ее помощью вы сможете научиться создавать базовые таймеры для различных проектов.
Схема таймера на К561ЛА7: пошаговое руководство
Схема таймера на микросхеме К561ЛА7 позволяет создать простую и надежную систему временных задержек. Этот таймер может быть использован во многих электронных устройствах, таких как таймеры освещения, сигнализации, автоматическое отключение устройств и многих других.
Данный пошаговый гайд предоставит подробное описание и инструкцию по сборке такого таймера на основе микросхемы К561ЛА7.
Шаг 1: Знакомство с микросхемой К561ЛА7
К561ЛА7 — это микросхема счетчика и делителя с внутренним генератором. Она имеет 10 выводов:
| № | Название | Описание |
|---|---|---|
| 1 | ОК | Общий коэффициент деления, используется для настройки делителя. |
| 2 | А1 | Вход 1 — используется для установки основного деления. |
| 3-4 | 1-0 | Выходное число 1-0, двоичная индикация. |
| 5-10 | 2-7 | Выходное число 2-7, двоичная индикация. |
Шаг 2: Подключение микросхемы К561ЛА7
Для подключения микросхемы К561ЛА7 необходимо знать функциональное назначение каждого вывода. Следующая таблица покажет, как подключить микросхему:
| Вывод | Подключение |
|---|---|
| 1 | Контакт «ОК» подключается через резистор к земле для установки деления. |
| 2 | Контакт «А1» подключается к линии данных (например, кнопке). |
| 3-4 | Контакты «1-0» не подключаются и используются только для индикации. |
| 5-10 | Контакты «2-7» подключаются к линиям данных (например, светодиодам) для индикации двоичного числа. |
Шаг 3: Создание схемы таймера
Для создания схемы таймера на К561ЛА7 используйте следующие компоненты:
- Микросхема К561ЛА7;
- Резисторы;
- Кнопка;
- Светодиоды;
- Провода.
Примечание: точной схематики, включая значения резисторов и подключения кнопки и светодиодов, можно найти в документации к микросхеме К561ЛА7.
Шаг 4: Сборка таймера
Для сборки таймера на К561ЛА7 выполните следующие действия:
- Соберите схему согласно схематике, используя микросхему К561ЛА7 и другие компоненты.
- Подсоедините провода к соответствующим выводам микросхемы.
- Проверьте подключение светодиодов и кнопки.
- Убедитесь, что все подключения выполнены правильно.
- Подключите таймер к источнику питания.
- Запустите таймер, нажав на кнопку. Убедитесь, что светодиоды правильно отображают двоичное число.
Поздравляем! Вы успешно создали схему таймера на К561ЛА7. Теперь вы можете использовать этот таймер в различных электронных устройствах, в зависимости от ваших потребностей.
Обратите внимание, чтобы соблюдать правила безопасности при работе с электронными компонентами
Вторая схема: использование К561ЛА7 в качестве генератора сигналов
Для использования микросхемы К561ЛА7 в качестве генератора сигналов, необходимо следующая схема подключения:
| Пин микросхемы | Описание |
|---|---|
| 1 (GND) | Земля (отрицательный потенциал) |
| 2 (VCC) | Питание (+5 В) |
| 7 (OUT) | Выходной сигнал |
| 6 (IN1) | Входной сигнал 1 |
| 3 (IN2) | Входной сигнал 2 |
| 4 (IN3) | Входной сигнал 3 |
Для генерации сигналов, необходимо подать логические уровни на входы микросхемы IN1, IN2 и IN3. Логические уровни входных сигналов определяют состояние выходного сигнала, который появляется на пине OUT. Если на входы поданы низкие уровни (0 В), то выходной сигнал будет иметь низкий уровень (0 В). Если на хотя бы один из входов подан высокий уровень (+5 В), то выходной сигнал будет иметь высокий уровень (+5 В).
Данная схема позволяет генерировать сигналы различной формы и длительности в зависимости от логических уровней, подаваемых на входы микросхемы. Также, изменяя частоту изменения логических уровней на входах, можно изменять частоту выходного сигнала.
Основные принципы включения микросхемы К561ЛА7
Микросхема К561ЛА7 представляет собой шестидесятичетырехразрядный счетчик-делитель с запоминающимися выходами. Она широко используется в различных электронных устройствах, таких как секундомеры, таймеры, счетчики. Для правильного включения микросхемы необходимо учитывать основные принципы.
- Подключение питания: Микросхема должна быть питаема напряжением 4,5-5,5 В. Для этого необходимо подключить провода питания к соответствующим контактам микросхемы.
- Подключение тактовых сигналов: Микросхема основана на работе с тактовыми импульсами, которые определяют счет и деление. Тактовые сигналы должны быть подаваемы на соответствующие входы микросхемы.
- Настройка режима работы: Микросхема имеет несколько режимов работы, которые можно настроить с помощью внешних элементов. Например, с помощью резисторов или конденсаторов можно изменить частоту тактовых сигналов.
- Подключение выходов: Микросхема имеет несколько выходов, которые могут быть использованы для передачи информации в другие узлы схемы или для управления внешними устройствами. Для подключения выходов микросхемы необходимо использовать соответствующие провода.
Следуя этим принципам, можно правильно включить микросхему К561ЛА7 и успешно использовать ее в различных электронных схемах
Важно также учесть дополнительные рекомендации производителя и не забывать о принципах безопасности при работе с электронными компонентами
Инструкция по сборке генератора на К561ЛА7 с комментариями
- Подготовка компонентов:
- Для сборки генератора на К561ЛА7 необходимо подготовить следующие компоненты:
- Микросхема К561ЛА7;
- Резисторы сопротивлением 220 Ом и 10 Ом;
- Конденсаторы емкостью 0,1 мкФ и 10 мкФ;
- Разъем для питания;
- Кнопка для включения/выключения;
- Аудиодинамик;
- Элементы для монтажа (провода, паяльник, припой).
Сборка генератора:
Шаг 1: Подготовьте плату для монтажа, на которую будет устанавливаться микросхема К561ЛА7 и остальные компоненты. Убедитесь, что плата чистая и в исправном состоянии.
Шаг 2: Вставьте микросхему К561ЛА7 в соответствующий разъем на плате. Убедитесь, что микросхема правильно вставлена и плотно прилегает к контактам.
Шаг 3: Припаяйте резисторы и конденсаторы в соответствующих местах на плате
Обратите внимание на правильность установки компонентов и правильность подключения выводов.
Шаг 4: Установите разъем для питания на плату и припаяйте его.
Шаг 5: Припаяйте кнопку для включения/выключения генератора в соответствующее место на плате.
Шаг 6: Припаяйте выводы аудиодинамика к соответствующим местам на плате.
Шаг 7: Проведите финальную проверку всех подключений и припоя. Убедитесь, что все компоненты установлены правильно и надежно закреплены на плате.
Подключение и тестирование:
- Шаг 1: Подключите питание к разъему на плате.
- Шаг 2: Нажмите кнопку включения/выключения генератора и проверьте, что аудиодинамик издает звуковой сигнал.
- Шаг 3: Если звуковой сигнал не слышен, проверьте подключение компонентов и корректность сборки. Убедитесь, что все контакты хорошо припаяны и соединены между собой.
- Шаг 4: Если все работает корректно, генератор на К561ЛА7 готов к использованию. Вы можете изменять частоту звукового сигнала с помощью резисторов и конденсаторов, либо подключить внешние элементы для управления.
Собирать генератор на микросхеме К561ЛА7 – это достаточно простая задача, которая не требует специальных навыков и знаний. Следуйте данной инструкции, и вы сможете успешно собрать свой собственный генератор на К561ЛА7.




























