Комментарии (8):
Господа, будьте так добры- подскажите какая микросхема стоит в опорном генераторе? В статье нет данных, а в «цифре» я не особо разбираюсь. Всю сознательную жизнь занимался аналоговой схемотехникой, а тут законтило
С уважением Эдуард.
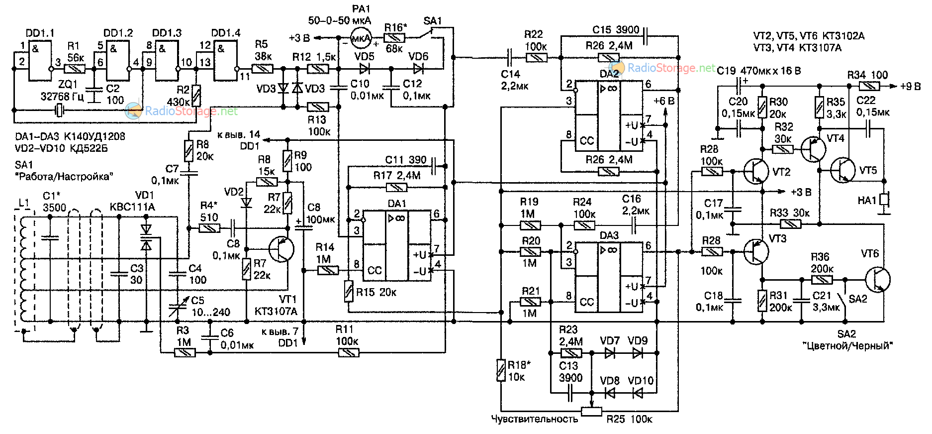
Эдуард, не указанная автором микросхема DD1 — К176ЛА7.
Исправления на принципиальной схеме:
- Выводы 4 микросхем DA2, DA3 и диодов VD9, VD10 подсоединены к общему;
- Обозначение частоты кварца исправлено с 3268 Гц на 32768 Гц.
Root, спасибо огромное за поддержку! Теперь в бой ![]()
Я всё равно не соберу за отсутствием деталей.
Интересует функциональный аналог ИМС ОУ КР140УД1208, содержащий две аналогичных МС. Также интересует схема металлоискателя на ЛЭ.
Привет всем, кто нибудь собрал данный девайс и вопрос по конденсатору С8, он что электролит? 0 1 мкф.
Здравствуйте! Спасибо за замечание. Сравнили всю схему с оригиналом из первоисточника, внесены исправления:
- Обозначение конденсатора, подключенного к R14, исправлено на C9 (был дубль C8). Его номинал исправлен с 0,1мк на 100мк (100мкФ);
- Убрано лишнее соединение — резистор R28 и 6-й вывод DA3 были подключены к линии +3В.
ВНИМАНИЕ! Если устройство уже собрано и были попытки налаживания (с указанными ошибками в схеме), то на всякий случай проверьте на исправность или замените микросхему DA3. А еще вопрос по С19
Полярность включения ошибочное?
А еще вопрос по С19. Полярность включения ошибочное?
Верное замечание. Исправлено.
Детали
Основой для изготовления катушки датчика L1 может послужить тонкостенная алюминиевая труба внешним диаметром 14 мм, согнутая в кольцо диаметром 250 мм с зазором между концами 10 мм.
По периметру с внешней стороны кольца ножовкой или фрезой нужно сделать прорезь. Через нее внутрь трубы будут уложены витки катушки L1 (провод ПЭЛШО 0,3). Число витков 25 +55+120, начиная от земляного конца.
В процессе намотки через каждые 2-3 витка провод следует смазывать эпоксидной смолой. Полость трубы готовой катушки необходимо заполнить силиконовым герметиком и покрыть всю конструкцию нитрокраской.
Вблизи разрыва к кольцу необходимо прикрепить стеклотекстолитовую плату с контактными площадками, к которым припаять:
- выводы катушки;
- конденсатор С1;
- провода соединительного кабеля.
Под один из концов трубы в месте крепления к плате следует подложить металлический лепесток, к которому припаять вывод экранирующей оплетки соединительного кабеля.
По завершении настройки металлоискателя весь этот узел для защиты от влаги необходимо накрыть пластмассовой коробкой или залить силиконовым герметиком.
Катушку лучше всего установить на деревянную крестовину, в центральной части которой сделать пластмассовые «ушки» для соединения с телескопической штангой из диэлектрического материала. Плата с основными деталями металлоискателя должна быть помещена в металлический корпус, закрепленный на противоположном катушке конце штанги.
Контурный конденсатор С1 составлен из нескольких соединенных параллельно конденсаторов К71-7 с общей емкостью, равной указанной на схеме.
Можно применить и другие термостабильные конденсаторы (групп ТКЕ М47 или М75). Транзистор VT7 следует подобрать с напряжением пробоя эмиттерного перехода 6,2—6,5 В. К остальным элементам схемы особых требований не предъявляется.
Переменный конденсатор С5 — от транзисторного радиоприемника. Кварцевый резонатор ZQ1 — часовой. Микроамперметр РА1 — с нулем посередине шкалы. Добавочный резистор R16 подбирают таким образом, чтобы при напряжении +2,5 В и -2,5 В стрелка микроамперметра отклонялась до соответствующего конца шкалы.
В качестве НА1 были опробованы различные излучатели звука. Наиболее подходящим оказался телефонный капсюль ТЭМК-311 с сопротивлением обмотки 250 Ом.
При потреблении звуковым генератором тока не более 3 мА громкость сигнала вполне достаточна. Если использовать высокоомные наушники, потребляемый ток можно еще уменьшить.
Принципиальная схема
Принципиальная схема металлоискателя приведена на рис. 1. Опорный генератор выполнен на микросхеме DD1, его частота 32768 Гц стабилизирована кварцевым резонатором Z01.
Сигнал этого генератора поступает на смеситель VD3VD4 через резистивный делитель напряжения R6R13.
Поисковый генератор выполнен на транзисторе VT1. Катушка L1, служащая чувствительным элементом металлоискателя, соединена с генератором четырехпроводным экранированным кабелем. Сигнал обратной связи с отвода катушки поступает на эмиттер транзистора VT1, а по цепи R6C7 — на смеситель.

Рис. 1. Принципиальная схема самодельного металлоискателя, работающего на сверхнизких частотах.
Управляет частотой поискового генератора варикап VD1. Цепи R13C10 и R17C11 обеспечивают дополнительную фильтрацию, уменьшая уровень высоко частотных составляющих на выходе усилителя DA1.
Чувствительность металлоискателя регулируется переменным резистором R25. Диоды VD7—VD10 предотвращают перегрузку усилителя DA3 при срыве синхронизации генераторов во время настройки прибора или при обнаружении крупных металлических предметов.
При проходе датчика металлоискателя над предметом из цветного металла, не обладающего ферромагнитными свойствами, на выходе ОУ DA3 возникает всплеск сигнала сначала положительной, а потом отрицательной полярности.
Положительная полуволна открывает транзистор VT2, который включает звуковой генератор на транзисторах VT4 и VT5. Если предмет имеет ферромагнитные свойства, то всплеск имеет противоположную полярность. Его первая (отрицательная) полуволна открывает транзистор ѴТЗ, в результате чего конденсатор С21 заряжается.
Транзистор ѴТ6 открывается, и на время, необходимое для разрядки конденсатора С21 через резистор R31, шунтирует резистор R33 — коллекторную нагрузку транзистора ѴТ5, таким образом, запрещая подачу звукового сигнала под действием второй (положительной) полуволны сигнала.
Так происходит, если контакты выключателя SA2 разомкнуты (положение «ЦВЕТНОЙ МЕТАЛЛ»). При замкнутых контактах (положение «ЧЕРНЫЙ МЕТАЛЛ») звуковая индикация сработает и при обнаружении предмета из железа или стали, но только уже после прохода над ним катушки-датч ика.
Микроамперметр РА1 с добавочным резистором R16 служит вольтметром, измеряющим постоянную (переключатель SA1 в положение «РАБОТА») или переменную (в положении «НАСТРОЙКА») составляющую напряжения на выходе DA1. Первое позволяет уточнить положение обнаруженного предмета, второе — зафиксировать моменты синхронизации генераторов и ее срыва.



























