Срок эксплуатации
Гарантийный срок службы приборов завод изготовитель указывает в технической документации. Однако фактический срок службы розеток обычно больше, чем это указывается в паспорте изделия. Практика показывает, что приборы известных производителей служат дольше, чем устройства, произведенные малоизвестными фирмами.
В этом материале мы постарались рассказать об умных розетках, их назначении, устройстве и принципах работы. Попытались показать, что применение таймеров и электронных розеток позволяет экономить электричество и увеличивает уровень безопасности и комфорта. Надеемся, что сведения, приведенные в статье, окажутся полезными для читателя.
Как устроены и как работают разные типы таймеров для включения и выключения электроприборов
Встречаются три основных типа таймеров: механический, электронный и предназначенный для монтажа на DIN-рейку.
Первые два вида обычно представляют собой некое подобие переходника, который имеет собственную вилку и розетку. Между этими двумя частями внедрён блок таймера. Прибор для ДИН-рейки более сложный, его мы разберём отдельно. Рассмотрим каждый в отдельности.
Механический суточный таймер

На механическом таймере за отсчёт времени отвечает барабан с пружинным механизмом. Барабан имеет деления, на которые можно выставить значения времени. Довольно простая система, позволяющая выставлять обратный отсчёт для электроприборов. Суточный механический таймер может устанавливаться на срок до суток. Эта может быть актуально, например, для управления светом или определённым видом приборов на нужный промежуток времени.
Электронный таймер времени

Это гораздо более сложный прибор, управление временем в котором осуществляется с помощью электроники. Но он удобнее. Жидкокристаллический дисплей позволяет видеть все необходимые параметры и настройки. Электроника не ограничена механическими деталями и может использовать любые значения времени.
Таймеры для монтажа на ДИН-рейку

Такие приборы помогают автоматизировать процессы в промышленных масштабах, например, на предприятиях или заводах. Но при необходимости его легко можно применить и в быту, например, для организации включении уличного освещения или автоматизации прогрева автомобиля в нужное время. Внешне аппарат похож на автомат, который имеет пазы для монтажа на ДИН-рейку. Только на нём есть дисплей и кнопки для управления. Обычно этот таймер рассчитан для использования в сетях с большой силой тока.
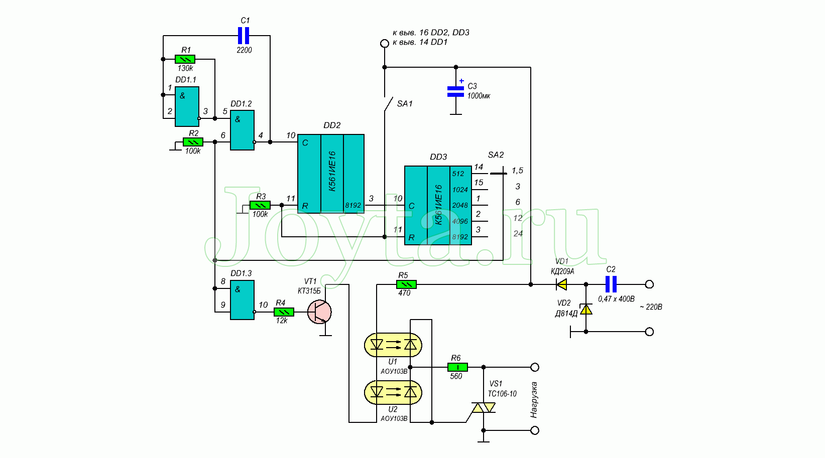
Описание схемы простого интервального таймера
Задающий генератор построен на логических элементах DD1.1 и DD1.2 микросхемы К561ЛЕ5. Частота генерации задается RC-цепью на R1,C1. Точность хода подстраивается в ходе настройки по наименьшему диапазону времени, путем подбора сопротивления R1 (временно при настройке его необходимо заменить переменным резистором). Для создания нужных временных интервалов, импульсы с выхода мультивибратора идут на 2 счетчика DD2 и DD3, в результате происходит деление частоты.

Эти два счетчика — К561ИЕ16 (или CD4020). Подключены счетчики последовательно, но для одновременного обнуления или сброса в момент работы таймера, выводы сброса соединены вместе. Сброс осуществляется при помощи переключателя SA1. Переключателем SA2 осуществляется выбор необходимого временного промежутка.
Как только на выходе счетчика DD3 (на который установлен переключатель SA2) возникнет лог. 1, она поступает на вывод 6 DD1.2 в результате чего работа мультивибратора останавливается. Одновременно сигнал лог.1 поступает на вход инвертора DD1.3 к выходу которого подключен транзистор VT1. Как только на выходе DD1.3 появится лог.0 транзистор VT1 закрывается и обесточивает светодиоды оптопар U1 и U2, а это в свою очередь приводит к выключению симистора VS1 и отключению нагрузки.
При сбросе счетчиков, на их выходах появляется лог.0, в том числе и на выходе, на который установлен SA2. На входе DD1.3 также находится лог.0 и соответственно на его выходе лог.1, что приводит к включению нагрузки. Так же одновременно и на входе 6 DD1.2 появляется логический ноль, что в свою очередь запускает мультивибратор, и таймер начинает отсчет времени. Как уже было сказано выше, питание таймера осуществляется по бестрансформаторной схеме, состоящей из элементов С2, VD1, VD2 и СЗ.
Счетчик К561ИЕ16 можно поменять на CD4020 либо CD4060. Емкость С2 типа К73-17 рассчитанное на напряжение не менее 400 вольт. Диод КД209 можно заменить на 1N4004, КД228, КД105. Стабилитрон Д814Д должен быть в металлическом корпусе для лучшего отвода тепла. Симистор ТС106-10 должен быть рассчитан на напряжение более 300 вольт. Можно применить симистор ТС116-10, ТС112-10 или на крайний случай КУ208, снизив сопротивление резистора R6. Если есть возможность применить оптосимистор, то оптопары можно не ставить, а просто в коллекторную цепь транзистора VT1 включить светодиод оптосимистора. Так же нужно иметь в виду, что оптосимистор должен быть рассчитан на рабочее напряжение более 300V.
Радиоконструктор, 2/2011
Таймеры и реле времени
Выключатель нагрузки с ограничителем времени включенного состояния (К561ТМ2, CD4060) Для питания многих устройств применяются автономные источники питания, энергию которых нужно экономить. Кроме того нужно экономить и потребление электроэнергии от электросети, и не допускать бесполезного горения различных лампочек и ненужной работы других электроприборов. Здесь предлагается схема …
0 166 1
Таймер для отключения питания устройств с низким потреблением тока
Мультиметр, — сейчас самый популярный прибор радиолюбителя, но у него есть и недостатки. Автономное питание, это, безусловно, достоинство, но прибор очень легко забыть выключить, и тогда довольно слабая батарея 6F22 (аналог «Кроны») может быстро израсходоваться Лучшим способом избежать …
0 103 0
Цифровой лабораторный секундомер на 0,01-99 секунд (CD4060, 74C926)
Схема самодельного цифрового секундомера, который позволяет измерять временные интервалы от 0,01 секунды, до 99,99секунд. В основе прибора микросхема ММ74С926 (или другие аналоги «74С926», которая представляет собой десятичный четырехразрядный счетчик, объединенный с системой индикации …
1 712 1
Автомат для циклического обнуления или прерывания питания (CD4060)
Эта схема предназначена для циклического обнуления или прерывания питания какого-либо устройства, нуждающегося в таком действии. Собрана на микросхеме CD4060. Период прерывания (обнуления) зависит от настройки резистора R1 и может быть от одного до 4-5 часов …
0 781 0
Несложный таймер для управления нагрузкой на 220В (CD4060)
Этот таймер предназначен для ограничения продолжительности работы электроприбора. Время можно выставить от 5 минут до 90 минут. Время задается при помощи RC-цепи, переменным резистором, поэтому точность не калиброванная. Особенностью таймера является его полное отключение от электросети …
0 1011 0
Электронное реле для временного включения низковольтной нагрузки
Данное устройство представляет собой реле времени, включающее низковольтную нагрузку при нажатии кнопки, и выключающее её через 1-10 минут (время устанавливается при помощи переменного резистора) после отпускания кнопки. Схема показана на рисунке. Продолжительность включенного состояния нагрузки …
1 438 0
Циклический таймер, каждые 60 минут включает нагрузку на 5 минут
Схема несложного самодельного устройства, которое через каждые 60 минут включает нагрузку на время 5 минут. Применение данного устройства может быть самое различное, например, управление скважным насосом или другим устройством, которое нужно каждый час включать на небольшое время, например …
1 881 0
Таймер для каждодневного включения нагрузки (CD4060B, CD4001)
Есть вещи, которые нужно делать каждый день, примерно, в одно и то же время. Например, включать вечером свет во дворе, и выключать его утром, или поливать цветы, кормить рыбок. Этот таймер предназначен для выполнения за человека такой работы, как включение и выключение нагрузки один раз в сутки …
1 970 1
Универсальный двоичный таймер на микросхемах CD4060B и диодах
Этот необычный таймер позволяет включать нагрузку через время,заданное с точностью до секунды, от 1 секунды до более чем 97 суток. Необычность таймера в сложности с ним обращения, и необходимости некоторых математических вычислений для задания времени (желательно как приложение к нему иметь …
0 547 0
Таймер для ограничения времени работы 12-вольтового оборудования
На рисунке показана схема автомата для ограничения времени работы оборудования. питающегося от источника постоянного тока с номинальным напряжением12V. Работа ограничителя. Ограничитель питается параллельно нагрузке. Для включения служит кнопка без фиксации Чтобы включить нагрузку нужно нажать эту …
1 623 0
1 …
Почему удобно использовать секундомер онлайн?
Когда требуется точный замер времени, без секундомера не обойтись. Вы можете использовать отдельное устройство, потратив деньги на покупку, приложение в смартфоне или программу на сайте. Наш онлайн секундомер выгодно отличается, по сравнению с другими вариантами:
- полностью бесплатный;
- шире функциональные возможности;
- максимальная точность;
- сайт легко загружается даже при медленном интернете;
- понятный, доступный интерфейс;
- у нас также есть таймер.
Используйте онлайн секундомер для любых целей, когда дорога каждая доля секунды – мы поможем сделать точные расчеты, позаботимся о сохранении результатов.
Описание
Приложение Seconds широко распространено в качестве лучшего интервального таймера для тренинга HIIT & Tabata для мобильных устройств. Помимо рекомендаций Apple, его рекомендуют знаменитости и личные тренеры своим клиентам по всему миру.
ДО ЗАГРУЗКИ:Пользователи, работающие на бесплатной основе, могут создавать столько таймеров, сколько пожелают, но после запуска интервального таймера его нельзя будет использовать снова. Обновление до полной версии снимает это ограничение.
ОСОБЕННОСТИ ИНТЕРВАЛЬНОГО ТАЙМЕРА:
• Большой полноэкранный цветной дисплей, который легко читается на расстоянии. Дисплей работает в альбомной или портретной ориентации.
• Шаблоны для HIIT, Tabata и кольцевых тренировок. Пользовательский шаблон для создания каждого интервала. А также составной редактор, в котором вы можете объединить несколько интервальных таймеров в один.
• Произносит название ваших интервалов, чтобы вы могли следить за тренировкой, вообще несмотря на экран. Приложение Seconds может даже обеспечить предварительное предупреждение о предстоящем интервале. Также доступны другие оповещения, включая звуковые сигналы и звонки.
• Управляйте своей музыкой во время тренировки Tabata. Каждому интервалу может быть присвоена своя музыка, что позволяет сопоставить интенсивность музыки с интенсивностью тренировки HIIT.
• Приложение Seconds запускается в фоновом режиме, что позволяет либо отключить отображение, либо использовать другие приложения при активном таймере HIIT.
• Экспорт и импорт. Делитесь таймерами Tabata с друзьями или загружайте их из Интернета и устанавливайте их в считанные секунды.
• Секундомер, который работает в альбомной и портретной ориентации, показывает лучшее и худшее время прохождения круга и синхронизируется с Apple Watch.
• Таймер обратного отсчета с быстрым доступом с 5 заданными значениями времени (только первые 3 на Apple Watch). Пользователи повышенной категории могут настраивать собственные предварительно установленные длительности. Обратный отсчет синхронизируется с Apple Watch.
• [Seconds может использовать Apple Health для: сохранения тренировок или внимательных сессий, чтения измерений тела и года рождения для расчета расхода калорий в сочетании с монитором сердечного ритма.
Одновибраторы — Прикладная электроника
Одновибратор — это устройство, которое по внешнему сигналу вьдает один-единственный импульс определенной длительности, не зависящей от длительности входного импульса. Запуск происходит либо по фронту, либо по спаду входного импульса. При этом длительность запускающего импульса особой роли не играет, лишь бы она была не больше длительности вырабатываемого одновибратором импульса, т.е. tи зап
Для одновибратора без перезапуска возникновение на входе нового перепада напряжений той же полярности во время действия выходного импульса игнорируется, для одновибратора с перезапуском длительность выходного импульса в этот момент начинает отсчитываться заново. Как и в случае мультивибраторов, существует огромное количество схемотехнических реализаций этого устройства.
Схема одновибратора приведена на рис. 4.8, а. Он выполнен на двух элементах логики типа 2И-НЕ путем введения положительной обратной связи (выход второго элемента соединен с входом первого).
В исходном состоянии на выходе элемента Э2 имеется уровень “1”, а на выходе элемента Э1- “0”, так как на обоих его входах имеется “1”(запускающие импульсы представляют отрицательный перепад напряжения). При поступлении на вход запускающего отрицательного перепада напряжения на выходе первого элемента появится уровень “1”, т.е. положительный скачок, который через конденсатор С поступит на вход второго элемента. Элемент Э2 инвертирует этот сигнал и уровень “0” по цепи обратной связи подается на второй вход элемента Э1. На выход
элемента Э2 поддерживается уровень “0” до тех пор, пока не зарядится конденсатор С до уровня Uc пор = U1 — Uпор, а напряжение на резисторе R не достигнет порогового уровня Uпор (рис. 4.8, б).
Длительность выходного импульса одновибратора может быть определена с помощью выражения
При работе с цифровыми устройствами достаточно часто требуется формировать импульсы определённой длительности. Эту задачу выполняют специальные устройства — формирователи импульсов. Простейшие формирователи импульсов могут быть реализованы на логических элементах.
Укорачивающие одновибраторы
Рассмотрим схему, приведённую на рисунке 1.
Рисунок 1. Схема укорачивающего одновибратора (ждущего мультивибратора)
Если бы логические элементы не обладали задержкой, то на выходе такой схемы постоянно присутствовал единичный логический уровень. Однако это не так. Сигнал на выходе инвертора задержан по отношению к его входу. Временные диаграммы сигналов на входе и выходе инвертора, а также на выходе схемы логического элемента «И» приведены на рисунке 2.
Рисунок 2. Временные диаграммы укорачивающего одновибратора
Как видно из этих временных диаграмм, одновибратор, схема которого приведена на рисунке 1, вырабатывает одиночный импульс по переднему фронту входного сигнала. Длительность импульса на выходе такой схемы будет равна времени задержки инвертора.
Если требуется длительность выходного импульса, большая времени задержки одиночного инвертора, то можно применить дополнительные элементы задержки на пассивных RC элементах. Пример подобной схемы одновибратора приведён на рисунке 3, а временные диаграммы этой схемы — на рисунке 4.
Рисунок 3. Схема укорачивающего одновибратора с использованием RC элементов задержки
Длительность выработанного формирователем импульса можно вычислить исходя из условия разряда конденсатора С. Действительно, пока конденсатор С разряжается до уровня порогового напряжения U, напряжение U2 воспринимается логическим элементом «2И-НЕ» как уровень логической единицы и на его выходе поддерживается уровень логического нуля. С течением времени напряжение на конденсаторе C становится равным Uпор и на выходе логического элемента «2И-НЕ» появится уровень логической единицы. Если считать, что напряжение до начала разряда на конденсаторе было равно напряжению уровня уровень логической единицы U1, то изменение напряжения UC с течением времени можно представить как:
,
следовательно
Длительность импульса равна времени разряда конденсатора до порогового значения Uпор
Рисунок 4. Временные диаграммы укорачивающего одновибратора с использованием RC элементов задержки.
Как использовать микросхему К561ИЕ16
Микросхема К561ИЕ16 представляет собой многоканальный функциональный генератор, который может использоваться в различных электронных схемах. Данная микросхема имеет 16 независимых выходов, каждый из которых может быть настроен на работу с определенной частотой.
Для подключения микросхемы К561ИЕ16 необходимо использовать таблицу соответствия выводов, которая приведена в описании. Подсоединение производится в соответствии с требуемыми параметрами схемы.
Для работы с микросхемой К561ИЕ16 можно использовать различные входные сигналы, например, прямоугольные импульсы или сигналы синусоидальной формы. Выходные сигналы микросхемы могут быть использованы для управления другими устройствами или компонентами схемы.
Для настройки работы микросхемы К561ИЕ16 необходимо ознакомиться с ее документацией, где приведены подробные инструкции по подключению и использованию. Там же можно найти схемы подключения микросхемы и примеры ее использования в различных устройствах.
Микросхема К561ИЕ16 обладает высокой надежностью и может использоваться в широком спектре приложений. Она позволяет реализовывать сложные электронные схемы, обеспечивая стабильную работу и высокую точность.
В заключение, микросхема К561ИЕ16 является важным компонентом в электронике и может быть использована для решения различных задач. Она предоставляет возможность генерации различных типов сигналов, что делает ее незаменимой в разработке электронных устройств.
Приборы с механической шкалой
Одним из приборов, который имеет механическую шкалу, является бытовой таймер. Работает он от обычной розетки. Такой прибор позволяет управлять домашней техникой в определенном диапазоне времени. В нем установлено «розеточное» реле, которое ограничено суточным циклом срабатывания.
Для использования суточного таймера его нужно настроить:
- Приподнять все элементы, которые располагаются по дисковой окружности.
- Опустить все элементы, которые отвечают за настройку времени.
- Прокручивая диск, установить его на текущий промежуток времени.

К примеру, если элементы опущены на шкале, отмеченной цифрами 9 и 14, то нагрузка активируется в 9 часов утра и будет выключена в 14:00. За сутки можно создать до 48 включений аппарата.
Для этого нужно активировать кнопку, которая находится на боковой части корпуса. Если ее запустить, таймер включится в срочном режиме, даже если он был включен.
Примеры подключения схем К561ИЕ16
| Пример | Описание |
|---|---|
| Пример 1 |
Подключение схемы К561ИЕ16 в качестве частотомера. Для этого необходимо подключить входной сигнал к выводу «ВХОД», а выводы «СЛ» и «СН» подключить к выводам дисплея, который будет отображать измеряемую частоту. |
| Пример 2 |
Подключение схемы К561ИЕ16 в качестве генератора прямоугольных импульсов. Для этого необходимо установить необходимую частоту генерации на выводе «УСТАНОВКА» и подключить вывод «ВЫХОД» к устройству или системе, которая будет использовать сигналы прямоугольной формы. |
| Пример 3 |
Подключение схемы К561ИЕ16 в качестве счетчика импульсов. Для этого необходимо подключить входной сигнал к выводу «ВХОД» и вывод «ВЫХОД» подключить к системе, которая будет обрабатывать и использовать информацию о количестве импульсов. |
Это лишь несколько примеров использования схемы К561ИЕ16. Благодаря своей универсальности и возможности программирования, данная микросхема может применяться во множестве различных устройств и систем.
Как пользоваться розетками с таймером: рекомендации по настройке
Все однотипные разъемы с таймером имеют одинаковое устройство. Поэтому инструкция по их настройке выглядит примерно одинаково, независимо от марки и модели.
Как пользоваться розетками с таймером (механическим или электронным):
- Электронные приборы настраиваются с помощью кнопок, расположенных на корпусе (Таймер, День, Неделя, Включить, Выключить, Авто, Часы, Минуты). К каждой модели прилагается подробная инструкция, где описан этот процесс.
- Розетки с механическим таймером — для настройки нужно вращать барабан с разметкой, которая определяет интервал времени и цикличность прибора.
Обратите внимание! Модели, которые ставятся на ДИН-рейку, имеют поворотные регуляторы. С их помощью каждый параметр задается отдельно
Настройка механической розетки с таймером: инструкция по эксплуатации
У механических моделей самая простая конструкция. Поэтому с их настройкой обычно не возникает проблем. Все устройства имеют крутящийся барабан с циферблатом. С его помощью задаются все параметры.

Самым простым в использовании является механический таймер
Процесс настройки большинства механических моделей выглядит следующим образом:
Для начала нужно тщательно изучить инструкцию, которая прилагается к устройству в коробке. В ней производитель информирует пользователей о возможностях прибора и рассказывает, как его правильно настроить.
Необходимо установить отметку на разъеме с таймером на текущее время
При этом регулятор нужно вращать очень осторожно, чтобы не сломать его в процессе. Производители рекомендуют совершать движение только по часовой стрелке. Таким образом, вероятность случайно повредить барабан практически исключается, что позволяет значительно продлить срок службы изделия.
Затем следует выставить время, когда устройство будет срабатывать (выключать или, наоборот, подавать электричество на прибор)
Час на циферблате разбит на равные отрезки. В большинстве моделей можно поставить таймер на 15 минут минимум.
Таким образом, вероятность случайно повредить барабан практически исключается, что позволяет значительно продлить срок службы изделия.
Затем следует выставить время, когда устройство будет срабатывать (выключать или, наоборот, подавать электричество на прибор). Час на циферблате разбит на равные отрезки. В большинстве моделей можно поставить таймер на 15 минут минимум.
После того, как время срабатывания установлено, можно включить прибор, который будет контролироваться, в розетку.
Настройка электронного таймера Masterclear: инструкция производителя
Masterclear — одна из самых популярных розеток с функцией отсчета времени. Высокий спрос на продукцию этого производителя объясняется тем, что разъемы имеют более понятную систему настройки в сравнении с другими фирмами.

Двойная розетка Masterclear с таймером включения/выключения
Как настроить розетку с таймером электронного типа:
- Чтобы заданные настройки сохранились в памяти прибора, в нем установлена встроенная батарея. Сначала нужно ее зарядить.
- Все установленные ранее настройки нужно сбросить. Для этого предназначена красная кнопка. Обычно она слегка утоплена и располагается под дисплеем.
- Удерживая клавишу «Clock», нужно выставить время. Не отпуская эту кнопку, следует нажать на «Hour», чтобы указать часы, и «Minute» — минуты. Клавиша «Timer» позволяет изменить формат, в котором будет отображаться время.
- Аналогичным образом осуществляется настройка дней недели. Удерживая клавишу «Clock», нужные параметры задаются с помощью кнопки «Week».
- Чтобы настроить цикл, согласно которому будет происходить включение и выключение, следует нажимать клавишу «Timer» до тех пор, пока на экране не появится надпись — «Включить» («ON»). После этого выставляются необходимые часы, минуты и дни недели.
- Функция отключения настраивается точно так же. Только нужно дождаться, когда при нажатии кнопки «Timer» появится надпись — «Выключить» («OFF»).
- Чтобы выйти из меню настроек, нужно нажать клавишу «Clock».
Обратите внимание! В розетке Masterclear предусмотрено 8 программ. Они позволяют более тонко настраивать таймер, чтобы полностью контролировать работу электрических приборов

Для настройки таймера Masterclear можно использовать одну из восьми встроенных программ
Создание своими руками реле времени на таймере 555NE
Многие электрические схемы построены на интегральном таймере NE555. Такую систему несложно создать в домашних условиях. Контроллер собирается из следующих элементов:
- клеммники винтового типа;
- диод;
- плата размером 65х35;
- резистор;
- паяльник для точечных соединений;
- программный файл Sprint Layout;
- биполярный транзистор типа n-p-n.
В качестве основы для монтажа элементов используется плата. Резистор крепят сверху или выводят с помощью проводов. Для винтовых клеммников в плате предусмотрены специальные места. После того как все комплектующие будут впаяны согласно схеме, излишки на местах соединений нужно убрать и проверить надежность контактов. Чтобы защитить транзистор, нужно выполнить монтаж диода. Он устанавливается параллельно реле. Затем выставляется период срабатывания. Если реле будет размещено на выходе, оно позволит корректировать нагрузки.
Таймер, изготовленный своими руками.
Как работает эта система:
- Нажатием кнопки выполняется запуск.
- Схема замыкается и на прибор дается напряжение.
- Загорается лампочка и запускается процесс отсчета времени.
- Когда установленное время проходит, лампочка гаснет и прерывается подача электричества.
Такая схема позволяет регулировать период срабатывания в пределах 4 мин. Если будет установлен конденсатор, настраиваемое время увеличивается до 10 мин.
Это простые схемы, для создания которых требуются минимальные навыки обращения с платами и электричеством. Разнообразный и богатый ассортимент современных устройств позволяет подобрать разъем под любые нужды, поэтому нет необходимости в самостоятельном изготовлении розеток, укомплектованных таймером. Чтобы найти подходящую модель, достаточно сопоставить ее возможности с теми условиями, в которых она будет эксплуатироваться, а также изучить отзывы о производителях и качестве их продукции в интернете.
Популярные модели таймеров
Пользователи уже успели оценить ряд моделей таймеров известных производителей. Давайте взглянем на парочку из них.
Особенности работы и инструкция по применению ТРЭ-01 TDM

Таймер умеет работать на неделю или сутки, срабатывать в случайном режиме, а также включаться в определённый час в определённый день.
Номинальный ток прибора не должен превышать 16 А, а максимальная нагрузка — 3500 Вт. Имеется 20 ячеек памяти включения-отключения. Работа от встроенного аккумулятора гарантируется до 100 часов. Степень защиты прибора — IP20.
Набор кнопок весьма стандартен. Слева расположена кнопка «Сброс», которая очищает всю память. За ней идет «Уст.», которая отвечает за режимы программирования дней недели, часов, минут или секунд. Справа сверху располагаются стрелки влево и вправо, с помощью которых можно инициировать начало программы «Обратный отсчёт» и уменьшить значения часов и минут.
Нижний ряд начинается с кнопки с иконкой часов, которая осуществляет выход из режима программирования и включает отображение текущего времени. Кнопка «Случ.» включает режим случайной задержки. Далее следует «Счет», который активирует и деактивирует функцию обратного отсчёта. Кнопка «Режим» переключает режимы работы таймера.
С кнопками всё. Теперь осталось понять, как его запустить и начать пользоваться. При первом включении в розетку нужно нажать кнопку сброса, которая выполнит инициализацию устройства. Теперь таймер готов к работе.
Чтобы установить текущую дату и время, нужно нажать и удерживать кнопку «Уст.» нажатой в течение 5 секунд, чтобы начал моргать день недели. Используя стрелки вправо и влево, выбирается текущий день недели. После этого над однократно нажать кнопку «Уст.», чтобы заморгала иконка с часами. Точно так же стрелками устанавливается нужный час. Аналогично устанавливаются и минуты.
Собственно, точно по такому же алгоритму устанавливаются и программы для включения таймера. Только вход в режим программирования начинается с кнопки со стрелкой вправо.
Особенности работы таймера ТЭ-15 на DIN-рейку ИЭК и инструкция по применению

Таймер ТЭ-15 применяется в бытовых или промышленных системах для автоматизации процесса включения и выключения различного оборудования и приборов. Монтируется устройство на ДИН-рейку 35 мм. Таймер может одновременно выполнять до 8 программ автоматизации выключения и включения. Питание подключается к клеммам, обозначенным цифрами 1 и 2. Нагрузка включается в клеммы 3, 4, 5.

После подачи питания на цифровой таймер ТЭ-15 нужно нажать кнопку «Сброс», которая инициализирует таймер. Сначала нужно установить текущую дату и время. Для этого надо нажать кнопку с изображением времени и, удерживая, нажимать Д+, Ч+, М+, которые отвечают за день недели, часы и минуты соответственно.
Режимы программирования включают в себя 10 различных алгоритмов программ. Активировать их можно согласно таблице.

Всё довольно просто и ясно.
Полное руководство для начинающих по созданию схем на микросхеме К561ИЕ16
Данное руководство предназначено для начинающих, которые только знакомятся с микросхемой К561ИЕ16 и хотят научиться создавать схемы на ее основе. В дальнейшем вы сможете использовать эти навыки для создания различных электронных устройств.
Для начала создания схем на микросхеме К561ИЕ16 вам понадобится схематический редактор, такой как Autodesk Eagle или EasyEDA. Эти программы позволяют создавать электрические схемы с помощью графического интерфейса.
Перед тем как начать создавать схему на микросхеме К561ИЕ16, рекомендуется ознакомиться с ее документацией. В ней вы найдете информацию о пин-функциях, особенностях подключения и другие полезные сведения.
После этого можно приступать к созданию схемы. В начале следует определить количество и тип используемых элементов, таких как резисторы, конденсаторы, светодиоды и другие. Затем рекомендуется разработать блок-схему, на которой будут отображены основные функциональные блоки устройства.
Далее необходимо начать соединять элементы схемы с помощью проводников
Важно соблюдать правила прокладки проводников, чтобы избежать пересечений и короткого замыкания. Также необходимо учитывать полярность элементов, например, при подключении светодиодов
После создания основы схемы можно приступать к подключению микросхемы К561ИЕ16 и других узлов устройства
Важно правильно подключить питание, входы и выходы микросхемы, а также предусмотреть необходимые дополнительные элементы, такие как резисторы для ограничения тока или конденсаторы для фильтрации сигналов
После завершения схемы рекомендуется провести проверку ее работы с помощью симулятора. Это позволит обнаружить возможные ошибки и исключить их до того, как приступить к созданию физической версии схемы.
В заключение, создание схем на микросхеме К561ИЕ16 не является сложной задачей, особенно при наличии графического редактора и документации. Следуя приведенным выше шагам, вы сможете создавать свои собственные схемы и применять их для реализации различных электронных устройств.
Функции онлайн-таймера
- Звуковой сигнал необходим, если у вас нет возможности в процессе тренировки, решения задач, приготовления блюд смотреть на экран и отслеживать точный отсчет.
- Онлайн-таймер может быть использован при необходимости как встроенный будильник.
- Также можно пользоваться таймером, если нужно замерить частоту пульса в течение нескольких минут.
- Важна функция таймера как напоминание о необходимости выключить чайник, завершить какую-либо задачу, принять лекарство.
- С помощью таймера будут корректными результаты мини-соревнований – например, в детских играх, при сборе головоломки, для развлечений на семейном празднике.


























