Таймер: принцип работы
Принцип работы таймера основан на использовании внутренних часовых сигналов, которые создаются с помощью кварцевого резонатора или осциллятора. Эти сигналы используются для счета времени и генерации задержек.
Схемотехника таймера может включать в себя различные компоненты, такие как микроконтроллеры, часы реального времени (RTC), счетчики, регистры и т.д. Они позволяют установить заданный период времени или интервал и выполнять определенные действия в соответствии с программой или логикой устройства.
Для управления таймером обычно используются специальные команды или программный интерфейс. Это позволяет установить параметры таймера, например, задержку, интервал, режим работы и т.д.
Применение таймеров в различных устройствах обеспечивает возможность автоматизации и контроля процессов, управления энергопотреблением, синхронизации операций и т.д. Они могут использоваться в различных приборах и системах, включая бытовую технику, автомобильную промышленность, промышленность и т.д.
Вместе с тем нужно учитывать, что принцип работы таймеров может различаться в зависимости от конкретной модели и назначения устройства.
Правила подключения
Для правильного подключения микросхемы К176ТМ1 следует соблюдать следующие правила:
1. Перед подключением микросхемы необходимо провести проверку целостности всех ее контактов.
2. Микросхему следует подключать к питанию, используя стабилизированное напряжение. Напряжение питания должно соответствовать указанным в техническом описании значениям.
3. Подключение микросхемы к другим устройствам или элементам электрической схемы должно осуществляться с соблюдением указанных в документации электрических параметров.
4. При подключении микросхемы К176ТМ1 к внешним элементам схемы необходимо учитывать характеристики выходов микросхемы (ток, напряжение), а также возможные нагрузки на данные выходы.
5. Отсутствие замыканий, короткого замыкания и поломок ножек микросхемы К176ТМ1 также является важным моментом при ее подключении. Замыкания или короткое замыкание могут привести к неисправности микросхемы или повреждению других элементов схемы.
6. При необходимости использования дополнительных компонентов для работы с микросхемой К176ТМ1 (резисторы, конденсаторы, транзисторы и т.д.), их подключение должно быть осуществлено с соблюдением указанных в документации параметров и рекомендаций.
7. Разводка проводов и подключение проводов к контактам микросхемы К176ТМ1 должно быть выполнено аккуратно и с соблюдением соответствующих правил. При разводке проводов следует учитывать возможность перекрывания сигналов, возникновение помех и перекрестных наводок.
8. При монтаже и подключении микросхемы К176ТМ1 рекомендуется использовать специальные паяльные станции и припой с определенными характеристиками. Температура пайки и время нагрева должны быть соблюдены в соответствии с рекомендациями производителя.
9. После подключения микросхемы К176ТМ1 необходимо провести проверку полученной схемы на работоспособность и соответствие ее заданным характеристикам.
Принципиальная схема
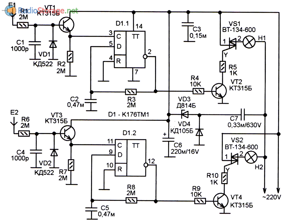
На схеме сенсоры обозначены Е1 и Е2. При прикосновении к сенсору, например, Е1 сигнал наводки с руки человека поступает на усилитель на транзисторе VT1, представляющем собой эмиттерный повторитель. Диод VD1 служит для предотвращения повреждения транзистора статическим разрядом.
Так же, транзистор служит и для защиты входа микросхемы от повреждения статическим разрядом.
И так, при прикосновении к сенсору Е1 на эмиттере транзистора VT1 появляются хаотические импульсы. Они поступают на вход «С» триггера D1.1. Первый же из этих импульсов переключает триггер в то состояние, которое имелось на его входе «D».
Если там был ноль, то триггер устанавливается в состояние «О», и на его инверсном выходе устанавливается единица, которая поступает на базу транзистора VT2, и открывает его. А он, в свою очередь, открывает симистор VS1, подающий ток на лампу Н1.
Проблема только в том, что при прикосновении к сенсору на эмиттере VT1 будет не один импульс, а множество импульсов, каждый из которых будет переключать триггер в противоположное состояние, и в результате состояние на выходе триггера может оказаться любым случайным. Чтобы этого не происходило передача логического уровня с инверсного выхода триггера на его вход «D» задержана при помощи цепи R3-C2.
Поэтому, если вы не будете держать сенсор более нескольких секунд, триггер реагирует на первый же импульс с эмиттера VT1, а затем идет период ожидания, пока конденсатор С2 зарядится или разрядится через резистор R3. Это, конечно, несколько замедляет работу выключателя, но практически не влияет на удобство, если только вы не планируете подавать лампочкой сигналы Морзе.

Рис. 1. Принципиальная схема сенсорного выключателя для люстры с двумя лампами.
Второй выключатель работает с сенсором Е2 и вторым триггером микросхемы D1, и практически ничем не отличается от первого.
Для питания логической схемы используется бестрансформаторный блок питания на основе гасящего избыток напряжения реактивного сопротивления конденсатора С7 и стабилитрона VD3. Стабилитрон VD3 одновременно служит и частью выпрямителя, работая совместно с диодом VD4. Конденсатор С6 служит для сглаживания пульсаций.
Примеры схем на микросхеме К176ТМ1
Вот несколько примеров схем, которые могут быть созданы с использованием микросхемы К176ТМ1:
1. Простая логическая схема
На микросхеме К176ТМ1 можно реализовать простую логическую схему, например, схему AND. Для этого необходимо соединить несколько входов микросхемы с помощью элементов управления, таких как кнопки или переключатели, а выход подключить к светодиоду или другому устройству, которое будет сигнализировать о состоянии схемы.
2. Схема триггера
С помощью микросхемы К176ТМ1 можно создать схему триггера, которая может использоваться для хранения информации или управления другими устройствами. Такая схема может быть полезна, например, в системах автоматического управления.
3. Схема генератора сигналов
Микросхема К176ТМ1 также может быть использована для создания генератора сигналов. Эта схема может генерировать различные виды сигналов, например, прямоугольные или пилообразные, с заданными параметрами.
4. Схема дешифратора
Микросхема К176ТМ1 может быть использована для создания схемы дешифратора, которая позволяет преобразовывать коды входных сигналов в управляющие сигналы для других устройств. Такая схема может использоваться, например, в системах коммутации данных или управления приборами.
Это лишь несколько примеров того, как микросхема К176ТМ1 может быть использована для создания различных схем. С помощью этой микросхемы можно реализовать множество других функций и устройств
Важно иметь хорошее понимание схемотехники и уметь правильно подключать элементы управления для достижения желаемого результата
Области применения в различных сферах
Схемы на микросхеме К176ТМ1 имеют широкие области применения в различных сферах, благодаря своим особенностям и возможностям. Ниже приведены основные сферы, в которых используются данные схемы:
- Электроника: К176ТМ1 используется в цифровых схемах и усилителях, благодаря своей надежности и компактности. Схемы на К176ТМ1 можно найти в различных электронных устройствах, таких как телевизоры, музыкальные системы, компьютеры и другие.
- Телекоммуникации: Схемы на К176ТМ1 применяются в системах связи, таких как мобильные телефоны, радиостанции и сети передачи данных. Они обеспечивают стабильную работу и высокое качество передаваемого сигнала.
- Автоматизация: В промышленности схемы на К176ТМ1 используются для автоматизации процессов. Они управляют различными устройствами и системами, обеспечивая их надежную и эффективную работу.
- Робототехника: Схемы на микросхеме К176ТМ1 применяются в робототехнике для управления двигателями и выполнения других задач. Они позволяют создавать разнообразные робототехнические устройства и системы.
- Энергетика: Схемы на К176ТМ1 используются в энергетической промышленности для контроля и управления энергетическими процессами. Они помогают оптимизировать работу электростанций и снижать энергопотребление.
Описанные области применения лишь некоторые из возможностей схем на микросхеме К176ТМ1. Благодаря своей универсальности и надежности, эти схемы активно используются в различных сферах деятельности.
Процесс разработки схем на микросхеме К176ТМ1
Для начала процесса разработки схемы на микросхеме К176ТМ1 необходимо определить требования и спецификацию проекта. Это включает в себя определение функциональных блоков схемы и их взаимосвязей. Затем можно приступить к выбору соответствующих элементов и компонентов.
После этого необходимо составить схему на бумаге или с использованием специализированного программного обеспечения. В процессе составления схемы необходимо учитывать особенности микросхемы К176ТМ1 и ее возможности. Например, необходимо учитывать количество входов и выходов микросхемы, ее функциональные возможности и электрические характеристики.
После составления схемы следует приступить к проверке ее работоспособности. Для этого можно воспользоваться моделированием схемы на компьютере или использовать специализированные программные средства. В процессе проверки необходимо убедиться, что схема работает правильно и соответствует требованиям и спецификации проекта.
После успешной проверки работоспособности схемы можно приступить к ее реализации. Это включает в себя разводку печатной платы, выбор и установку компонентов, а также проведение тестирования и отладки готового устройства.
В результате процесса разработки схемы на микросхеме К176ТМ1 получается готовое электронное устройство, способное выполнять заданные функции. Каждая разработанная схема может быть уникальной и предназначаться для конкретного устройства или приложения.
Комментарии (1):
Вариант печатной платы — Скачать.

Замена элементов:
- Д814Б заменён на 1N4739;
- КД105Б заменён на 1N4007;
- КТ315Б заменены на КТ315Б1 в корпусе КТ-26.
Все изменения учтены на печатной плате.
Размер печатной платы 70 х 32 мм.
Перечень элементов
- C1 1н Ceramic;
- C2 М47 Ceramic;
- C3 М15 Ceramic;
- C4 1н Ceramic;
- C5 М47 Ceramic;
- C6 220М 16В Oxid;
- C7 М33 630В Film;
- DD1 К176ТМ1 2102.14-1;
- R1 2М MF-0,125;
- R2 2М MF-0,125;
- R3 2М MF-0,125;
- R4 10к MF-0,125;
- R5 1к MF-0,125;
- R6 2М MF-0,125;
- R7 2М MF-0,125;
- R8 2М MF-0,125;
- R9 10к MF-0,125;
- R10 1к MF-0,125;
- VD1 КД522А КД-3;
- VD2 КД522А КД-3;
- VD3 1N4739 DO-41;
- VS1 BT134-600E SOT-82;
- VS2 BT134-600E SOT-82;
- VT1 КТ315Б1 КТ-26;
- VT2 КТ315Б1 КТ-26;
- VT3 КТ315Б1 КТ-26;
- VT4 КТ315Б1 КТ-26.
Возможности модификации и апгрейда
Микросхемы К176ТМ1 обладают рядом возможностей для модификации и апгрейда, что делает их привлекательными для использования в различных электронных устройствах. Ниже перечислены основные возможности модификации и апгрейда схем на микросхеме К176ТМ1:
- Замена элементов схемы: Микросхемы К176ТМ1 являются достаточно универсальными и могут быть использованы с различными типами элементов схемы. Это позволяет их легко модифицировать и апгрейдить, заменяя отдельные элементы на более современные или более подходящие для конкретной задачи.
- Дополнение схемы: К176ТМ1 можно использовать в качестве основного элемента для создания более сложных схем. Можно добавлять дополнительные элементы, такие как резисторы, конденсаторы, переключатели и другие, в зависимости от требуемой функциональности и целей.
- Использование в составе микросхемных комплексов: Схемы на микросхеме К176ТМ1 могут быть использованы в составе микросхемных комплексов, что позволяет значительно расширить их возможности и функциональность. Например, можно создавать сложные цифровые схемы, используя несколько микросхем К176ТМ1 и другие компоненты.
- Программирование микросхемы: Возможность программирования микросхемы К176ТМ1 позволяет изменять их функциональность и поведение. Это особенно полезно при проведении экспериментов и исследований, а также при разработке и отладке различных электронных устройств.
При выборе модификации или апгрейда схемы на микросхеме К176ТМ1 необходимо учитывать требования и задачи, которые ставятся перед устройством. Возможности микросхемы К176ТМ1 позволяют реализовывать различные функциональности и создавать электронные устройства с высокой степенью гибкости и настройки под конкретные нужды.
Примеры схем на микросхеме К176ТМ1
Микросхема К176ТМ1 широко применяется в различных электронных схемах, благодаря своей надежности и функциональности. Она может использоваться для усиления и преобразования сигналов, а также в качестве ключевого элемента в устройствах автоматики и контроля.
Вот несколько примеров схем, в которых успешно применяется микросхема К176ТМ1:
| Название схемы | Описание | Принцип работы |
|---|---|---|
| Усилитель сигнала | Схема предназначена для усиления слабого аналогового сигнала до уровня, достаточного для дальнейшей обработки. | На вход усилителя подается слабый сигнал, который проходит через усилительный каскад, состоящий из нескольких транзисторов и микросхем К176ТМ1. После усиления сигнал подается на выход. |
| Импульсный преобразователь | Эта схема позволяет преобразовывать постоянное напряжение в импульсное. | При поступлении постоянного напряжения на вход схемы, микросхема К176ТМ1 может выдавать серию коротких импульсов. Частота и длительность импульсов зависят от входного напряжения и параметров схемы. |
| Генератор сигналов | Эта схема используется для генерации сигналов различной формы, частоты и амплитуды. | Микросхема К176ТМ1 соединяется с резисторами, конденсаторами и другими элементами, образуя осциллятор. Осциллятор генерирует периодические сигналы, которые затем могут быть использованы для примера в устройствах радиосвязи или электронике. |
Это лишь некоторые из примеров схем на микросхеме К176ТМ1. Благодаря своей универсальности и удобству использования, данная микросхема может быть использована во множестве других электронных устройств.



























