Детали и замены
Все неэлектролитические конденсаторы – импортные керамические с базой 5 мм. Допустимая замена — К10-17Б. Кроме номиналов, для конденсаторов приведены значения ТКЕ (температурного коэффициента ёмкости). Это существенно для нормальной работы схемы во всем температурном диапазоне эксплуатации приемника.
Электролитические конденсаторы — импортные низкопрофильные. Допустимая замена — К 50–35 (мини). Конденсатор С12 – танталовый. Возможна замена на керамику X7R.
Резисторы типа С1-4 0,125 Вт (0,062 Вт), либо аналогичные импортные.
Дроссели – импортные типа ЕС24.
Транзистор VT1 типа 2SC945. В соответствии с расположением выводов (Э-К-Б) его можно заменить на КТ315Г с коэффициентом усиления по току 200 и более (иногда нам такие встречались).
Микросхему CD4015 можно заменить отечественной К561ИР2.
Пьезофильтр MEC CF455HT можно заменить на LT455G, при этом ухудшение параметров будет практически не заметно.
Керамический резонатор – любой на 455 кГц для ТВ пультов ДУ. Возможна замена на LC-контур (455 кГц). Это упростит стыковку приемника с другими аппаратурами и кварцами, но при этом появится третья точка настройки и потребуется изменение рисунка печатной платы. В этом случае, номинал шунтирующего резистора R1 следует увеличить до 15…22 кОм.
Микросхему МС3371Р можно заменить на МС3361ВР либо КА3361 (применение МС3361СР — нежелательно). При этом следует перерезать дорожку на плате между 12 и 13 выводами данной микросхемы. Резистор R6 следует заменить перемычкой, вывод 14 микросхемы не впаивать (обрезать или отформовать соответствующим образом). Резистор R2 и конденсатор С9 из схемы следует исключить. Естественно, шумоподавитель при этом “исчезает”, зато сам приемник становится проще и существенно дешевле.
Разъем под кварц – гнезда от разъема типа ГРПМ2 или аналогичного.
Разъемы под серво – PLS-40 (стандарт для RC-приемников).
Катушку L1 следует мотать на конструктиве ВЧ контура импортного производства. Посадочный размер 7 х 7 мм, высота 11,5 мм (см. фото). Каркас – секционированный из полиэтилена, в верхней части экрана вклеен ферритовый горшок (без резьбы). Есть подстроечный ферритовый сердечник. Первичная обмотка – 6 витков (3 верхние секции каркаса по 2 витка), вторичная обмотка – 2 витка (четвертая секция каркаса сверху). Вид намотанной катушки показан на рис.2. Если повезет, можно найти конструктив высотой 8 мм. Также возможно применение отечественного конструктива типа КВП.
Какие радиодетали имеют в своем составе драгоценные металлы
Возможно, если телевизор 60-70-х годов , стоит обратить внимание на лампы. Времени на разборку такого телевизора можно затратить прилично, неговоря уже про размеры и вес самого телевизора
По радиолам, ламповым приемникам, магнитофонам аналогичная ситуация. Достаточно много конденсаторов КМ6 рыжего цвета, реже зеленого цвета в советских видеомагнитофонах серии ВМ. Также там встречаются желтые и синие керамические конденсаторы К10-17
Времени на разборку такого телевизора можно затратить прилично, неговоря уже про размеры и вес самого телевизора. По радиолам, ламповым приемникам, магнитофонам аналогичная ситуация. Достаточно много конденсаторов КМ6 рыжего цвета, реже зеленого цвета в советских видеомагнитофонах серии ВМ. Также там встречаются желтые и синие керамические конденсаторы К10-17.
Рекордсменами по содержанию драгоценных металлов конечно являются вычислительные комплексы, АТС и специальные электронные устройства, изготовленные в СССР.
Но, к сожалению, такие вычислительные комплексы в наше время большая редкость. Так что размышления, где их найти, можно оставить и забыть. Самое главное в этом деле — это внимательность. Радиодетали порой могут находиться в неприметных металлических коробках и блоках. Если Вы нашли металлический короб с такими разъемами:
Значит Вы находитесь на верном пути и разборку, с целью извлечения радиодеталей, можно начинать
Также стоит обратить внимание на такие детали и компоненты с белыми контактами:
Много радиодеталей с драгметаллом находится в измерительных, вычислительных приборах, таких как : высокочастотные генераторы, частотомеры, синтезаторы частот, электронные вольтметры, осциллографы и другие приборы. Плотность в таких электронных устройствах очень высокая. Но все равно у них надо снимать защитные корпуса и смотреть, что находится внутри. Иногда практически ничего.
Измерительные устройства и приборы, перечисленные выше, начальных серий и первых модификаций практически не содержат радиодеталей с драгметаллом. Эти устройства отличаются большими размерами ( как самого корпуса, так и отдельных ручек, переключателей, других деталей ) и весом.
В таких приборах находятся мощные трансформаторы — это отчасти и объясняет большой вес изделия. Поэтому при разборке таких устройств сначала лучше заглянуть в таблицу содержания драгметаллов в приборах, чтобы иметь первоначальное представление о том, какой прибор Вы нашли и что можно добыть из него.
Иногда можно встретить приборы и устройства, на которые не поднимется рука. Они мало содержат драгметалла внутри, но как изделие, представляют ценность для радиолюбителей. Поэтому всегда можно попробовать найти такого человека, который купит данный прибор в рабочем состоянии. Или просто не ломать его. С точки зрения радиолюбителя, разборка приборов и сдача радиодеталей на лом в скупку, воспринимается крайне негативно и по этому поводу можно услышать много нелестных слов.
Радиолюбители с большим стажем относятся к радиодеталям совершенно по-другому. Для них каждая радиодеталь представляет настоящую ценность, будь то микросхема или транзистор, и порой воспринимается как воодушевленный предмет. Нынешнее же молодое поколение, в большинстве случаев, воспринимает радиотехнику и радиоэлектронику производства СССР, как золотоискатель русло реки.
Все права защищены 2012 – 2018г.
Все материалы данного сайта являются объектами авторского права (в том числе дизайн). Запрещается копирование, распространение, в том числе путём копирования на сайты в сети интернет или любое иное использование информации и объектов без предварительного согласия правообладателя.
Данная статья служит подспорьем для клиентов, который затрудняются с поиском радиодеталей, подлежащих скупке с целью извлечения драгметаллов. Как известно, наибольшая концентрация дорогостоящих компонентов сосредоточена в военной технике советского образца. Но мало кто догадывается, что солидная доля драгметаллов содержится в радиокомпонентах, которые использовались при сборке советской бытовой техники.
Радиодетали, содержащие драгметаллы
Содержащиеся драгметаллы в радиодеталях образца времен Союза могут достигать до 5%. В транзисторах же не более 2%.
Но настоящий «Клондайк» – это конденсаторы, которые использовались в военной технике. Из них можно извлечь до 8 г золота и 50 г серебра. Рассмотрим подробнее, какие драгметаллы в радиодеталях и в каких именно можно найти.
Транзисторы
Выгоднее всего сдавать транзисторы, но не первые попавшиеся под руку, а только определенного типа. Золото присутствует в таких типах транзисторов:
- КТ 605, КТ 603, КТ 602, КТ 316, КТ 312, КТ 306, КТ 302, КТ 301, КТ 203, КТ 201, а также тех, чьи ножки имеют характерный для драгметалла цвет.
- КТ 907, КТ 904, КТ 606 – хотя с виду у них нет позолоченных элементов.
- КТ 970, КТ 958, КТ 934, КТ 931, КТ 930, КТ 925, КТ 920, КТ 919, КТ 911, КТ 909, КТ 817, КТ 816, КТ 815,
- КТ 814, КТ 611, КТ 604, КТ 602 – а также другие, у которых корпус окраски главного драгметалла.
- 2Т 912, КП 947, КП 904, КТ 912, КТ 908, КТ 802, КТ 809, КТ 808, КТ 803, КТ 812, КТ 704 – выпущенные до начала перестройки.
Часто из золота в транзисторе сделана подложка, находящаяся под проводником.
Радиолампы
В лампах содержание золота зависит от конкретной модели. Как правило, драгметаллы наносятся на сетку, расположенную рядом с анодом. Это делается с целью избегания перегрева. Рекордсмены по содержанию золота это – ЛИ702–1; ЛИ703; ЛИ-705; ЛИ-604; К-1; ТГИ1-2500/50; ГУ-84Б; ГУ-78Б; ГУ-73П; ГУ-73Б; ГУ-71Б; ГМИ-7; ГМИ-7-1; ГМИ-4Б; ГМИ-42Б; ГМИ-32Б-1; ГМИ-32Б; ГМИ-2Б; ГМИ-19Б. В этих же и других моделях присутствует в большом количестве серебро, платина, палладий. В большем количестве они использовались в образцах более чем полувековой давности. В те времена даже ножки приборов освещения покрывались благородными металлами.
Резисторы
Радиодетали, содержащие золото, платину и палладий, имеют среди своих составляющих такие резисторы-потенциометры: ПТП 2, ПТП 1, ПЛП 6, ПЛП 2, ПП3 47, ПП3 45, ПП3 44, ПП3 43, ПП3 41, ПП3 40, ППМЛ В, ППМЛ М, ППМЛ И, ППМЛ ИМ, КСП 4, КСП 1, КСД 1, КСУ 1, КП 47, КПП 1, КПУ 1, КПД 1, РС, СП5-44, СП5-39, СП5-37, СП5-24, СП5-22, СП5-21, СП5-20, СП5-18, СП5-17, СП5-16, СП5-15, СП5-14, СП5-4, СП5-3, СП5-2, СП5-1, СП3-44, СП3 39, СП3 19. Особенно ценные резисторы, которые выпускались в 70–80 годах XX века.
Конденсаторы
В конденсаторах содержание драгметаллов есть только в маркировках радиодеталей, использовавшихся в промышленности военной направленности, а точнее:
- Платина и палладий содержится в КМ 6, КМ 5, КМ 4, КМ 3; а также конденсаторах трубчатого типа ЭТ, КТ, К53 30, К53 28, К53 25, К53 22, К53 18, К53 17, К53 16, К53-15, К53 10, К53 7, К53 6, К53 1 и всех подобных деталях, изготовленных в Болгарии времен существования СССР.
- Серебро же можно найти в К15-5, К10-7В.
Разъемы
Разъемы, содержащие золото, выпускались советской промышленностью: СНП59-64В, СНП59-96Р, ГРППМ7-90Ш, РППГ2-48. Толщина драгоценного покрытия может достигать нескольких микрон.
Реле
В реле найти золото не получится, а вот серебра там прилично:
- РЭС-6 – около 157 г.
- РСЧ-52 – около 688 г.
- РКМ-П1 – около 332 г.
- РВМ – около 897 г.
Микросхемы
Среди микросхем к тому же есть радиодетали с содержанием золота:
- К 573, К 564, К 249, К 178, К 134, К 133 и такого же типа.
- К 580, К 564, К 145, К 142 и т. д.
- К 574, К 544, К 228, К 217, К 157, К 140 и других.
- АОТ 101, К 565РУ7, К 65РУ6, К 565РУ5, К 565РУ2, К 500, К 142ен и пр.
Детали fm приемника на микросхеме
Все микросхемы установлены в стандартные панельки. Остальные радиодетали размещены на плате произвольные образом. Однако по возможности рекомендуется использовать малогабаритные детали и минимизировать длину соединительных проводников.Использованные микросхем TDA7021, КР174ХА51 и КР174УН31 имеют небольшую стоимость на радиорынке и доступны для радиолюбителей.
КР174ХА51 зарубежного аналога не имеет. Вместо КР174УН31 можно использовать КА2209. В качестве DA1 можно использовать TDA7021, КР174ХА34А, КР174ХА34АМ. Транзистор VT1 типа КТ372, КТ368; VT2 – КТ342, КТ3102. Резисторы типа МЛТ, ОМЛТ мощностью 0,125-0,25 Вт. Резистор R11 мощностью 0,5 Вт. Электролитические конденсаторы типа К73, К50-35 или аналогичные. Конденсаторы С12, С19, С21-С24, С32 типа К53 или КМ. Остальные конденсаторы типа КТ, КЛС, КМ, К10 или К73-11. Конденсатор С18 емкостью 10…60 пФ.
Нижняя по схеме обкладка конденсатора (общая с С17) должна быть “корпусной”. Резистор R9 типа СП4-1. Катушки намотаны проводом ПЭВ-2 диаметром 0,45 мм и содержат: L1 – 8-9 витков на каркасе диаметром 5,5 мм; L2 – 5-6 витков на каркасе 3,5 мм для УКВ диапазона и 3-4 витка на таком же каркасе для FM (УКВ-2). В качестве выходных громкоговорителей применены широкополосные головки ВА1, ВА2 типа 1ГДШ-2 с сопротивлением 16 Ом. Однако можно использовать и другие с сопротивлением 8… 16 Ом.
Несколько слов о высокоточных деталях стереодекодера
Радиолюбителям следует обратить внимание на маркировку допуска резисторов и конденсаторов. Допуску 0,5% соответствует буква D(Д), ± 1% – буква F(P), 2% – буква G(Л), 5% – буква J(И), 10% – буква К(С). Так, маркировка для R15, которую использовали авторы, 4K7G, а для C35-H200И
Конденсатор С33 – 22нФ П33 имеет нормированный ТКЕ
Так, маркировка для R15, которую использовали авторы, 4K7G, а для C35-H200И. Конденсатор С33 – 22нФ П33 имеет нормированный ТКЕ.
Ниже приведены некоторые технические характеристики стереодекодера на МС КР174ХА51 на основании документации завода-изготовителя:
| Напряжение входного сигнала при 100% модуляции КСС | 24-250 mV |
| Напряжение выходного сигнала | 150-250 mV |
| Максимальный коэффициент передачи | 16 db |
| Разность коэффициента передачи по каналам, макс. | 1 db |
| Переходное затухание между каналами, ном. | 43 db |
| Коэффициент нелинейных искажений, ном. | 0,15 % |
| Отношение сигнал/шум, ном. | 67 db |
| Типовой частотный диапазон захвата стереосигнала, ном. | Пилот-тон 19 кГц Полярная модуляция 31,25 кГц |
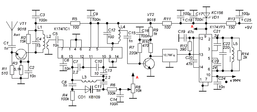
Эксперименты с К174ПС1 и К174УР3 в простых УКВ приемниках.
Мар
31
В настоящее время появилось много местных станций работающих в диапазоне 88-108 МГц, поэтому решил проверить, как будут работать простые УКВ приемники для приема этих местных станций.
Решил поэкспериментировать с микросхемами К174ПС1 в качестве преобразователя и К174УР1 и К174УР3 в качестве УПЧ и ЧД. Радиостанции у нас работают в полосе частот 100-108 МГц, поэтому и приемники стал делать на эти частоты. Это позволило избирательные схемы в тракте ВЧ сделать не перестраиваемыми, что облегчило настройку. Контур просто настроен на частоту 104 МГц.
Начал с самой простой схемы. В приемнике применил керамический фильтр на 6,5 МГц, что стоят в телевизорах. Нагрузку смесителя сделал апериодической. АПЧ в приемнике не делал, т.к. цель была просто проверить работоспособность таких простейших приемников для приема местных станций. Паял на макетке навесным монтажом. Просто поставил микросхемы ножками вверх и припаял навесные детали. Нужно только выводы делать, как можно короче.
Первая схема получилась такая.

Приемник заработал и довольно прилично принимал местные станции.Катушки намотаны на каркасах диаметром 5,5 мм. Сердечник L1 и L3 латунный, а у L4 из карбонильного железа.
L1 содержит 5 витков провод 0,45 мм. Намотана с шагом.
L 2 намотана поверх L1. Количество витков 2. Провод 0,15 мм
L3 содержит 4 витков провод 0,45 мм. Намотана с шагом.
L4 содержит 15 витков провод 0,15 мм. Намотка рядовая.
Настраиваю я приемники с помощью простейшей приставки ГКЧ к осциллографу. Про эту приставку я здесь подробнее писал в отдельной теме.
В данном случае нужно настроить Входной контур, но его можно и на слух настроить, а вот фазосдвигающий контур желательно настраивать с помощью этой приставки.
Просто вращая сердечник катушки L4 нужно получить такую картинку.
Осциллограф подключаем на выход ЧД. В нашем случае это 10 нога микросхемы К174УР3
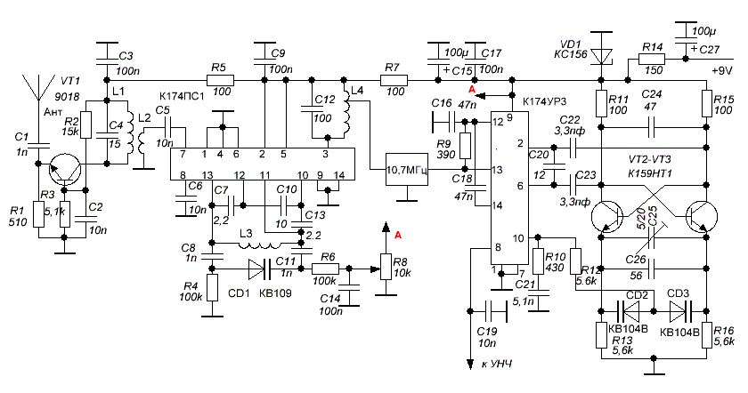
Следующий приемник с ПЧ 10,7 МГц. На входе добавил УВЧ, а нагрузку смесителя сделал резонансной. В виду этого, фазосдвигающий контур L5 в обвязке К174УР3 пришлось поставить в экран. Дело в том, что в схеме нужно как можно тщательнее снизить связь фазосдвигающего контура, с контурами стоящими в УПЧ. Если этого не сделать, то снизятся параметры приемника, поэтому не мешает не только фазосдвигающий контур, а и вообще все контура настроенные на ПЧ поместить в экраны, что еще больше снизит возможную связь фазосдвигающего контура, с контурами на входе УПЧ, да и общая помехоустойчивость повысится.

L1 содержит 5 витков провод 0,45 мм. Намотана с шагом.
L 2 намотана поверх L1. Количество витков 2. Провод 0,15 мм
L3 содержит 4 витков провод 0,45 мм. Намотана с шагом.
L4 содержит 20 витков с отводом от 6 витка. Провод 0,15 мм. Намотка рядовая.
L5 содержит 15 витков провод 0,15 мм. Намотка рядовая.
Также попробовал добавить еще один каскад в УПЧ на транзисторе.

Трудно оценить, что изменилось. Единственно, если предыдущие приемники работали с антенно длиной 50 см, то этот принимал с антенной всего лишь 10 см.
Катушку L4 можно сделать и без отвода, если изменить схему так. Это уж кому как удобнее.
Это относится и к предыдущей схеме.
Все это было подготовкой для составления схемы более сложного приемника, поэтому дальше стал поэкспериментировать с частотным детектором на основе ФАПЧ.
Основу схемы взял из ж. Радио 9-1991 год. Он анонсирован, как приемник для приема дальних станций.

Я в схеме частотного детектора практически ничего не менял. Сделал как в журнале. Единственно заменил варикапы КВС111 на варикапы КВ104В.
Задачей было просто проверить работоспособность данного ЧД на основе ФАПЧ, что бы после перейти к более совершенному приемнику с подобным детектором.

Теперь настройка.
Настройку в данном случае я делал с помощью простейшей приставки ГКЧ к осциллографу. Осциллограф у меня С1-73. У данного осциллографа есть «Вход Х»
Вот применительно к нему я и сделал эту приставку, хотя подобную приставку можно сделать и к другим осциллографам не имеющему этого входа. Схем подобных приставок в Интернете много.
Можно здесь почитать.
Единственно, что только пока заметил, так это более лучшее качество звучания приемника и по первым ощущениям чувствительность приемника выше, чем у приемника с классическим ЧД.
А так выглядит характеристика этого ЧМ детектора, если смотреть с помощью приставки ГКЧ к осциллографу.
Её вид устанавливается подстроечным конденсатором С25.
Также потом попробуем сделать подобный приемник на основе К174УР1, но про это потом.
Влияние содержания драгоценных металлов на цены и спрос на них
Драгоценные металлы – золото, серебро и платина – являются важными объектами инвестиций и промышленности. Их цены зависят от ряда факторов, включая спрос и предложение, политическую и экономическую ситуацию в мире, изменения в мировой экономике и финансовых рынках.
Содержание драгоценных металлов в различных источниках имеет прямое влияние на цены на них и спрос на эти металлы. Чем меньше содержание драгоценных металлов в природных источниках, тем выше цены на них. Недостаток в продукции приводит к увеличению спроса и росту цен. Обратно, увеличение содержания драгоценных металлов может привести к снижению цен и спроса на них.
Другим важным фактором влияния содержания драгоценных металлов на спрос и цены является их использование в различных отраслях промышленности. Повышенный спрос на золото, серебро и платину в производстве электроники, ювелирных изделий и других промышленных отраслях может привести к увеличению цен и спроса на данные металлы.
Прогнозирование изменений в содержании драгоценных металлов является сложной задачей. Влияние различных факторов приводит к постоянным изменениям в спросе и предложении на эти металлы. Поэтому постоянное мониторинг и анализ изменений в содержании драгоценных металлов является важным для правильного принятия инвестиционных решений и планирования в промышленных отраслях.
Конденсаторы
Конденсаторы, содержащие драгметаллы:
- Конденсаторы керамические монолитные следующих серий: КМ3, КМ4, КМ5, + КМ6, К10-17, К10-26, К10-48.
- Конденсаторы в пластиковом корпусе: К10-17, К10-23, К10-28, К10-43, К10-46, К10-47.
- Конденсаторы КМ5 группы Н30 зелёного цвета- это конденсаторы, на которых чётко написано «Н30».
- Советские бескорпусные конденсаторы покупаем всех размеров, импорт не подмешивать, сразу видно.
- Импортные бескорпусные конденсаторы в настоящее время не принимаем.
- Конденсаторы импортные, определённых марок (смотрите в фотокаталоге).
- Конденсаторы танталовые следующих серий: К52-9, ЭТ, ЭТН, К53-1, К53-7, К53-16, К53-18, К53-28.
- Конденсаторы К50-6, К50-12, К53-4, К53-14, К53-21, К71-7, К73п-2, К73-3, К73-9, К78-2 и подобные не подходят, такие не покупаем.
- Конденсаторы серебряно-танталовые: К52-1, К52-2, К52-5, К52-7, ЭТО-1, ЭТО-2.
- Ёмкостные сборки Б-18, Б-20, проходные фильтры Б-23, линии задержки МЛЗ, микромодули, ГИС.
Раздел 4: Цена
Цена драгоценных металлов является одним из важных факторов при выборе материала для изготовления украшений или инвестиций. Она зависит от нескольких факторов, таких как спрос и предложение, экономическая ситуация в стране и мировая конъюнктура.
Драгоценные металлы, входящие в состав К174ур5, имеют свою уникальную стоимость, которая формируется на мировых биржах. Цена устанавливается в долларах США за унцию (31,1 грамма) и может изменяться каждую минуту в зависимости от спроса и предложения.
Особое внимание при определении цены драгоценных металлов уделяется их чистоте и качеству. Чем выше содержание драгоценного металла в сплаве, тем выше его стоимость
Кроме того, на рынке драгоценных металлов существуют различные тарифы и комиссии, которые также влияют на итоговую цену.
Важно отметить, что цена драгоценных металлов может значительно колебаться со временем. При покупке драгоценных металлов следует учитывать не только текущую цену, но и потенциал их роста или падения в будущем
Это позволит инвесторам и покупателям принять более обоснованное решение и получить максимальную выгоду от своих инвестиций.
Роль драгоценных металлов в современной науке и технологиях
Драгоценные металлы играют важную роль в современной науке и технологиях благодаря своим уникальным физическим и химическим свойствам. Они часто используются в различных областях, включая электронику, медицину, косметику, ювелирное дело и даже в производстве пищевых продуктов.
Одно из главных применений драгоценных металлов — это их использование в электронике. Золото, серебро и платина являются отличными проводниками электричества и имеют низкое сопротивление. Это позволяет им использоваться в создании микрочипов, контактов для электрических соединений и других устройствах.
Драгоценные металлы также широко используются в медицине. Наночастицы золота и серебра имеют антибактериальные свойства и могут быть использованы в процедурах стерилизации инструментов и поверхностей. Кроме того, платина применяется в радиохирургии и при создании имплантатов, благодаря своей невосприимчивости к коррозии и биосовместимости.
В косметической промышленности драгоценные металлы используются для создания уникальных и высококачественных косметических продуктов. Например, золотая фольга может использоваться в кремах и масках для лица, чтобы улучшить кровообращение и придать коже здоровый блеск.
Драгоценные металлы также имеют важное значение в ювелирном деле. Они используются для создания украшений, которые являются символом роскоши и престижа
Золото, серебро, платина и алмазы — это основные материалы, которые применяются при создании ювелирных изделий.
В заключение, драгоценные металлы играют незаменимую роль в современной науке и технологиях. Их уникальные свойства позволяют использовать их в различных областях для создания высококачественных и инновационных продуктов.
Сборка и настройка
Для сборки и настройки потребуются: паяльник (до 25 Вт), цифровой мультиметр и осциллограф (хотя бы любительский ОМЛ-2М). Без осциллографа браться за настройку – дело бесперспективное, хотя если Вам везло в лотерею…
Плата – односторонняя, делается при помощи “лазерной” технологии, которая неоднократно обсуждалась на Форуме. Размер платы – 47,5 х 30 мм. Вид платы со стороны дорожек показан на рис.3.
Монтаж платы доступен радиолюбителю средней квалификации. Рекомендуемая последовательность сборки: перемычки под микросхемами, разъемы, резисторы, за исключением R5, дроссели, конденсаторы, транзистор, микросхемы, пьезофильтр и резонатор, катушка. Катушка — самый высокий элемент приемника, поэтому если Вы впаяете ее раньше, она будет мешать при распайке остальных элементов. Перед сборкой следует отформовать или обрезать выводы 5 и 10 микросхемы CD4015, поскольку отверстия под них в плате отсутствуют. Вид платы со стороны деталей показан на рис. 4.
Для облегчения доступа к точкам пайки жало паяльника следует заточить пирамидкой (угол ? 30 ?). Флюс – спирто-канифольный. Припой — импортный, легкоплавкий, с флюсом, в крайнем случае – ПОС-61 с канифолью. До сборки приемник показан на рис.5а, а после сборки – на рис.5б. В нашем случае эти два фото разделяют два часа.
Первым делом контролируется качество паек, ибо в электронике есть всего два вида дефектов: либо нет контакта там, где он должен быть, либо есть контакт там, где его быть не должно. Если с пайками дело обстоит благополучно, к любому серворазъему подключается бортовой аккумулятор (4,8 В). Правильно собранная схема начинает работать сра-а-а-а…, а дым откуда!? Ладно, шутки в сторону, проверяем напряжение на выходе стабилизатора. Если оно равно 3,2…3,4 В, можно приступать к настройке. Не лишним будет замерить и потребляемый приемником ток. Обычно он не превышает 7 мА.
Настройка осуществляется на ослабленном сигнале передатчика. Мы знаем четыре способа его ослабления (возможно, Вы придумаете еще и поделитесь с нами).
- Передатчик с выдвинутой антенной вместе с помощником медленно удаляется на те самые желанные 250 м – самый безвредный для передатчика вариант (затраты только на пиво помощнику, если Вы уверены, что он вернется с передатчиком обратно). Помощник удаляется медленно потому, что настройщик в это время крутит сердечник катушки и командует, когда помощнику следует остановиться или продолжить идти дальше.
- Передатчик со сложенной антенной также медленно удаляется на 30 м и включается кратковременно (опять же пиво помощнику, если будет вовремя выключать передатчик), на всякий случай возьмите с собой бейсбольную биту – пригодится, если выяснится, что помощник оказался нерасторопным.
- В самом передатчике разрывается связь между задающим генератором и предоконечным каскадом (выпаивается межкаскадный конденсатор), либо выпаивается эмиттерный резистор в предоконечном каскаде – требует определенных навыков, но позволяет ограничить испытательное пространство размерами письменного стола и существенно сэкономить на пиве.
- Делается и настраивается специальный пробник, состоящий из шифратора передатчика на 2…7 каналов и задающего ВЧ генератора – требует еще более определенных навыков, размеры стола теже.
Настройка приемного тракта производится вращением ферритового подстроечного сердечника катушки L1. В контрольной точке КТ1 нужно добиться осциллограммы соответствующего вида (см. рис.6а).
Настройка отсечки компаратора осуществляется подбором резистора R5. Указанный резистор заменяется последовательной цепочкой из постоянного резистора номиналом 220…330 кОм и подстроечного резистора номиналом 1,5…2,2 МОм. Вращением подстроечника требуется получить в контрольной точке КТ2 импульсы шириной 0,3…0,4 мс (см.рис.6б). После этого цепочка выпаивается, замеряется и заменяется соответствующим постоянным резистором.
Дополнительно следует убедиться в том, что осциллограмма в контрольной точке КТ3 соответствует рис.6в., а в контрольной точке КТ4 (сервоимпульс) соответствует рис.6г.
Настройка обычно занимает от 15 минут до одной недели. Ниже даны осциллограммы в контрольных точках.




























