Питание передатчика
Для питания выходного каскада применен выпрямитель, собранный по мостовой схеме на диодах V6 — V9. Он обеспечивает постоянное напряжение +300 В. Низковольтная обмотка III трансформатора Т1 составлена из двух обмоток накала, соединенных последовательно. С одной обмотки напряжение подается на нить накала лампы V4 и на сигнальную лампу Н1 (она освещает шкалу передатчика).
Суммарное напряжение с двух обмоток подается на однополупериодный выпрямитель, выполненный на диоде V5. Пульсации выпрямленного напряжения сглаживаются конденсатором С12. Напряжение этого выпрямителя используется для питания транзисторных каскадов и цепи смещения выходного каскада в режиме передачи.
При переходе на прием секция S1.1 переключателя S1 отключает коллекторные цепи транзисторов и стабилитрон V3 от выпрямителя. Отрицательное напряжение смещения на сетке лампы V4 возрастает до 18 В и надежно закрывает лампу. Отключать анодное и экранное напряжение при этом нет необходимости.
Основные параметры
Шестиэлектродная вакуумная стеклопризма 6п15п имеет следующие основные параметры:
- Тип: 6п15п
- Напряжение накала (UCн): 6.3 В
- Ток накала (ICн): 0.6 А
- Максимальное пиковое напряжение анода (Uпик): 450 В
- Максимальный рабочий режим анода (Uраб): 250 В
- Максимальная кинетическая энергия электронов (Ек.e): 0.17 эВ
- Максимальный диаметр пятна электронов (Dэ): 28 мм
Основная область применения стеклопризмы 6п15п — это электронно-лучевые трубки, радиолампы и другие устройства, требующие формирования и фокусировки электронного луча. Благодаря своим характеристикам и параметрам, 6п15п обеспечивает точную и стабильную работу в таких устройствах.
Мощность и напряжение
К одной из важнейших характеристик триода 6п15п относится мощность. Максимальная мощность, которую лампа способна выдерживать, составляет до 25 Вт. Это позволяет использовать 6п15п не только в радиоэлектронных устройствах, но и в различных системах звуковоспроизведения, включая усилители и громкоговорители.
Еще одной важной характеристикой триода является рабочее напряжение. Для 6п15п это значение составляет 200 В
Важно отметить, что при работе с лампами необходимо соблюдать указанные рекомендации по рабочему напряжению, чтобы избежать повреждения их электродов и обеспечить оптимальное функционирование.
В целом, благодаря своим основным параметрам и характеристикам, триод 6п15п нашел широкое применение в различных областях, включая радиоэлектронику, аудиотехнику и аппаратуру связи. Его высокая мощность и надежность делают его предпочтительным выбором для создания усилителей с хорошей звуковой передачей.
Ударопрочность и влагозащита
Благодаря высокой степени ударопрочности, эти элементы могут использоваться в условиях, где есть риск механических повреждений. Они способны выдерживать воздействие ударов и не ломаться даже при значительных нагрузках
Поэтому 6п15п широко применяются в производстве автомобилей, строительстве, энергетике и других отраслях, где важно обеспечить надежность и долговечность конструкций
Кроме того, элементы 6п15п имеют высокую влагозащиту, что позволяет использовать их в условиях повышенной влажности или при наличии воздействия влаги. Они обладают защитным покрытием, которое предотвращает проникновение влаги внутрь и сохраняет их работоспособность
Это делает их незаменимыми в производстве электроники, светотехники, а также в области медицинской техники, где важно обеспечить работу при наличии влажности и возможных воздействий агрессивных сред
Таким образом, ударопрочность и влагозащита являются важными характеристиками элементов 6п15п, которые определяют их применение в различных отраслях и условиях эксплуатации.
Рабочая температура и диапазон частот
Рабочая температура 6п15п составляет от -60°C до +200°C, что обеспечивает его надежную работу в широком диапазоне климатических условий. Этот параметр делает его идеальным для использования в различных промышленных и военных применениях.
Диапазон частот 6п15п варьируется от 1 Гц до 60 МГц. Широкий диапазон частот позволяет использовать данный прибор для различных задач, включая генерацию и усиление сигналов, измерение и анализ сигналов, радиосвязь и другие приложения, требующие продвинутой работы с частотами.
6п15п благодаря своим характеристикам и параметрам является универсальным прибором, который используется во множестве областей, включая научные исследования, телекоммуникации, медицинскую технику, производство и другие сферы, где требуется работа с радиочастотными сигналами.
Основные параметры
При разработке и изготовлении электронных компонентов, в том числе и полупроводниковых приборов, очень важно знать и понимать их основные параметры. Именно эти параметры представляют собой основу для выбора и использования приборов в различных областях техники и науки
Основные параметры полупроводникового прибора 6п15п включают:
| Параметр | Значение |
|---|---|
| Тип прибора | Пентод |
| Максимальное напряжение анода | 300 В |
| Максимальная мощность анода | 2 Вт |
| Максимальный ток анода | 10 мА |
| Ток накала | 0.18 А |
| Междуэлектродные емкости | 1.3 пФ |
| Межэлектродные сопротивления | 2 МОм |
Эти параметры указывают на максимальные значения, которые прибор может выдержать без поломки или снижения своей производительности. Они также определяют условия работы прибора и его применение в различных схемах и устройствах.
Мощность и напряжение
Мощность 6п15п позволяет этому устройству обеспечивать сильный и стабильный сигнал, что особенно важно для его применения в радиоэлектронике и телекоммуникациях. Благодаря высокой мощности, 6п15п может работать в условиях сильных помех и обеспечивать достойное качество передачи данных
Напряжение, которое подается на 6п15п, также играет важную роль. Правильное напряжение позволяет достичь оптимальной производительности устройства и обеспечивает его надежную работу. Некорректное напряжение может привести к сбоям в работе прибора и снижению его эффективности.
Важно учитывать и соблюдать предельные значения мощности и напряжения, указанные в технических характеристиках 6п15п. Это позволяет гарантировать долгий срок службы и стабильную работу прибора
Ударопрочность и влагозащита
Благодаря своей конструкции и использованию прочных материалов, 6п15п имеет высокую степень ударопрочности. Это означает, что он может выдержать механические нагрузки и удары без повреждений, что делает его идеальным выбором для устройств, подверженных резким движениям или падениям.
Кроме того, 6п15п обладает высокой влагозащитой. Он способен защитить внутренние компоненты от попадания влаги или пыли, что делает его подходящим для использования в условиях повышенной влажности или вне помещений.
В сочетании с другими основными параметрами, такими как мощность и напряжение, рабочая температура и диапазон частот, ударопрочность и влагозащита 6п15п делают его универсальным компонентом для различных областей применения.
Благодаря своей надежности и защищенности от внешних воздействий, 6п15п широко используется в радиоэлектронике, телекоммуникациях, автоматизации и энергетике, где требуется надежность и стабильность работы в различных условиях.
Рабочая температура и диапазон частот
Что касается диапазона частот, 6п15п способен работать в широком диапазоне от нескольких ГГц до нескольких ТГц. Это позволяет использовать прибор в различных радиоэлектронных и телекоммуникационных системах, где требуется высокая частота.
Благодаря высокой рабочей температуре и широкому диапазону частот, 6п15п обеспечивает надежное и эффективное функционирование в различных сферах применения, включая радиоэлектронику, телекоммуникации, автоматизацию и энергетику.
Как выбрать между 6п14п и 6п15п?
Когда нужно выбрать между двумя типами лампы, такими как 6п14п и 6п15п, потребуется провести исследование, чтобы понять их отличия. Однако, необходимо понимать, какие особенности важны для конкретной задачи.
Например, если вам нужна лампа, которая имеет более высокую мощность, то 6п15п будет хорошим выбором для вас. Она имеет мощность 35 ватт, в то время как 6п14п только 25 ватт.
С другой стороны, если вам необходимо лампу с более длительным сроком службы, то необходимо обратить внимание на 6п14п. Она имеет срок службы до 10000 часов, а 6п15п только до 5000 часов
Также, стоит учитывать стоимость этих ламп. Возможно, одна из них будет более доступна для вашего бюджета, а это может повлиять на окончательное решение.
В конечном итоге, выбор между 6п14п и 6п15п зависит от конкретной цели и требований вашего проекта. Хорошо провести исследование, чтобы понимать, какие особенности важны, и выбрать тот тип лампы, который наилучшим образом соответствует вашим потребностям.
Основные отличия между 6п14п и 6п15п
6п14п и 6п15п — это два типа ламповых триодов, которые отличаются друг от друга несколькими параметрами. Одним из главных отличий является мощность. 6п14п имеет мощность 11 Вт, в то время как у 6п15п мощность 15 Вт.
Другим отличием является номинальное усиление. У 6п14п оно равно 8, а у 6п15п — 10. Также, 6п15п имеет более высокое входное сопротивление, что позволяет использовать его каскадно в качестве усилительного каскада.
Важным отличием является также и максимальная частота. У 6п15п она выше, чем у 6п14п, что является важным параметром для усилительных каскадов, работающих на высоких частотах.
В целом, отличия между 6п14п и 6п15п позволяют использовать их в различных схемах усилителей и выбрать наиболее подходящий вариант в зависимости от конкретных задач.
Применение
Одной из основных областей применения 6П15П являются схемы управления мощными исполнительными элементами, такими как реле или электромагнитные клапаны. Благодаря высоким характеристикам, данный транзистор способен эффективно коммутировать большие токи, обеспечивая надежную работу в системах управления различных производственных процессов.
6П15П находит применение и в схемах модуляции и импульсных преобразователей. В этих схемах транзистор используется для усиления и переключения сигналов, обеспечивая высокую эффективность работы данных устройств. Благодаря своим высоким характеристикам и возможности переносить большие токи и напряжения, 6П15П позволяет создавать эффективные и стабильные схемы модуляции и преобразователей.
| Основные характеристики | Значение |
|---|---|
| Максимальное напряжение сток-исток (Uси), В | 400 |
| Максимальный ток стока (Iкс), А | 8 |
| Максимальный ток коллектора (Iк), А | 8 |
| Максимальная мощность (Pкс), Вт | 200 |
| Ток утечки (Ic), мА | 1 |
В производстве электроники
Особенностью 6П15П является его высокая надежность и долговечность. Этот компонент способен работать при широком диапазоне температур и воздействии различных внешних факторов. Благодаря своим качествам, 6П15П может использоваться в разных условиях и при различных типах приложений.
Применение 6П15П в производстве электроники включает его использование в различных типах драйверов, контроллеров и иных электронных устройствах. Он может использоваться для управления разными электротехническими процессами и системами, включая светодиоды, моторы и другие электронные компоненты.
Большое количество 6П15П используется в производстве автомобильной электроники, где он применяется для управления различными системами автомобиля, включая систему освещения, стеклоочистители, системы автозапуска и другие. Он также широко используется в производстве промышленных систем автоматизации и контроля, где он может управлять многими процессами и устройствами.
В целом, 6П15П является важным компонентом в производстве электроники, благодаря своей надежности, долговечности и возможностям. Он находит применение в различных отраслях, включая автомобильную промышленность, промышленную автоматизацию и многие другие области.
Детали
Транзисторы — типа КТ312 или КТ315 с любыми буквенными индексами или другие кремниевые маломощные транзисторы с граничной частотой не ниже 100 МГц. Стабилитрон Д814Д можно заменить на Д813. Стрелочный индикатор Р1 выбирают с пределами измерения 100 …150 мА.
Катушка L1 выполнена на керамическом каркасе диаметром 12 мм и содержит 35 витков провода ПЭЛ диаметром 0.44 мм наматывается виток к витку с большим натяжением. Внутри каркаса размещен сердечник из карбонильного железа диаметром 8 и длиной 12 мм.
На каркасе таких размеров (его можно изготовить из любого изоляционного материала) и тоже с подстроечным сердечником из карбонильного железа размещена — обмотка катушки L2. Она содержит 26 витков провода ПЭЛ — 0,44, также намотанных виток к витку.
Дроссель L3 выполнен на керамическом каркасе диаметром 8 мм, в качестве которого можно использовать, например, резистор ЕС-2 сопротивлением не ниже 100 кОм. Обмотка дросселя состоит из трех секций по 50 витков провода ПЭЛШО — 0,15. Ширина секции — 2 мм, расстояние между ними 2 мм.
Намотка типа «Универсаль», но можно намотать и внавал. Катушка выходного контура L4 выполнена на керамическом каркасе диаметром 18 мм и содержит 27 витков провода ПЭЛ — 0.8, намотанного виток к витку с отводами от 3,5- и 7-го витков (считая ст нижнего, по схеме, вывода катушки).
Конденсатором настройки С6 служит одна секция обычного сдвоенного блока конденсаторов переменной емкости. Блок конденсаторов оснащен простейшим верньером с замедлением 6:1. Для настройки выходного контура применен односекционный конденсатор переменной емкости с воздушным диэлектриком.
Максимальная емкость конденсаторов С6 и С17 может быть в пределах 360…. 510 пФ. Конденсаторы контура задающего генератора C3—С5 — типа КСО-Г. Можно применить также керамические конденсаторы голубе го или серого цвета. Конденсаторы С1, С2, С7—C11 — типа КСО любой группы с рабочим напряжением не ниже 250 В. Остальные конденсаторы (кроме электролитических) — КСО или СГМ с рабочим напряжением не ниже 500 В. Электролитические конденсаторы С12 и С14 — типа К50-30А.
В передатчике можно применить резисторы любого типа с номинальной мощностью 0,25 Вт (кроме резисторов R9 и R10, которые должны быть рассчитаны на мощность рассеяния не менее 2 Вт).
Переключатель S1 — тумблер на два положения с двумя группами контактов, например, ТП1-2. Переключатель — галетный, на три положения, например, типа ЗПЗН. Разъемы X1—Х3 могут быть любые.
Трансформатор Т1 использован готовый от лампового радиовещательного приемника II класса. Он должен иметь повышающую обмотку с напряжением около 230 В и две накальные обмотки по 6,3 В. При самостоятельном изготовлении трансформатор выполняют на сердечнике из пластин Ш30 при толщине набора 36 мм.
Обмотка I для сети 220 В должна содержать 732 витка провода ПЭЛ— 0,41, обмотка II — 780 витков ПЭЛ — 0,29, обмотка III — 46 витков провода ПЭЛ — 1,0 с отводом от середины. Часть обмотки III (между отводом и левым по схеме, выводом) можно намотать и более топким проводом.
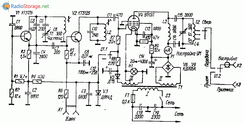
Принципиальная схема
Первый, выполненный на транзисторе V1, — задающий генератор; второй каскад, выполненный на транзисторе V2,— удвоитель частоты и одновременно буферный каскад; на пентоде V4 собран усилитель мощности. В диапазоне 40 м этот каскад выполняет еще и роль удвоителя частоты.
Колебательный контур задающего генератора образован катушкой индуктивности L1 и конденсаторами C3—С6. Контур перестраивают конденсатором переменной емкости Св. Колебательный контур удвоителя L2, С10 настроен на среднюю частоту диапазона 80 м (3,57 МГц).
Колебания в контуре поддерживаются импульсами коллекторного тока.
Напряжение питания подается на удвоитель только при нажатом телеграфном ключе через цепочку R6, С8. При переходе на прием напряжение питания снимается с обоих транзисторных каскадов секцией S1.1 переключателя Прием — Передана.

Рис. 1. Принципиальная схема лампово-транзисторного передатчика начинающего коротковолновика (80м).
Катушка L4 выходного контура снабжена несколькими отводами, к одному из которых через переключатели S2 и S1.2 подключается антенна. Отводы необходимы для установки оптимальной связи с антенной. В режиме приема антенна отключается от выходного каскада и подсоединяется через разъем Х3 к приемнику.
Выходной контур передатчика в диапазоне 80 м настраивают конденсатором С17 на частоты 3,5…3,65 МГц. Контур в этом случае выделяет основную (первую) гармонику анодного тока лампы, а сама лампа V4 работает в режиме усиления мощности. При переходе в диапазон 40 м емкость конденсатора С17 уменьшают и настраивают контур на частоты 7,0…7,1 МГц.
Теперь контур выделяет вторую гармонику анодного тока лампы, а лампа одновременно работает как удвоитель частоты и усилитель мощности.
Основные принципы работы
6П15П обладает высокой надежностью и малыми размерами, что делает ее идеальным выбором для использования в драйвере схемы. Она может быть использована для управления различными устройствами, такими как реле, транзисторы или тиристоры.
Важной особенностью работы 6П15П является возможность регулировки тока эмиссии электронов путем изменения нагрева катода. Это позволяет легко контролировать выходной ток и напряжение схемы
Кроме того, эта компонента обладает высокой стабильностью параметров и способна работать в широком диапазоне температур.
Pr15Pr также имеет защиту от перенапряжения и короткого замыкания, что делает ее безопасной для использования в различных условиях эксплуатации. Она также может быть легко заменена при необходимости.
В целом, 6П15П — это надежная и универсальная компонента, которая широко используется в драйвере схемы благодаря своим основным принципам работы, таким как термоэлектронная эмиссия, высокая стабильность параметров и возможность регулировки тока эмиссии.
Характеристики 6п15п: основные параметры и применение
Еще одним важным параметром является рабочее напряжение, которое составляет 250 В. Это означает, что 6п15п может работать при напряжении до 250 В без перегрузки и повреждения.
Важно также отметить ударопрочность и влагозащиту данного триода. 6п15п отличается высокой устойчивостью к внешним воздействиям, таким как удары и влага
Благодаря этому он может использоваться в условиях повышенной влажности и при работе на открытом воздухе.
Рабочая температура 6п15п находится в диапазоне от -60 до +70 градусов Цельсия. Это позволяет использовать данный триод в широком температурном диапазоне, включая условия с низкими и высокими температурами.
6п15п применяется в различных областях, включая радиоэлектронику и телекоммуникации. Он может быть использован в радиоприемниках, усилителях звука, радиостанциях и прочих устройствах связи.
Также данный триод находит применение в сфере автоматизации и энергетики. Он может использоваться в системах управления и контроля, включая автоматические панели и релейные устройства.
Что такое 6п15п?
6п15п — это электронная лампа с триодной системой, которая используется в радиоэлектронике. Она относится к группе высокочастотных ламп и имеет много общих характеристик с 6п14п.
6п15п отличается от 6п14п прежде всего тем, что имеет меньшую мощность и меньший уровень выходной мощности. Это позволяет ей быть использованной в более узком диапазоне задач, в тех случаях, когда не требуется большой выходной мощности.
6п15п предназначена для работы в интервале от 1 до 20 МГц. Ее типичное применение — в качестве усилителя небольшой мощности, а также как входной каскад чувствительного приемника в радиоаппаратах.
6п15п выпускается в металле и стекле. Ее габаритные размеры составляют примерно 45×45 мм. Также многие производители выпускают усовершенствованные модели этой лампы, которые отличаются от базовой версии более высокими характеристиками и усовершенствованиями конструкции.



























