Подробное описание
Схема регулятора напряжения К1401УД2А представляет собой высокоточный интегральный стабилизатор напряжения, который используется для поддержания постоянного выходного напряжения на определенном уровне. Этот регулятор широко применяется в различных электронных устройствах, таких как источники питания, зарядные устройства для аккумуляторов, аудиоусилители и др.
Принцип работы регулятора напряжения К1401УД2А основан на отрицательной обратной связи. Схема содержит элементы, которые позволяют измерять выходное напряжение и сравнивать его с заданным эталонным значением. Если выходное напряжение отличается от желаемого, регулятор изменяет параметры своей схемы для корректировки выходного напряжения.
Главные элементы в схеме регулятора напряжения К1401УД2А:
- Операционный усилитель – основной элемент, выполняющий сравнение значений и обеспечивающий отрицательную обратную связь. Он принимает входной сигнал и регулирует выходное напряжение в соответствии с этим сигналом;
- Эталонное напряжение – опорное напряжение, которое сравнивается с выходным напряжением. Оно задается с помощью резистивного делителя или другой стабилизированной схемы;
- Делитель напряжения – используется для измерения выходного напряжения и его сравнения с эталонным значением;
- Подключение нагрузки – регулятор подключается к источнику питания и к нагрузке для обеспечения стабильного напряжения на выходе;
- Фильтр – элемент для сглаживания выходного напряжения и удаления шумов и помех.
Система отрицательной обратной связи регулятора напряжения позволяет поддерживать стабильность выходного напряжения, даже при изменении входного напряжения или нагрузке. Если выходное напряжение становится выше эталонного значения, операционный усилитель отправляет сигнал для уменьшения выходного напряжения. В случае, если выходное напряжение становится ниже эталонного значения, сигнал отправляется для увеличения выходного напряжения.
Таким образом, схема регулятора напряжения К1401УД2А позволяет оптимально поддерживать постоянное выходное напряжение на заданном уровне, обеспечивая стабильность работы электронных устройств и защиту от возможных перепадов напряжения.
Принципиальная схема
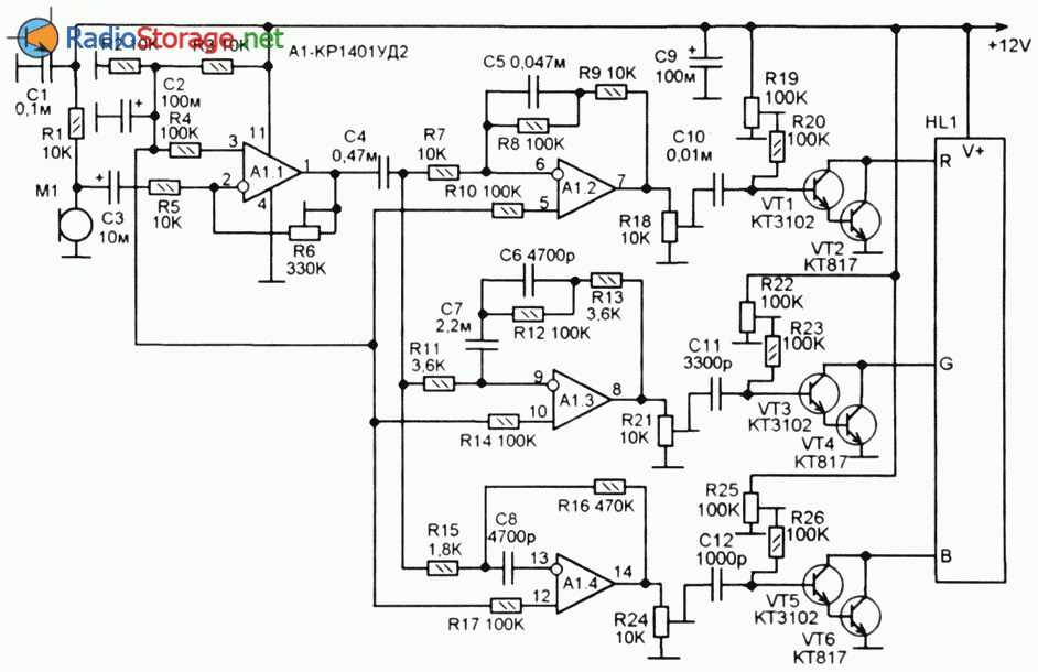
На рисунке показана схема несложной трехканальной ЦМУ с экраном, подсвечиваемым спиралью из трехцветной светодиодной ленты. В качестве экрана используется цилиндрическая бра молочного цвета.
Схема цветомузыкальной установки выполнена по классической трехканальной схеме, в которой входной сигнал тремя полосовыми фильтрами разделяется на три частотные полосы, управляющие питанием разноцветных групп светодиодов светодиодной ленты. Но у данной схемы есть и существенные отличия от типовой.

Рис. 1. Принципиальная схема цветомузыкальной установки на светодиодной RGB-ленте.
Главный недостаток «типовой» ЦМУ связан с подключением её входа к источнику сигнала. — непонятно куда её подключить, если к выходу УМЗЧ, то есть, параллельно акустической системы, то ЦМУ будет воспроизводить только сигнал поступающий на эту АС.
Если это обычная стереосистема. еще как-то приемлемо, так как слишком уж существенных различий в стереоканалах обычно не бывает.
Но если система четырехканальная (квадро) или есть несколько частотных каналов, на выходе которых включены соответствующие АС (НЧ, СЧ, ВЧ). В таком случае подключение «типовой» ЦМУ не просто затруднительно, а вообще не возможно.
Здесь приходит на помощь обычный микрофон. В помещении играет музыка, ведь именно её нужно иллюстрировать цветомузыкальной установкой, поэтому, используя как вход микрофон, можно обойтись вообще без какого-либо электрического подсоединения.
В результате получается еще и интересный эффект то того, что цветомузыкальная установка реагирует не только на музыку, но и вообще на звуки в помещении. Принципиальная схема показана на рисунке в тексте.
Звуковой сигнал воспринимается электретным микрофоном М1. Питание на него поступает через резистор R1, этот же резистор является и нагрузкой встроенного усилителя электретного микрофона.
При монтаже необходимо соблюдать полярность и положительный вывод электретного микрофона соединять с резистором R1, а отрицательный с общим минусом питания.
Все активные фильтры и входной микрофонный усилитель выполнены на одной микросхеме КР1402УД2, содержащей четыре операционных усилителя. Но это не обязательно, данную схему можно собрать и на четырех одиночных операционных усилителях общего применения, например, таких как КР140УД608.
С электретного микрофона сигнал поступает на предварительный усилитель на операционном усилителе А1.1. После микрофона регулятора уровня вроде потенциометра не предусмотрено, но есть резистор R6 подстроечный, с помощью которого можно регулировать глубину ООС А1 1, изменяя коэффициент усиления ОУ в очень широких пределах, так чтобы подстроить схему под чувствительность микрофона и уровень громкости музыки в помещении.
Схема питается от однополярного источника постоянного тока напряжением 12V поэтому чтобы обеспечить нормальную работу операционных усилителей в ней имеется «виртуальная земля», -источник постоянного напряжения, равного половине напряжения питания.
Выполнен он на резисторах R3 и R2 и конденсаторе С2. К нему через резисторы по 100 кОм подключены прямые входы всех имеющихся в схеме операционных усилителей.
На остальных трех операционных усилителях микросхемы КР1401УД2 сделаны активные фильтры. Фильтр на А1.2 выделяет низкочастотную полосу, и управляет красным цветом.
Фильтр на А1.3 выделяет среднечастотную полосу, и управляет зеленым цветом. Фильтр на А1.4 выделяет высокочастотную. полосу и управляет синим цветом светодиодной RGB-ленты.
С выходов фильтров сигналы выделенных полос поступают на регуляторы уровней на подстроечных резисторах R18, R21, R24 Этими резисторами можно скомпенсировать различия в коэффициентах передачи активных фильтров.
Далее следуют ключи-усилители мощности на транзисторах. Как только уровень сигнала достигает порога открытия ключ открывается и включает цепь из светодиодов одного цвета RGB-ленты.
Ключи-усилители мощности выполнены на составных транзисторах Резисторы R19, R22 и R25 предназначены для подачи на базы транзисторов начального напряжения смещения.
С их помощью можно сделать работу ЦМУ более мягкой, такой чтобы в паузах в музыкальном произведении светильник не гас полностью, а светодиоды горели с некоторой начальной «засветочной» яркостью, белого цвета или какого-то тона, заранее установленного этими подстроечными резисторами Но это имеет и негативный аспект, — транзисторы VТ2, VТ4, VТ6 находятся постоянно в приоткрытом состоянии, и через них протекает ток.
А поскольку они открыты не полностью, то и напряжение падения на них значительное. В результате на них выделяется тепло.




























