Содержание драгметаллов в транзисторе К155ЛА3
Важной составляющей транзистора К155ЛА3 являются драгоценные металлы. Содержание таких металлов в устройстве является неотъемлемой частью его конструкции и влияет на его характеристики
В транзисторе К155ЛА3 присутствуют следующие драгметаллы:
| Драгоценный металл | |
|---|---|
| Золото (Au) | 0,1 грамма |
| Платина (Pt) | 0,05 грамма |
| Серебро (Ag) | 0,02 грамма |
Содержание драгметаллов в транзисторе К155ЛА3 имеет важное значение для его стоимости и качества. Эти металлы обладают уникальными свойствами, которые позволяют устройству работать в различных условиях и обеспечивают его долговечность и стабильность
Таким образом, драгоценные металлы играют важную роль в составе транзистора К155ЛА3, определяя его функциональность и характеристики. Их содержание обеспечивает эффективную работу устройства и увеличивает его стоимость на рынке электроники.
Процессы получения драгоценных металлов
Драгоценные металлы, такие как золото, серебро и платина, имеют широкое применение в различных сферах промышленности, ювелирном деле и медицине. Процесс получения этих металлов включает несколько этапов и требует специальных технологий и оборудования.
Одним из основных способов получения драгоценных металлов является рудоподготовка. При этом руда подвергается дроблению и измельчению, чтобы достичь необходимой степени обогащения металлов. Затем проводятся флотационные и гравитационные процессы, которые позволяют выделить драгоценные металлы из остальных минералов.
Получение драгоценных металлов также происходит с использованием специализированных химических процессов. Единообразным способом получения золота является цианирование, при котором золотая руда обрабатывается раствором цианида. В результате реакции золото превращается в растворимое соединение, которое затем выпадает в виде осадка или производится его экстракция из раствора с помощью специальных реагентов.
Серебро и платина получают с использованием других химических процессов. Для получения серебра широко применяется процесс цианурационной обработки, а также использование нитратов и хлоридов серебра. Платина получается путем комплексной переработки платиновых руд, включающей такие процессы, как перемычковая электролиз, диффузионное осаждение и экстракция растворителем.
Одним из важных процессов получения драгоценных металлов является их очистка и рафинирование. Обычно это включает в себя использование электролиза, химических реакций и применение специальных технологий, таких как аффинирование и дистилляция. Результатом этих процессов является получение высококачественных драгоценных металлов, готовых к использованию в различных отраслях промышленности и производства изделий.
В целом, процессы получения драгоценных металлов требуют знания и опыта в области химии и металлургии, а также использования специального оборудования и технологий. Использование таких процессов позволяет получать высококачественные драгоценные металлы, которые находят свое применение во многих отраслях человеческой деятельности.
Исследование работы мультивибратора на К155ЛА3
Для изучения выходных сигналов желательно использовать логический пробник или стрелочный вольтметр. При тех номиналах, которые указаны на схеме, частота импульсов составит около 30 раз в минуту или примерно 0,5 Гц.
Следовательно, стрелка вольтметра, подсоединенного, к примеру, к выходу DD1.2 К155ЛА3, будет двигаться от 0 и почти до 5 вольт. Если подсоединить вольтметр к выходу DD1.1 К155ЛА3 можно увидеть точно такую же картину. Поэтому данный вид мультивибратора назван симметричным.

Теперь если к каждому конденсатору параллельно подключить еще по одному такому же, то можно заметить, что частота колебаний стрелка вольтметра снизилась примерно в 2 раза. Если теперь заменить первоначальные конденсаторы конденсаторами по 200 мкф, то сразу будет заметно увеличение частоты колебаний.
А что выйдет, если поменять емкость всего лишь одного конденсатора? К примеру, один конденсатор заменим на 100 мкф, а другой оставим как есть 500 мкф. Частота заметно возрастет, но еще плюс ко всему изменится отношение паузы и импульсов. Уменьшив емкость до 1…5 мкф, схема будет вырабатывать звуковую частоту в районе 500…1000 Гц.
Если один из постоянных резисторов убрать и на его место поставить переменный, то изменяя его сопротивление можно в небольшом диапазоне изменять частоту работы мультивибратора.
Но, бывает, что мультивибратор функционирует нестабильно или вообще не запускается. А все дело в том, что эмиттерный вход микросхем К155ЛА3 достаточно зависим от сопротивления резисторов, находящихся в его цепи. Эта специфика эмиттерного входа микросхемы К155ЛА3 состоит в следующем. Резистор на входе включен как составная часть одного из плеч мультивибратора. Из-за тока эмиттера на данном резисторе появляется напряжение, которое запирает транзистор.
Если же сопротивление данного резистора будет в диапазоне 2…2,5 кОм, то падение напряжения на нем окажется значительным, и это приведет к тому, что транзистор элементарно перестанет обрабатывать входной сигнал. И наоборот, если установить сопротивление в диапазоне 500…700 Ом, то транзистор окажется постоянно в открытом состоянии.
Цифровой мультиметр AN8009
Большой ЖК-дисплей с подсветкой, 9999 отсчетов, измерение TrueRMS…
Подробнее
В связи с этим, сопротивление данных резисторов следует подбирать в диапазоне 800…2200 Ом. Только так возможно достичь стабильной работы мультивибратора на К155ЛА3, построенный по данной схеме. Так же на работу данного мультивибратора действуют такие моменты, как нестабильность питания, температура. От того мультивибратор на К155ЛА3, построенный по такой схеме фактически используется крайне редко.
К155ла3: что это?
К155ла3 – это обозначение для особого драгоценного металла, представляющего собой сплав, содержащий в своем составе золото, платину и серебро. По своим свойствам, К155ла3 является высококачественным и дорогостоящим материалом.
Применение К155ла3 находится в различных областях, в том числе в ювелирном и техническом производстве. Благодаря своей прочности и устойчивости к окружающей среде, К155ла3 часто используется для изготовления драгоценных украшений и ювелирных изделий, таких как кольца, серьги, цепочки и браслеты.
Технические характеристики К155ла3 позволяют его использовать в процессах, требующих высокой термостабильности и электропроводности. Этот сплав применяется в электронике, в частности, для изготовления различных контактных элементов, проводников и деталей приборов.
Сплав К155ла3 обладает уникальными свойствами, которые делают его незаменимым материалом. Его стойкость к воздействию окисления и коррозии позволяет сохранять свою первоначальную внешность на протяжении длительного времени. Благодаря комбинации различных драгоценных металлов, К155ла3 обладает особым блеском, придающим изделиям из этого сплава особую привлекательность.
Почему К155ла3 так важен для драгоценных металлов?
К155ла3 — это важный материал, который используется для обработки и содержания драгоценных металлов. Он обладает рядом особенностей и преимуществ, которые делают его незаменимым в данной области.
Во-первых, К155ла3 обладает высокой химической стабильностью. Это означает, что он не реагирует с драгоценными металлами и не вызывает их окисления или коррозии. Таким образом, он позволяет сохранить их первоначальный блеск и качество на долгое время.
Во-вторых, К155ла3 обладает высокой теплопроводностью. Это позволяет эффективно контролировать температуру при обработке драгоценных металлов. Он равномерно распределяет тепло, предотвращая его неравномерное распределение и потерю качества изделий.
Кроме того, К155ла3 имеет низкую электропроводность. Это положительно сказывается на электромагнитных свойствах драгоценных металлов, что позволяет эффективно контролировать их качество и работу в различных электронных устройствах.
Для удобного хранения и транспортировки драгоценных металлов К155ла3 может быть использован в виде контейнеров и упаковок. Этот материал обладает высокой прочностью и устойчивостью к механическим воздействиям, что обеспечивает безопасность и защиту драгоценных металлов.
В заключение, К155ла3 является неотъемлемым компонентом для обработки и содержания драгоценных металлов. Его уникальные свойства делают его важным инструментом в процессе работы с драгоценными металлами, обеспечивая их сохранность, эффективность и качество.
К155ла3: важные детали для драгоценных металлов
К155ла3 – это сплав, который широко используется в процессе производства и обработки драгоценных металлов. Он состоит из различных компонентов, каждый из которых играет важную роль в обеспечении высоких характеристик и свойств данного сплава.
Одной из ключевых особенностей К155ла3 является его высокая стойкость к коррозии. Благодаря особому составу этого сплава, драгоценные металлы, такие как золото, серебро и платина, остаются защищенными от окисления и разрушения. Это обеспечивает долговечность и сохранность изделий, изготовленных из этих материалов.
Еще одной важной деталью К155ла3 является его устойчивость к высоким температурам. Это позволяет использовать сплав при проведении процессов плавки и легирования драгоценных металлов
Благодаря этому, производители могут получать изделия с предопределенными характеристиками и свойствами, а также осуществлять точное контролирование и управление процессами обработки.
К155ла3 также отличается высокой прочностью и твердостью, что делает его идеальным материалом для создания драгоценных украшений. Этот сплав позволяет изготавливать сложные и изысканные детали, сохраняя при этом стабильность формы и не теряя своих качеств даже при длительной эксплуатации изделий.
Выводя идеальные характеристики драгоценных металлов на новый уровень, К155ла3 становится незаменимым материалом для ювелиров, огранщиков и производителей изделий из драгоценных металлов. Этот сплав обеспечивает надежность, долговечность и совершенство в каждом шаге обработки и производства.
Настройка
Настройку генератора при отсутствии ГСС производят по радиовещательному радиоприемнику, имеющему диапазоны волн: КВ, СВ и ДВ. С этой целью устанавливают приемник на обзорный КВ диапазон.
Установив переключатель SA1 генератора в положение КВ, подают на антенный вход приемника сигнал. Вращая ручку настройки приемника пытаются найти сигнал генератора.
На шкале приемника будет прослушиваться несколько сигналов, выбирают наиболее громкий. Это будет первая гармоника. Подбирая конденсатор С1, добиваются приема сигнала генератора на волне 30 м, что соответствует частоте 10 МГц.
Затем устанавливают переключатель SA1 генератора в положение СВ, а приемник переключают на средневолновый диапазон. Подбирая конденсатор С2, добиваются прослушивания сигнала генератора на метке шкалы приемника соответствующей волне 180 м.
Аналогично производят настройку генератора в диапазоне ДВ. Изменяют емкость конденсатора СЗ таким образом, чтобы сигнал генератора прослушивался на конце средневолнового диапазона приемника, отметка 600 м.
Аналогичным способом производится градуировка шкалы переменного резистора R2. Для градуировки генератора, а также его проверки, должны быть включены оба выключатели SA2 и SA3.
Литература: В.М. Пестриков. — Энциклопедия радиолюбителя.
Обновлено: 20.04.2021
103583
Принцип работы К155ЛА3
К155ЛА3 является биполярным транзистором и состоит из трех слоев полупроводникового материала — базы, коллектора и эмиттера. База и коллектор образуют полосковые пластины, а эмиттер — металлический контакт. Полосковые пластины изготовлены из различных материалов, таких как кремний или германий, и имеют различное примесное составное. База служит для контролирования тока, эмиттер — для выдачи тока, а коллектор — для сбора тока.
Принцип работы К155ЛА3 заключается в том, что при подаче напряжения на базу транзистора происходит модуляция электронного тока от эмиттера к коллектору. Если на базе отсутствует напряжение (напряжение на базе меньше порогового значения), ток отсутствует и транзистор находится в выключенном состоянии. Если на базе присутствует напряжение (напряжение на базе больше порогового значения), ток проходит через эмиттер и коллектор, и транзистор находится во включенном состоянии.
Принцип работы К155ЛА3 позволяет использовать его в различных логических схемах, таких как инверторы, усилители и ключи. Благодаря своей надежности и легкости в использовании, транзистор К155ЛА3 является популярным компонентом в электронике и широко применяется в различных устройствах.
Структурная схема
Конденсатор С1 обеспечивает положительную обратную связь между выходом второго и входом первого инвертора необходимую для возбуждения генератора.
Резистор R1 обеспечивает необходимое смещение по постоянному току, а также позволяет осуществлять небольшую отрицательную обратную связь на частоте генератора.
В результате преобладания положительной обратной связи над отрицательной на выходе генератора получается напряжение прямоугольной формы.
Изменение частоты генератора в широких пределах производится подбором емкости СІ и сопротивления резистора R1. Генерируемая частота равна fген = 1/(С1 * R1). С понижением питания эта частота уменьшается. По аналогичной схеме собирается и НЧ генератор подбором соответствующим образом С1 и R1.

Рис. 1. Структурная схема генератора на логической микросхеме.
Задание на курсовую работу по курсу «Схемотехника»
Тема: Проектирование цифровых устройств с использованием пакета VHDL
Срок представления к защите: 13 мая 2005г.
Задание выдано 5
марта 2005г.
Задание принято к исполнению __________ /студент гр.246 Е.С./
Задание выдал __________ /асс. каф. САПР ВС /
Содержание :
Задание………………………………………………………………………………………………………….2
1. Введение…………………………………………………………………………………………………….4
2. Краткое описание схемы…………………………………………………………………………….5
3. Моделирование элементов схемы……………………………………..…………6
3.1. Описание элемента К133ЛН1……………..
……………………………………………………6
3.2. Описание элемента К133ИЕ5
…………………………………………………………………..8
3.3. Описание элемента К133ТМ2
…………………………………………………………………11
3.4. Описание элемента К133ИД4 ……………………………………………………………14
3.5. Описание элемента К133ЛА3………………………………………………………………….16
3.6. Описание элемента К133ИР13………………………………………………………………..18
3.7. Описание элемента
К514ИД1………………………………………………………………….21
3.8. Описание элемента
К133ЛП5………………………………………………………………….24
4. Моделирование схемы…………………………………………………………..26
5.Заключение………………………………………………………………………………………………..31
Список
литературы……………………………………………………………………………………….32
1. Введение
Современный мир уже нельзя представить без цифровых
устройств. С каждым годом цифровая техника становится все сложнее,
функциональней, производительной, но при этом габариты микросхем как правило
меньше по сравнению с предыдущими моделями, это достигается благодаря высокой
степени интеграции, когда на небольшом кристалле размещают до 1011
элементов. Поэтому в настоящее время для разработки интегральных микросхем
используют специальные программные продукты, называемые языками описания
аппаратуры (ЯОА). Одним из наиболее распространенных ЯОА является VHDL. С
помощью этого языка разрабатываются БИС, СБИС и ПЛИС, которые являются базовыми
элементами современных цифровых устройств. Возможности данного языка позволяют
моделировать как отдельные простейшие элементы, такие как триггеры, счетчики,
регистры, так и сложнейшие микросхемы, содержащие сотни и тысячи различных
элементов, что делает VHDL основным инструментом разработчика таких
схем.
2. Краткое описание схемы
Данная схема является частью сигнатурного
сигнализатора, который позволяет локализовать неисправности с точностью до
элемента в отдельных цифровых блоках элементов и в сложных цифровых системах,
включая микропроцессоры.
Сигнатурный
анализатор (СА) состоит из собственно анализатора (рис.1), который будет описан в данной работе,
и формирователя тестовых воздействий. СА функционально содержит три узла: сдвиговый
регистр с обратными связями (DD7, DD8, DD13), узел управления (DD1…DD6) и
узел индикации (DD9…DD12, HG1…HG4).
Основа СА
– сдвиговый регистр с обратными связями, выполненный на двух 8-разрядных
универсальных сдвиговых регистрах DD7, DD8. Обрабатываемая двоичная последовательность
суммируется по модулю 2 в сумматоре DD13 с разрядами обратной связи сдвигового
регистра (разряды 7, 9, 12, 16) и подаётся на вход сдвигового регистра.
Информация сдвигается вправо по фронту синхросигналов, приходящих из узла
управления на входы С сдвиговых регистров DD7, DD8.
Узел управления вырабатывает сигналы начальной установки и
синхроимпульсы для сдвиговых регистров СА и формирователя тестовых воздействий.
В узел управления входят генератор импульсов на DD1.1…DD1.3,
распределитель импульсов на DD2, DD4, триггер сброса на DD5.1, DD5.2 и
триггеры DD3.1, DD3.2, DD6.1, формирующие измерительный интервал для
обработки входной двоичной последовательности.
Узел
индикации создан из четырёх дешифраторов DD9…DD12 и 7-сегментных индикаторов HG1…HG4.
Рис.1.
Схема сигнатурного анализатора.
3. Моделирование элементов схемы
Простой металлоискатель
Металлоискатель, схема которого приведена на рисунке, можно собрать всего за несколько минут. Он состоит из двух практически идентичных LC-генераторов, выполненных на элементах DD1.1-DD1.4, детектора по схеме удвоения выпрямленного напряжения на диодах VD1. VD2 и высокоомных (2 кОм) головных телефонов BF1 изменение тональности звучания которых и свидетельствует о наличии под катушкой-антенной металлического предмета.
Генератор, собранный на элементах DD1.1 и DD1.2, само возбуждается на частоте резонанса последовательного колебательного контура L1C1, настроенного на частоту 465 кГц (использованы элементы фильтра ПЧ супергетеродинного приемника). Частота второго генератора (DD1.3, DD1.4) определяется индуктивностью катушки-антенны 12 (30 витков провода ПЭЛ 0,4 на оправке диаметром 200 мм) и емкостью конденсатора переменной емкости С2. позволяющего перед поиском настроить металлоискатель на обнаружение предметов определенной массы.
Биения, возникшие в результате смешения колебаний обоих генераторов, детектируются диодами VD1, VD2. фильтруются конденсатором С5 и поступают на головные телефоны BF1.
Все устройство собрано на небольшой печатной плате, что позволяет при питании от плоской батареи для карманного фонаря сделать его очень компактным и удобным в обращении
Janeczek A Prosty wykrywacz melali. — Radioelektromk, 1984, № 9 стр. 5.
Примечание редакции. При повторении металлоискателя можно использовать микросхему К155ЛA3, любые высокочастотные германиевые диоды н КПЕ от радиоприемника «Альпинист».
Эта же схема более подробно рассмотрена в сборнике Адаменко М.В. «Металлоискатели» М.2006 (Скачать). Далее статья из этой книги
Микросхема 155ЛА4
Справочник содержания драгоценных металлов в радиодеталях основан на справочных данных различных организаций, занимающихся переработкой лома радиодеталей, паспортах устройств, формулярах и других открытых источников. Стоит отметить, что реальное содержание может отличатся на 20-30% в меньшую сторону.
Какие драгоценные металлы содержатся в микросхемах
Микросхемы могут содержать золото, серебро, платину и МПГ (Металлы платиновой группы, Платиновая группа, Платиновые металлы, Платиноиды, ЭПГ)
Структура обозначения советских микросхем.
Советские (а также российские) микросхемы обозначаются стандартным кодом, согласно ГОСТ РВ 5901-005-2010 (предыдущие – ОСТ 11073915-2000, 11073915-80), состоящим из четырех элементов: Первый элемент состоит из цифры и означает конструктивно-технологическую группу: 1,5,6 – обозначают полупроводниковые ИМС 2,4,8 – обозначают гибридные ИМС 7 – обозначает бескорпусную полупроводниковую ИМС 3 – прочие ИМС
Второй элемент состоит из двух цифр, обозначающих порядковый номер разработки.
Третий элемент содержит две буквы русского алфавита, определяющие функциональное назначение ИМС (см. таблицу ниже).
Четвёртый элемент – порядковый номер одноименных по функциональному признаку ИМС в одной серии. Состоит из одной или двух цифр.
За четвёртым элементом может находиться буква (или цифра через дефис), указывающая деление данного типа ИМС на группы, различные по одному или нескольким параметрам. В первых микросхемах в пластиковых корпусах после четвертого элемента могла ставиться буква “П”.1
Перед полным условным обозначением ИМС, предназначенной для аппаратуры широкого применения, ставится буква “К”. При необходимости указания типа корпуса ИМС после буквы “К” добавляется буква:2 Р – для пластмассовых корпусов типа “2”; М – для керамических, металло-керамических и металло-стеклянных корпусов типа “2”; Е – для металло-полимерного корпуса типа “2”; А – для пластмассового корпуса типа “4”; И – для керамико-стеклянного корпуса типа “4”; Э – экспортный вариант (шаг выводов 2,54 и 1,27 мм); Н – кристаллоноситель.
Примечание. На микросхемах, разработанных до 1974 года, третий элемент (две буквы) стоит сразу после первой цифры серии, при этом буквенные обозначения могут отличаться от принятых по отраслевому стандарту 1980 года.
Структурная схема
Конденсатор С1 обеспечивает положительную обратную связь между выходом второго и входом первого инвертора необходимую для возбуждения генератора.
Резистор R1 обеспечивает необходимое смещение по постоянному току, а также позволяет осуществлять небольшую отрицательную обратную связь на частоте генератора.
В результате преобладания положительной обратной связи над отрицательной на выходе генератора получается напряжение прямоугольной формы.
Изменение частоты генератора в широких пределах производится подбором емкости СІ и сопротивления резистора R1. Генерируемая частота равна fген = 1/(С1 * R1). С понижением питания эта частота уменьшается. По аналогичной схеме собирается и НЧ генератор подбором соответствующим образом С1 и R1.
Рис. 1. Структурная схема генератора на логической микросхеме.
Самая простая (и популярная) схема «цветомузыки» на тиристорах КУ202Н.

Это самая простая и пожалуй, самая популярная схема цветомузыкальной приставки, на тиристорах. Тридцать лет назад я впервые
увидел вблизи полноценную, работающую «светомузыку». Ее собрал мой однокласник, с помощью старшего брата. Это была именно эта схема.
Несомненным ее достоинством является простота, при достаточно явном разделение режимов работы всех трех каналов. Лампы не мигают одновременно,
красный канал низких частот устойчиво моргает в ритм с ударными, средний — зеленый откликается в диапазоне человеческого голоса, высокочастотный синий реагирует на все остальное
тонкое — звенящее и пищащее.
Недостаток один —
необходим предварительный усилитель мощности на 1-2 ватта. Моему товарищу приходилось почти «на полную» врубать свою «Электронику»
для того, что бы добиться достаточно устойчивой работы устройства.
В качестве входного трансформатора был использован понижающий тр-р от радиоточки. Вместо него можно использовать любой малогабаритный понижающий сетевой транс.
Например, с 220 до 12 вольт. Только подключать его нужно наоборот — низковольтной обмоткой на вход усилителя.
Резисторы любые, мощностью от 0,5 ватт. Конденсаторы тоже любые, вместо тиристоров КУ202Н можно взять КУ202М.
Схема универсального генератора
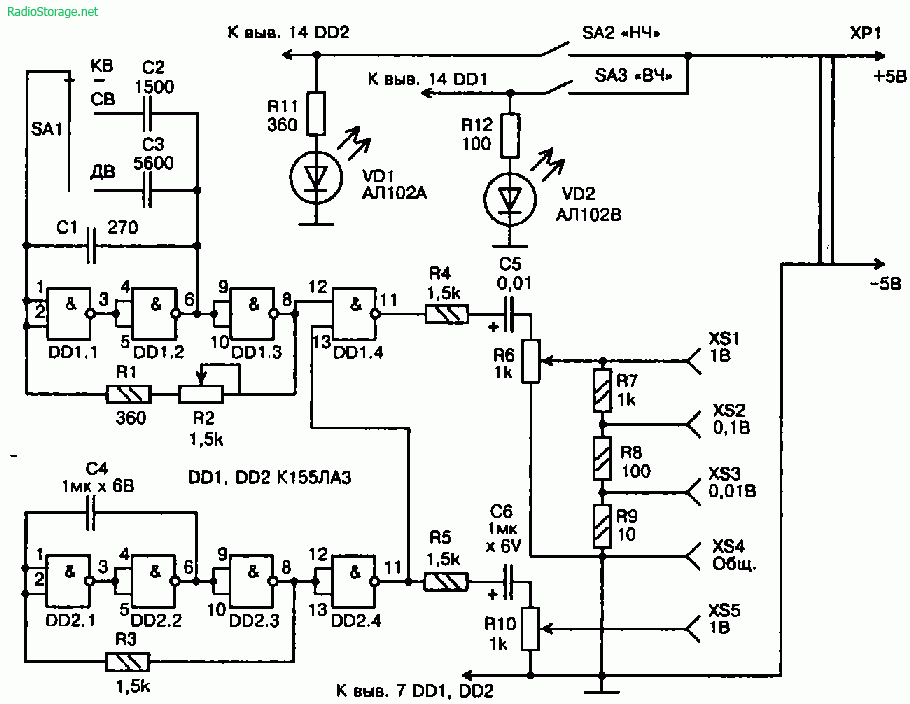
Исходя из вышеизложенного, на рис. 2 представлена принципиальная схема универсального генератора, собранная на двух микросхемах типа K155ЛA3. Генератор позволяет получить три диапазона частот: 120…500 кГц (длинные волны), 400…1600 кГц (средние волны), 2,5…10 МГц (короткие волны) и фиксированную частоту 1000 Гц.
На микросхеме DD2 собран генератор низкой частоты, частота генерации которого составляет примерно 1000 Гц. В качестве буферного каскада между генератором и внешней нагрузкой используется инвертор DD2.4.
Низкочастотный генератор включается выключателем SA2, о чем свидетельствует красное свечение светодиода VD1. Плавное изменение выходного сигнала генератора НЧ производится переменным резистором R10. Частота генерируемых колебаний устанавливается грубо подбором емкости конденсатора С4, а точно — подбором сопротивления резистора R3.

Рис. 2. Принципиальная схема генератора на микросхемах К155ЛА3.
Детали
Генератор ВЧ собран на элементах DD1.1…DD1.3. В зависимости от подключаемых конденсаторов С1…СЗ генератор выдает колебания соответствующие КВ, СВ или ДВ.
Переменным резистором R2 производится плавное изменение частоты высокочастотных колебаний в любом поддиапазоне выбранных частот. На входы инвертора 12 и 13 элемента DD1.4 подаются колебания ВЧ и НЧ. В результате чего на выходе 11 элемента DD1.4 получаются модулированные высокочастотные колебания.
Плавное регулирование уровня промодулированных высокочастотных колебаний производится переменным резистором R6. С помощью делителя R7…R9 выходной сигнал можно изменить скачкообразно в 10 раз и 100 раз. Питается генератор от стабилизированного источника напряжением 5 В, при подключении которого загорается светодиод VD2 зеленого свечения.
В универсальном генераторе используются постоянные резисторы типа МЛТ-0,125, переменные — СП-1. Конденсаторы С1…СЗ — КСО, С4 и С6 — К53-1, С5 — МБМ. Вместо указанной серии микросхем на схеме можно использовать микросхемы серии К133. Все детали генератора монтируют на печатной плате. Конструктивно генератор выполняется исходя из вкусов радиолюбителя.
3.1. Микросхема К133ЛН1
Логический
элемент НЕ серии ТТЛ К133ЛН1 выполняет логическую функцию НЕ.
Рис. 2. Элемент НЕ.
Логическая функция элемента: Y = X.
Таблица
1. Значения функции НЕ.
|
Y |
|
|
Н |
В |
|
В |
Н |
Текст моделирующей программы.
Обозначение
портов показано на рис. 2, вейвформы на рис. 3.
— File: K133LN1.vhd
— created by Design Wizard:
04/17/05 16:31:07
-library IEEE;
use IEEE.std_logic_1164.all;
entity K133LN1
is
port (
X: in STD_LOGIC;
Y: out STD_LOGIC
);
end K133LN1;
architecture K133LN1 of
K133LN1 is
begin
process(x)
begin
y<=not x after 18 ns;
end process;
end K133LN1;
Рис.3. Работа элемента НЕ
3.2.
Микросхема К133ИЕ5
Микросхема К133ИЕ5 является четырехзарядным,
асинхронным счетчиком пульсаций. Его обозначение показано на рис. 2. Режим
работы соответствует таблице 2. Если микросхема К133ИЕ5 применяется как
счетчик-делитель на 16, необходимо соединить выводы 1 и 12. При этом
последовательность счета от 0 до 15 ( т.е. последовательность смены логических
уровней на выходах Q0 – Q3) будет соответствовать таблице 3.
Таблица
2. Режим работы счетчика К133ИЕ5.
|
Вход сброса |
Выход |
||||
|
R1 |
R2 |
Q0 |
Q1 |
Q2 |
Q3 |
|
B H B H |
B B H H |
H |
H |
H |
H |
|
Счет |
Таблица
3. Последовательность счета К133ИЕ5.
|
Счет |
Выход |
Счет |
Выход |
||||||
|
Q0 |
Q1 |
Q2 |
Q3 |
Q0 |
Q1 |
Q2 |
Q3 |
||
|
1 2 3 4 5 6 7 |
H B H B H B H B |
H H B B H H B B |
H H H H B B B B |
H H H H H H H H |
8 9 10 11 12 13 14 15 |
H B H B H B H B |
H H B B H H B B |
H H H H B B B B |
B B B B B B B B |
Рис. 4.
Обозначение счетчика К133ИЕ5.
Текст
моделирующей программы.
Обозначение
портов показано на рис. 4, вейвформы на рис. 5, 6
— File: K133IE5.vhd
— created by Design Wizard:
04/27/05 13:00:34
-library IEEE;
use IEEE.std_logic_1164.all;
use
IEEE.std_logic_unsigned.all;
entity counter is
port (
C2: in STD_LOGIC;
R0: in STD_LOGIC;
R1: in STD_LOGIC;
Q: out STD_LOGIC_VECTOR
(3 downto 0)
);
end counter;
architecture K133IE5of K133IE5
is
begin
process(C2,R0,R1) is
variable X:
STD_LOGIC_VECTOR (3 downto 0):=»0000″;
begin
if R0=’1′ and R1=’1′ then
Q<=transport
«0000» after 26 ns;
elsif C2=’0′ and
C2’DELAYED=’1′ and X<15 then
X:=X+1;
end if;
Q<=transport X after
26 ns;
end process;
end K133IE5;
Рис. 5.
Сброс счетчика К133ИЕ5.
Рис. 6.
Счетчик К133ИЕ5 в режиме счета.
3.3. Микросхема К133ТМ2
Рис.7.
Обозначение триггера К133ТМ2.
Микросхема К133ТМ2 серии ТТЛ содержит два
независимых D-триггера. У каждого триггера есть входы R,D, C,S , а
также выходы Q, Q. Логика работы микросхемы показана в таблице.
Таблица 4. Состояния триггера К155ТМ2.
|
Режим работы |
вход |
выход |
||||
|
S |
R |
C |
D |
Q |
Q |
|
|
установка |
Н |
В |
X |
X |
В |
Н |
|
сброс |
В |
Н |
X |
X |
Н |
В |
|
Неопределён- ность |
Н |
Н |
X |
X |
В |
В |
|
Загрузка 1 |
В |
В |
В |
В |
Н |
|
|
Загрузка 0 |
В |
В |
Н |
Н |
В |
Текст моделирующей программы программы.
Обозначение
портов показано на рис. 7, вейвформы на рис. 8.
—
File: K133TM2.vhd
—
created by Design Wizard: 04/17/05 17:11:23
-library
IEEE;
use
IEEE.std_logic_1164.all;
entity
K133TM2 is
port (
S: in STD_LOGIC;
C: in STD_LOGIC;
D: in STD_LOGIC;
R: in STD_LOGIC;
Q: out STD_LOGIC;
Q1:out STD_LOGIC
);
end
K133TM2;
architecture
K133TM2 of K133TM2 is
begin
process
(s,r,c,d)
variable
q0,a: std_logic;
begin
a:=’1′;
if
R=’1’and S=’0′ and (C=’1′ or C=’0′)and (D=’1′ or D=’0′)then q0:=’0′;
else
if
R=’0′ and S=’1′ and (C=’1′ or C=’0′)and (D=’1′ or D=’0′) then q0:=’0′;
else
If
R=’1′ and S=’1′ then
if C’event and C=’1′ and D=’1′ then q0:=’1′;
else
if C’event and C=’1′ and D=’0′ then q0:=’0′;
end if;
end if;
else
if
R=’0′ and S=’0’and(C=’1′ or C=’0′)and (D=’1′ or D=’0′) then q0:=a;
end
if;
end
if;
end
if;
end
if;
q
<= q0 after 32 ns;
a
:= q0;
q1<=not(q0)
after 32 ns;
end
process;
end
K133TM2;
Рис.8. Работа
триггера К133ТМ2
Влияние содержания драгметаллов на работу транзистора К155ЛА3
Содержание драгметаллов в транзисторе К155ЛА3 имеет важное значение для его работы. Драгметаллы, такие как золото, палладий и платина, используются для создания контактов, которые обеспечивают электрическую связь между различными слоями полупроводникового материала
Это позволяет эффективно передавать сигналы и управлять током внутри транзистора.
Содержание драгметаллов в транзисторе К155ЛА3 должно быть строго контролируемым, так как небольшие отклонения могут негативно сказаться на его работе. Если содержание драгметаллов слишком низкое, то возникает риск недостаточной электрической связи между контактами, что может привести к неправильной работе транзистора.
С другой стороны, если содержание драгметаллов слишком высокое, это может привести к ухудшению электрической контактности из-за образования оксидных пленок на поверхности контактов. Это может привести к увеличению электрического сопротивления и ухудшению передачи сигналов и управления током.
Поэтому, оптимальное содержание драгметаллов в транзисторе К155ЛА3 является критически важным для его нормальной работы. Тщательный контроль и высокое качество материалов с драгметаллами гарантируют эффективную и надежную работу данного транзистора.



























