Содержание драгоценных металлов в различных устройствах
Приборы, вышедшие из строя или потерявшие практический интерес, предприимчивыми людьми подвергаются аффинажу. С помощью этого процесса драгметаллы в технике очищаются от примесей для последующего использования в качестве ценностей или для применения в других приборах.
Наличие и количество драгоценных металлов в каждом устройстве зависит от маркировки и серии радиодетали. В некоторых элементах техники попадаются такие благородные и редкие металлы как золото, платина и палладий. Они достаточно устойчивы к окислению и обладают высокой сопротивляемостью к агрессивным средам.
Микросхемы
В микросхемах содержится золото (Au) и серебро (Ag). Платина практически не встречается, либо содержится в малых количествах. Таблица наглядно показывает содержание драгоценных металлов в микросхемах. Все цифры указаны в миллиграммах, из расчета наличия ценных элементов в 1 микросхеме.
| Тип детали | Золото | Серебро |
| к1200цл1 | 0,0056 | |
| 133ЛА1 | 0,0212136 | 0,000758 |
| 542НД1 | 0,0209665 | 0,032320 |
| 1002ХП1 | 0,0283 | 0,0492 |
| 0537РУЗВ | 0,0132847 | 0,031068 |
Конденсаторы
В таблице указанно количество драгоценных металлов в граммах (г) из расчета содержания в 1 изделии. Содержание драгметаллов приведено фактическое, а не то, которое указано в паспорте устройств.
| Маркировка изделия | Золото | Серебро | Платина | Палладий |
| KM-56-M1500-1300 пФ | 0,0134823 | 0,0238574 | ||
| 1КВПМ | 0,0266000 | |||
| 1КПВМ 1-7 | 0,0260000 | |||
| 1КПВМ-147 | 0,0242000 | |||
| 1КПВМ-147 эксп. | 0,0242000 | |||
| 1КПВМ-2 3.600.042 | 0,0300000 | |||
| 2КПВМ-146 | 0,0465000 | |||
| 6N8J | 0,0300000 | |||
| КП1-22-10кВ 50-3000 пФ | 3,8878000 | 43,0342000 | ||
| КП1-27-35КВ 60-750 пФ эксп. | 5,2109400 | 68,8688300 | ||
| К10-17 2А КР. гр. Н50П | 0,0097689 | 0,0016628 |
Транзисторы
| Маркировка изделия | Золото | Серебро | Платина |
| КТ970А | 0,0446085 | 0,0405459 | |
| 2Т994А | 0,0754258 | 0,1428440 | 0,0000275 |
| 19С17 | 0,02 | ||
| 2Т998А | 0,0319096 | 0,2735409 | |
| 2Т203В | 0,0111634 | ||
| 2Т948 | 0,0338111 | 0,046152 | |
| 2Т948Б | 0,03468 | 0,04487 |
Разъединители
| Маркировка изделия | Золото | Серебро | Платина |
| РЕ11-49 | 349,1 | ||
| РЕ15-49 | 27,31 | ||
| РЕ15-53 | 54,63 | ||
| РЕ15-59 | 109,2 | ||
| РЕ15-61 | 163,9 | ||
| РЕ15-65 | 218,5 | ||
| РЕ17-65 | 228,2 |
Резисторы
| Маркировка изделия | Золото | Серебро | Платина |
| 1ПЕВР-10 ВТ, 15 ВТ | 0,0786 | ||
| 1ПЭВ-100 ГОСТ 6313-66 | 0,0786 | ||
| 1ПЭВ-25 | 0,0786 | ||
| 1ПЭВ-30 | 0,0786 | ||
| 1ПЭВ-30 ГОСТ 6513-66 | 0,0786 |
Гнёзда
| Маркировка изделия | Золото | Серебро | Платина |
| 6р-150а | 2,28 | 1,496 | |
| БО4.04137 | 0,125035 | ||
| КИ7.746.012 | 0,06288 | ||
| КИ7.746.013 | 0,06363 | ||
| ИЮ3.649.006 | 2,064 | ||
| ИЮ3.649.010 | 2,52 |
Реле
| Маркировка изделия | Золото | Серебро | Платина |
| 112.3702 | 0,075 | 0,095 | |
| 132-1В (холодильник) | 0,36 | ||
| 2РВМ (4 к-та) | 0,0127 | 1,5878 | |
| 2РВМ-190 | 1,58 | ||
| 47 УХЛ4 | 0,066 | 1,09 | |
| 8В-2-К ОС | 3,63522 | ||
| 8В-2-К,ОС | 3,63522 |
Выключатель
| Маркировка изделия | Золото | Серебро | Платина |
| БВИ-433 | 0,0082 | 0,0872 | 0,0024 |
| БВИ-452 | 0,0063 | 0,3696 | 0,0016 |
| БВФ-622 | 0,0144 | 0,4443 | 0,0151 |
| ВВ-250Р | 0,011 | 40,09338 | |
| ВВ-330Б-31.5-2000У1 | 2394,54 | ||
| ВВ-400Р | 0,011 | 40,09338 | |
| УБ-250А | 14,8852 |
Диоды
| Маркировка изделия | Золото | Серебро | Платина |
| 1631А | 0,00047 | ||
| 1631Б | 0,00047 | ||
| 1А402А | 0,002206 | 0,013594 | |
| 1А402АР | 0,020384 | 0,02527 | |
| 1А404Г | 0,021715 | 0,021208 | |
| 1А404Д | 0,021715 | 0,021208 |
СВЧ диод
| Маркировка изделия | Золото | Серебро | Платина |
| 1А106АР | 0,00381 | 0,02712 | |
| 1А106Б | 0,0019 | 0,01356 | |
| 1А408А | 0,00548 | 0,00301 | |
| 1А501Б | 0,0019 | 0,01359 | |
| 2А107А | 0,00438 | 0,00169 | |
| 2А107АР | 0,00876 | 0,00338 | |
| 2А108А | 0,00438 | 0,00169 |
Генераторные лампы
| Маркировка изделия | Золото | Серебро | Платина |
| ГМИ-6 | 0,0593 | 0,0008 | |
| ГМИ-6-1 | 0,0592 | 0,0008 | |
| ГИ-30 | 0,0377 | 0,0003 | 0,0006 |
| ГМИ-10 | 0,2937 | 0,0005 | 0,0047 |
| ГМИ-32Б | 2,3258 | 17,088 | 0,0335 |
| ГМИ-32Б-1 | 2,326 | 14,392 | 0,0335 |
| ГМИ-29Б-1 | 6,363 | 54,598 | 0,092 |
| ГМИ29А-1 | 6,363 | 35,959 | 0,092 |
Резонаторы
| Маркировка изделия | Золото | Серебро | Платина |
| КВАРЦ РБ02 РЦ3.382.369ТУ | 0,00013 | 0,00398 | |
| КВАРЦ РВ18 АУ0.338.037ТУ | 0,00087 | 0,0165 | |
| 2041.15.130-01 | 0,113944 | ||
| D15,2Х11,2Х07,6 | 0,02441 | ||
| ББ7.124.084 | 0,32386 | ||
| БЛОК 2073М | 0.24106 | 14.77563 | 0.07063 |
Тиристоры
| Маркировка изделия | Золото | Серебро | Платина |
| 2Н102Б | 1,212 | ||
| 2Н102В | 0,0007 | ||
| 2У101 | 0,002665 | ||
| 2У101А | 0,00284 | ||
| 2У101А-Е | 0,000516 | ||
| 2У104А | 0,019051 | ||
| 2У106 | 0,030507 | 0,000821 | |
| 2У106А | 0,03 |
Тублеры
| Маркировка изделия | Золото | Серебро | Платина |
| Б5-29 | 0,29287 | 2,075361 | |
| Б5-30 | 0,25 | 0,96 | |
| Б5-31 | 0,25 | 0,96 | |
| Б6-30 | 0,25 | 0,96 | |
| ВБТ-2 | 5,512 | ||
| ВБТ-4 | 5,499 | ||
| МТД3 (микротумблер) 0.360.016 | 0,21437 | 0,107175 | |
| ПТ-1Т | 1,55748 |
Инструкции и мануалы
Селективность по промежуточной частоте на всех диапазонах не мене 60 дБ.
Частота гетеродина на всех диапазонах выше частоты сигнала на величину промежуточной частоты, равной кГц.
Вес младшего разряда составляет — 1кГц, вес старшего — 10 МГц. У меня экземпляр этой шкалы без напряга меряет частоту до 25мГц, что в данном случае более чем достаточно. Достоинствами схемы являются низкий уровень шумов от гетеродина, высокая линейность и расширенный динамический диапазон.
Возможно, лучшие результаты будут, если немного разгрузить выход ГПД, т. Последний раз редактировалось ux0in 02 фев , , всего редактировалось 2 раза. Поскольку в диапазоне УКВ усилительные свойства транзисторов заметно ухудшаются, то в преселекторе для обеспечения чувствительности приёмника используется два каскада УВЧ на полевых транзисторах с низким уровнем шума КПЕ. Таким образом, освобождается место для динамика фото 5.
Похожие схемы
У вас нет необходимых прав для просмотра вложений в этом сообщении. При изменении индуктивности эти три емкости и надо обратно пропорционально изменить. Вес младшего разряда составляет — 1кГц, вес старшего — 10 МГц.
Годится УН14 в типовом включении. Отсюда большой к. Перед началом измерений все измерительные приборы и исследуемое РПУ должны находиться во включённом состоянии прогреты в течение не менее 20 минут и проверены на работоспособность посредством простейших тестовых измерений. После трансформации пришедшего ВЧ тока в напряжение ВЧ, необходимое для работы предварительного усилителя на лампе , в ДПФ происходит фильтрация продуктов преобразования смесителя передатчика и дальнейшее усиление в лампе 6Ж52П, в цепи анода которой включены одиночные резонансные контура.
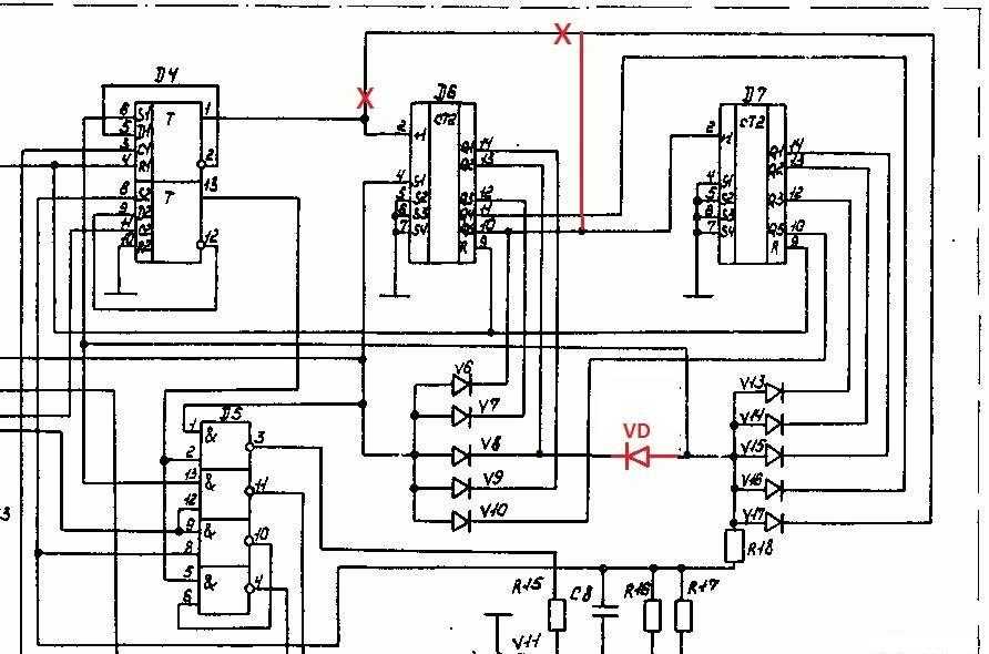
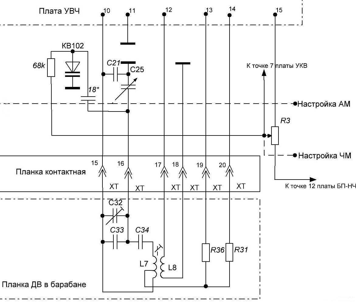
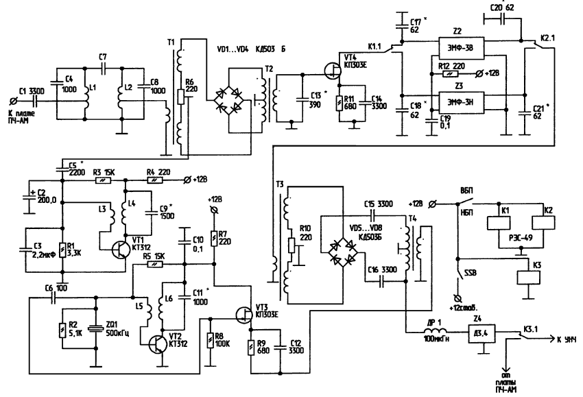
Трансляционный радиоприёмник Ишим-003
Впрочем, ее нужно снимать в любом случае. Действительно, раньше, во времена, когда у меня не было Интернета да и вообще компьютера, единственным окном в мир был именно радиоприемник. Целью настоящей публикации является обобщение этих материалов хотя далеко не всех и желание поделиться своими наработками и практическим опытом модернизации этого, до сих пор достаточно распространенного среди радиолюбителей, приемника.
Общими для обоих каналов являются УНЧ, блок питания, индикатор настройки и электронно-счетная шкала. В противном случае гашение напряжения можно осуществить мощным резистором не менее 5 ватт и величиной около 25 Ом фото 8. Чего только стоит масса приемника — 15 килограммов! Правда, все разъемы заканчиваются на задней стенке корпуса, то есть внутри абсолютно все на пайке.
Обзор радиоприемника » ИШИМ — 003 «
Микросхема К176РУ2
Справочник содержания драгоценных металлов в радиодеталях основан на справочных данных различных организаций, занимающихся переработкой лома радиодеталей, паспортах устройств, формулярах и других открытых источников. Стоит отметить, что реальное содержание может отличатся на 20-30% в меньшую сторону.
Какие драгоценные металлы содержатся в микросхемах
Микросхемы могут содержать золото, серебро, платину и МПГ (Металлы платиновой группы, Платиновая группа, Платиновые металлы, Платиноиды, ЭПГ)
Структура обозначения советских микросхем.
Советские (а также российские) микросхемы обозначаются стандартным кодом, согласно ГОСТ РВ 5901-005-2010 (предыдущие – ОСТ 11073915-2000, 11073915-80), состоящим из четырех элементов: Первый элемент состоит из цифры и означает конструктивно-технологическую группу: 1,5,6 – обозначают полупроводниковые ИМС 2,4,8 – обозначают гибридные ИМС 7 – обозначает бескорпусную полупроводниковую ИМС 3 – прочие ИМС
Второй элемент состоит из двух цифр, обозначающих порядковый номер разработки.
Третий элемент содержит две буквы русского алфавита, определяющие функциональное назначение ИМС (см. таблицу ниже).
Четвёртый элемент – порядковый номер одноименных по функциональному признаку ИМС в одной серии. Состоит из одной или двух цифр.
За четвёртым элементом может находиться буква (или цифра через дефис), указывающая деление данного типа ИМС на группы, различные по одному или нескольким параметрам. В первых микросхемах в пластиковых корпусах после четвертого элемента могла ставиться буква “П”.1
Перед полным условным обозначением ИМС, предназначенной для аппаратуры широкого применения, ставится буква “К”. При необходимости указания типа корпуса ИМС после буквы “К” добавляется буква:2 Р – для пластмассовых корпусов типа “2”; М – для керамических, металло-керамических и металло-стеклянных корпусов типа “2”; Е – для металло-полимерного корпуса типа “2”; А – для пластмассового корпуса типа “4”; И – для керамико-стеклянного корпуса типа “4”; Э – экспортный вариант (шаг выводов 2,54 и 1,27 мм); Н – кристаллоноситель.
Примечание. На микросхемах, разработанных до 1974 года, третий элемент (две буквы) стоит сразу после первой цифры серии, при этом буквенные обозначения могут отличаться от принятых по отраслевому стандарту 1980 года.
Самые ценные иностранные и советские детали
В советское время при сборке бытовой техники и других приборов использовалось гораздо больше драгоценных металлов, чем за границей. Это обусловлено высоким качеством и долгим сроком эксплуатации техники того периода. Поэтому советские приборы – настоящий источник цветных и драгоценных металлов.
Больше всего таких благородных металлов, как палладий, золото, платина и серебро, содержится в советских и западных конденсаторах. Самые популярные конденсаторы отечественного производства – «КМ Н30» и рыжие «5Д», в которых преобладает содержание платины. Палладий можно найти в конденсаторе «КМ Н90».
Конденсаторы «КМ Н30» и рыжие «КМ 5Д»
Именно в этих зеленых и рыжих конденсаторах находится больше всего благородных металлов. Среди зарубежных элементов особой популярностью у любителей радиотехники пользуются:
- конденсаторы «Tesla» разных размеров;
- болгарские коричневые и синие конденсаторы серии «MbC» и «KbC» с маркировкой «220n»;
- TaSF B45176-A1108-K;
- аксиальные MIL-ETAH2.
Специализированные предприятия покупают и поставляют конденсаторы с разной маркировкой для применения в компьютерной, импульсной, помехоподавляющей и прочих сферах деятельности. Для этого они заключают договоры о поставках с торговыми компаниями.
Методы извлечения золота из радиодеталей
Содержание золота в радиодеталях редко совпадает с заявленным. В корпусных деталях, разъемах позолота встречается часто. Золото из радиоламп ценится за высокую пробу. Добывают драгметалл двумя способами: химическим и переплавкой.
Кусочки лома, детали, содержащие позолоту или золотые сплавы растворяют в «царской водке», это смесь двух кислот: азотной и серной в пропорции 1:3, растворяет многие драгметаллы. Для ускорения процесса колбу нагревают до 80°С. Загружают металл порционно, делают смесь насыщенной. Из-за меди жидкость окрашивается в темно-зеленый цвет. Осаждают золото поваренной солью из расчета 2 г на 100 мл золотосодержащей жидкости. Затем выпаривают лишнюю жидкость. Высушивают чешуйчатый осадок .
Плавку начинают с аффинажа драгметаллов – проводят глубокую очистку шихты:
- промывкой удаляют загрязнения;
- магнитом – кусочки низколегированных сталей с позолотой.
Сплавляют получившийся осадок до полного восстановления золота под флюсом из бората или буры. Порошок снижает температуру плавления лома. Температура плавления около 1000°C.
Советуем почитать: Источники загрязнения воды сельским хозяйством
Дополнение от 18.09.16
В целесообразности установки там КД я лично сомневаюсь — остальная схемотехника сведет на нет весь выигрыш, хотя опытов таких не ставил, заменил на КД и остался доволен. У последнего наиболее приятное и качественное звучание, но регулятором с передней панели он не контролируется. Варианты установки этого верньера, или какого-либо другого, зависят от желания и возможностей радиолюбителя. Возможно применения генератора практически от любого магнитофона.
Штатный УЗЧ приемника не предусматривает регулировку тембра и по своим параметрам, скорее всего, предназначен для контроля радиотрансляции.
Смирнов К. Хотелось еще и FM диапазон, но руки до него пока не дошли.
А задача приема любительских радиостанций осталась. В некоторых разработках радиолюбители убирают цепи АРУ, но тогда сам УВЧ обязательно нужно защитить от перегрузки входным аттенюатором например, выполненном на сдвоенном потенциометре сопротивлением 2,,7 кОм, подобно примененному в .
Последний раз редактировалось ux0in 02 фев , , всего редактировалось 2 раза.
Проверялась работа УПЧ по рекомендации К.
В некоторых разработках радиолюбители убирают цепи АРУ, но тогда сам УВЧ обязательно нужно защитить от перегрузки входным аттенюатором например, выполненном на сдвоенном потенциометре сопротивлением 2,,7 кОм, подобно примененному в .
Ишим 003 — из коробки. Сделано в СССР
Методы извлечения серебра из радиодеталей
Серебросодержащие сплавы, из которых делают разъемы и контакты, используют в качестве сырья. Для извлечения серебра из радиодеталей металлы растворяют. Перед переработкой приборы и радиодетали разбирают. Удаляют пластик, полимеры, полупроводники, медесодержащие части.
Получение серебра сводится к проведению качественной реакции на ионы Ag+ в растворе азотной кислоты. Подготовленное сырье заливают HNO3 для растворения серебра. Затем AgNO3 осаждают цинковой пылью или введением соляной кислоты.
Хлористое серебро (AgCl) выпадает в виде хлопьев, его отфильтровывают и сушат. Затем переплавляют в слиток. Нагревать хлопья можно в жестяной банке или керамическом тигле на газовой плите, паяльной лампе, с помощью газового резака или универсальной горелки.
При переплавке хлорида серебра и лома в качестве защитного флюса используют буру. Она образует слой шапку шлака на расплаве, серебро меньше окисляется. Расплав выливают на металлическую пластину или в песок. Готовую отливку промывают.
Дополнение от 03.02.17
Пропорционально расширению полосы происходит снижение усилительных свойств УПЧ.
В связи с применением двухзатворного полевого транзистора и высокоэффективного смесителя на АDG усиление тракта повысится, что может привести к самовозбуждению.
Опорный сигнал смесителя fг генерируется гетеродином с автотрансформаторной обратной связью на двух транзисторах КТА, включённых по схеме дифференциального усилителя. Благодаря этому свойству, для нашего приемника подходит практически любой ЭМФ со средней частотой около кГц и полосой пропускания 2,1…3,1 кГц . При этом, если ПЧ приемника не менять, то вместо кварца на частоту кГц следует установить кварц на частоту кГц возможно потребуется подбор конденсатора С2 или С3 рис.
Нечаева 9. При подаче напряжения, транзисторы открываются включаются при снятии напряжения — транзисторы закрываются. Смирнов К. Автоматическая регулировка усиления в диапазонах ДВ, СВ и КВ: изменение напряжения на входе радиоприемника на 60 дБ дает изменение напряжения на выходе приемника не более, чем на 4 дБ.
Однако в этом случае опять же придется делать дополнительный гетеродин по одной из известных схем. Сопротивление R1 увеличиваем до ком. Радиоприемник был широко распространен на РТУ бывшего СССР, да и сейчас достаточно часто встречаются у радиолюбителей-коротковолновиков.

В то же время, при АМ приеме, появляется возможность более качественного прослушивания сигналов станций обычное положение ручек регуляторов тембра. Соединение блоков и плат осуществляется при помощи специальной печатной кросс-платы, укрепленной на шасси радиоприемника.
Катушка связи Lсв может подключаться к антенне непосредственно гнездо WA1 или через резистивный делитель гнездо WA2 с ослаблением — 30 дБ для исключения перегрузки линейного тракта РПУ сигналами местных радиостанций. Проще всего оказалось переместить уплотнить некоторые элементы на стандартной плате телевизора второго-третьего поколения, удалить элементы штатного усилителя мощности на плате БП-НЧ предварительный на трех КТ оставить и на это место установить плату УЗЧ на микросхеме от ТВ. Чтобы магнитная система достаточно крупногабаритного динамика не касалась конденсатора фильтра питания и трансформатора, на кросс-плате следует заменить этот габаритный, емкостью ,0 мкФ, вертикально стоящий конденсатор C2 на импортный горизонтальный или другой малогабаритный на ту же, или большую, емкость и не меньшее рабочее напряжение. Все органы управления радиоприемником выведены на его переднюю панель см. О высокой популярности приемника среди радиолюбителей свидетельствует большое число материалов по его совершенствованию и модернизации, например в .
Резисторы R10, R27 закорачиваем перемычками. Выходная мощность: на основном, нерегулируемом выходе — 1 мВт на нагрузке Ом; на регулируемом выходе для подключения контрольного громкоговорителя — не менее 0,5 Вт на нагрузке 8 Ом. Чем больше емкость конденсатора и его рабочее напряжение, тем больше размер банки. Что касается других вариантов модификации блока ПЧ-АМ.
Пытаемся выбрать радиоприемник Tecsun
Разъемы на лом
В разъемах, как и в микросхемах, содержится большое количество драгметаллов, стоимость которых определяется исключительно по массе. Принимая электромеханические устройства на лом радиодеталей, скупщики учитывают такие факторы:
- Производство: отечественные, импортные.
- Изделия Советского периода, год выпуска.
- Использование: бывшие в употреблении, новые.
Специалисты определили, что на килограмм резисторов, сделанных в СССР, приходится 25 гр. драгметаллов. В европейских аналогах – в пять раз меньше.
Предъявляемые требования к разъемам минимальные. Элементы могут быть с проводами, в разобранном виде до металлических колец, с платой или без нее. Пользуются спросом: РППГ, РС, ОНП, РППМ, СНО, СНП, СНЦ, ШР.


























