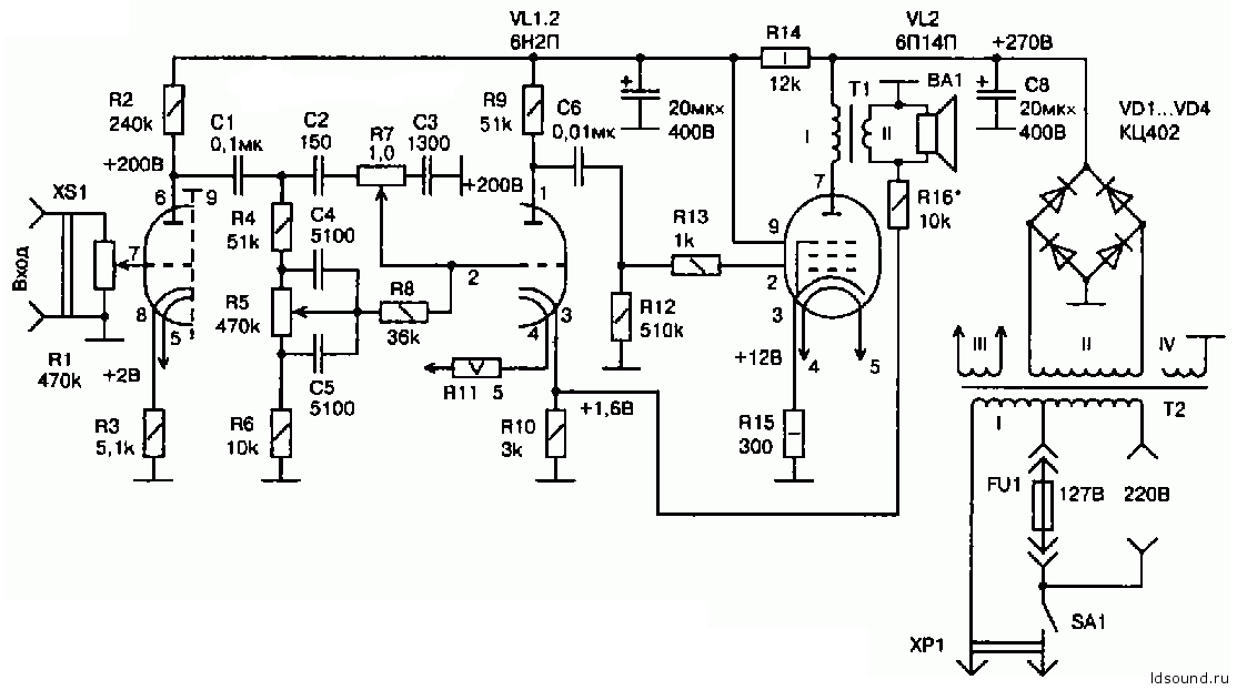
Схема УНЧ на лампах 6Н2П, 6П43П (2-3Вт)
Ламповые усилители схемы высокого качества звука обеспечивают получение максимально чистый и прозрачный ламповый звук. Единственный их недостаток – это их высокая стоимость, что существенно ограничивает популярность данной категории усилителей.
В этой статье на нашем сайте мы расскажем вам как самостоятельно собрать качественный и недорогой ламповый усилитель звука, который по качеству звука не будет уступать своим уже готовым брендовым аналогам. Самый сложный и трудоемкий этап работы – это изготовление металлического корпуса.
В данном случае вы можете использовать корпуса от старых ламповых радиоприемников или усилителей. В качестве технической начинки использовались два выходных звуковых трансформаторов ТВЗ-1-9 на первый канал. ТВЗ-1-9 и ТВЗ-3Ш – на второй канал. Силовой трансформатор применялся ТС-180.
Ищем новое звучание старого усилителя. Замена 6П14П на 6П43П-Е
Опять здравствуйте, читатели нашего автожурнала.
Другие лампы из этой серии показали схожие результаты. Для 6П14П-ЕР THD=1.3 и IMD=0.69. Для 6П14П-К THD=2.6 и IMD=0.27. Разницы в звучании не замечено.
6П15П с её 100 килоомным внутренним сопротивлением исключаем сразу — ТВ-ЗШ явно не подходит. Остаются токовые лампы 6П18П и 6П43П-Е.
В отличие от 6П14П и 6П15П токовые лампы склонны к саморазогреву, и превышать предельно допустимое напряжение на аноде крайне не желательно. Для 6П14П с её предельным анодным 300 вольт некоторые аудиофилы предлагают поднять до 400 вольт. Утверждая при этом: “И тогда лампа как запоет!”.
В погоне за звуком
С нашего безымяного силового трансформатора на полной нагрузке получено 245 вольт анодного. Предельно допустимое для 6П18П – 250 вольт, что критически близко к нашему анодному. Из списка мы её вычеркиваем, остается только 6П43П-Е с её предельно анодным 300 вольт.
Цокалевка полностью совпадает. На свой страх и риск вставляем её вместо 6П14П, включаем и … Слышим другое, новое звучание своих любимых композиций. Одно насторожило — трансформаторы ощутимо потеплели. Начинаем разбираться, лезем в даташит на сороктретью лампу: ток анода 44ma – норма для ТВ-ЗШ, ток катода – не более 75ma, а какой у нас ток катода? — О! о! о!…
В срочном порядке к катодному резистору в 120 ом последовательно припаиваем двухватное сопротивление на 220 ом. Измеряем на нем напряжение и делим на его номинал (закон Ома) получаем катодный ток 75ma при максимуме выходной громкости (в жизни мы такого никогда не делаем).![]()
Тише, да лучше
В погоне за лучшим звуком осталось перевести выходные лампы в в триодный режим. Для этого вторую сетку каждой выходной лампы подключаем через 100 Ом двух ваттный резистор к аноду. В таком псевдо-триодном режиме 6П43П-Е имеет примерно 1-1.1 кОм внутреннего сопротивления. Подсоединяем комплекс Шмелёва THD=2 и IMD=0.5.
Получены самые низкие коэффициенты искажения. И это на ТВК-70Л-2 с его 0.5 мм не звуковом железе. Все бы хорошо, но только чувствительность усилителя в триодном режиме заметно упала. Получить более двух ватт мощности вряд ли удастся. Для прослушивания в тихой обстановке достаточно, для корпоративной вечеринки нет. Здесь и пригодится пентодно-триодный переключатель. Получилась следующая принципиальная схема:
Любителям фиксированного смещения зеленый свет.![]()
Хочется хорошо и громко? Если сильно хочется, то можно
Увеличив выходной комплект трансформаторов и ламп в два раза, мы получим скачек мощности при заданном качестве. В таком включении используются всё те же трансформаторы ТВК-70Л-2.
Если предполагается использовать восьмиомную нагрузку, то можно поставить по два ТВЗ-1-9, что будет по-лучше, или ТВ-ЗШ.
Принципиальная схема двойного выходного каскада реализуется двумя вариантами:
- a — с авто смещением
 - b — с фиксированным смещением.
 
Нагрузка на силовой трансформатор соответственно увеличиться также в два раза. В работе только два выходных канала станут потреблять 0,3 А анодного и 2,5 А накального.
P.S. Повышенные значения THD и IMD заставляют лампу 6П43П-Е бархатно окрашивать звук. Звучание вибрации струн делается более похожей на живое исполнение.
Предыдущие посты: « История мотоциклетного бренда «Aprilia» | Как пройти тест-драйв »Метки: 6П43П-Е
Типы выходных трансформаторов
Выходной трансформатор — ключевой элемент в конструкции усилителя. Он отвечает за преобразование сигнала с низким напряжением и большим током на выходе усилителя в сигнал с большим напряжением и малым током на выходе. В зависимости от конструкции и характеристик, выходные трансформаторы могут быть различных типов.
Вот некоторые из наиболее распространенных типов выходных трансформаторов:
- Симметричный трансформатор — это наиболее распространенный тип трансформатора для двухтактных усилителей. Он имеет две обмотки и обеспечивает симметричное выходное напряжение.
 - Центрального смещения трансформатор — это специальный тип трансформатора, который обеспечивает центральное смещение выходного сигнала. Он используется для устранения постоянной составляющей в сигнале.
 - Работающий в режиме преобразователя трансформатор — это трансформатор, который может преобразовывать сигнал на выходе усилителя в различные разновидности, такие как инвертированный, дифференциальный или смещенный.
 - Мощностной трансформатор — это трансформатор, специально разработанный для передачи большой мощности. Он имеет особую конструкцию и используется для усиления и передачи высокой мощности сигнала.
 
Выбор типа выходного трансформатора зависит от конкретных требований и характеристик усилителя. Каждый тип трансформатора имеет свои особенности и позволяет достичь определенных эффектов в качестве звука.
Особенности использования
Выходной трансформатор для двухтактного усилителя на лампе 6п43п является одним из ключевых компонентов системы и оказывает значительное влияние на качество звучания. Правильный выбор и проектирование трансформатора требуют знания основных принципов и учета ряда факторов.
1. Подбор экранированного выходного трансформатора
При выборе выходного трансформатора необходимо учитывать требования по разделению обмоток (отводимых сигнальных истоков), чтобы избежать негативного влияния паразитных емкостей и индуктивностей на работу усилителя и качество звучания.
Также следует обратить внимание на экранирование трансформатора от внешних электромагнитных помех, чтобы предотвратить возможное влияние на чувствительные сигнальные цепи усилителя
2. Значение частоты среза
Частота среза (граничная частота) определяет верхнюю границу рабочего диапазона трансформатора
Важно выбрать трансформатор с частотой среза, превышающей максимальную рабочую частоту, чтобы избежать деградации сигнала в высокочастотной области
Частота среза можно рассчитать исходя из параметров трансформатора (индуктивность, емкость) или использовать данные, предоставляемые производителем.
3. Нагрузочная характеристика
Нагрузочная характеристика трансформатора для двухтактного усилителя должна быть подобрана в соответствии с требованиями схемы. Учитывайте сопротивление нагрузки, к которой будет подключен усилитель, и допустимую мощность на выходе.
Важно также учесть, что сопротивление нагрузки может изменяться в зависимости от использования различных акустических систем, поэтому требуется некоторый запас мощности на выходе и возможность плавной регулировки выходного уровня
4. Поляризация трансформатора
Правильная поляризация трансформатора является неотъемлемым аспектом использования. Убедитесь, что используемое напряжение на питании ориентировано таким образом, чтобы обеспечить оптимальную работу трансформатора и предотвратить искажения и проблемы с уровнями сигнала.
5. Технические требования к установке и подключению
При установке и подключении выходного трансформатора необходимо учитывать следующие технические требования:
- Обеспечьте надежное механическое крепление трансформатора, чтобы избежать возможных вибраций и повреждений;
 - Правильно испытайте и подключите сигнальные провода, чтобы минимизировать потери сигнала и взаимное влияние помех;
 - Обеспечьте должное размещение трансформатора в усилительном блоке с учетом потенциальных помех и взаимного влияния других компонентов.
 
6П43П в режиме повышенной нагрузки
6П43П в режиме повышенной нагрузки. По желанию одного из радиолюбителей мне довелось выполнить подбор комплектов ламп 6П43П-Е для двухтактного усилителя Комарова, обозначенной как студенческий курсовой проект. Нормальный коммерческий проект для меня, подобрать идеальные пары выходных ламп, за деньги. Однако для меня это типичный пример маркетингового продвижения конкретных наименований ламп. Глупости подчинения людей маркетингу и вредоносности подобного подхода я посвятил много статей.![]()
В ходе коммерческого исследования ламп 6П43П пришлось промерить около 80 штук из запасов от 70-х годов.
Для экспериментов были использованы дохленькие лампы, с минимальными параметрами тока и крутизны по даташиту 36 мА и 6 мА/В. Как оказалось, применение карточки для 6П14П позволяет поднять анодный ток до 57 мА, при долговременном сохранении термической устойчивости. Напряжение второй сетки ограничено регулятором на уровне 140 вольт. Анодное напряжение удавалось поднимать вплоть до 280 вольт, расчетная мощность при этом составила 15,96 Вт. Признаков перегрузки анодов не установлено, однако стеклянный баллон нагрелся очень сильно. Далее была использована карта 6П15П, и ток удалось увеличить до 72 мА, практически до предельного значения по шкале лампомера (рис. слева). При этом начала срабатывать защита лампомера по току. Анодное напряжение пришлось понизить до 240 вольт, чтобы защита не отключала измеритель. И снова в аноде не было замечено признаков покраснения, хотя расчетное значение мощности возросло до 17,28 Вт. Пример показан на картинке ниже.![]()
В ходе исследования периодически оценивалась крутизна. При этом обнаружено, что все хилые экземпляры 6П43П при экстремальном нагружении и столь значительном повышении тока, оказались не в состоянии обеспечить существенное увеличение крутизны. В эксперименте с дохликами не удалось получить значения S более 5 мА/В (рис. по центру). А вот для работоспособных экземпляров крутизна подпрыгивала столь же существенно, как и анодный ток. Например, для нескольких заведомо исправных экземпляров были получены значения S=9 … 10 мА/В, при первоначально замеренных значениях около 8 мА/В. В качестве выводов можно сформулировать следующие очевидные соображения.
1.Дохлые, с признаками старости стекляшки и лампы на нижней границе даташита в конструкциях усилителей высокого качества и большой энерговооружённости использовать не следует. Отбраковку запасённых экземпляров следует проводить именно по пограничным параметрам, безжалостно утилизируя лампы с недостаточным анодным током и малой крутизной.
2.Учитывая существенный запас по мощности в анодах выходных пентодов, возможно допускать некоторую перегрузку ламп. Однако предпочтительно увеличивать напряжение и не увлекаться чрезмерным повышением тока. Выделение в анодах мощности в динамике, при сохранении термической устойчивости, может быть весьма значительным, сравнимым с выделенной мощностью на анодах в статике.
3.Цепи автоматического смещения с катодными резисторами следует считать весьма и весьма полезными, для страховки от экстремальных токов. Поэтому к потере катодных цепях мощности и к дополнительному нагреву следует отнестись терпимо. Лучшее процентное соотношение автоматического и фиксированного смещения является предметом отдельного исследования.
4.Режим повышенной нагрузки нельзя воспринимать как нормальное состояние лампы в усилителе. Это испытательный режим, для тренировки лампы. Не следует также переоценивать и его значимость. Реанимация старых ламп занятие неблагодарное.
Евгений Бортник, Красноярск, Россия, май 2018
Процесс выбора трансформатора
Выбор трансформатора для выходного каскада двухтактного усилителя с ламповыми стабилизаторами должен быть основан на рассчетах и учете следующих параметров:
Требуемая выходная мощность: Необходимо определить требуемую выходную мощность, которую должен обеспечивать трансформатор. Это позволит выбрать трансформатор, способный справиться с этой нагрузкой и обеспечить достаточный уровень выходного сигнала.
Выходное сопротивление усилителя: Нужно учитывать сопротивление выхода усилителя при выборе трансформатора. Размеры и количество обмоток в трансформаторе должны быть согласованы с указанным сопротивлением для достижения наилучшего качества звука.
Частотный диапазон: Трансформатор должен иметь достаточно широкий частотный диапазон, чтобы передавать все частоты, присутствующие в исходном сигнале
Необходимо учесть и обратить внимание на границы искажений и амплитуду сигнала при выборе трансформатора.
Строение здания: Размеры и форма трансформатора должны соответствовать особенностям места установки. Необходимо уделить внимание компактности и геометрии трансформатора, чтобы его установка не вызывала неудобств.
Производительность: Необходимо обратить внимание на производителя трансформатора и его репутацию
Удостоверьтесь, что изготовитель обеспечивает надежность и качество своей продукции.
Пример параметров трансформатора для 6п43п двухтактного усилителя:
Параметр
Значение
Выходная мощность
не менее 50 Вт
Выходное сопротивление усилителя
4 или 8 Ом
Частотный диапазон
20 Гц — 20 кГц
Габариты
не более 150x150x150 мм
Производитель
известный и проверенный производитель
Важно помнить, что правильный выбор трансформатора является критическим этапом проектирования и может непосредственно влиять на качество звука и надежность работы усилителя
Особенности и технические данные 6п43п
Одной из особенностей 6п43п является его многофункциональность. Он может использоваться в нескольких режимах, включая частотно-модулированную передачу, частотно- (A3), амплитудно- (A1), одиночный боковой диапазон (H2) и двойной боковой диапазон (J3E) модуляцию, и некоторые другие режимы.
Кроме того, у 6п43п есть возможность регулировки мощности передачи, ручного RIT-тона, прямого или обратного отображения на дисплее, и других функций.
Технические характеристики 6п43п включают в себя диапазон напряжения питания от 220 до 240 В переменного тока, частоту сети питания 50 Гц, номинальную мощность 600 ВА, и массу без упаковки 25 кг. Потребляемая мощность: штатный режим – не более 600 ВA, в режиме готовности – не более 100 ВA.
Станция имеет размеры (ширина х высота х глубина) 324 мм х 167 мм х 488 мм.
Каждый служебный режим 6п43п может быть настроен на легковестную или стационарную подставку. На этой самостоятельной подставке можно использовать станцию в определенных условиях, что дает пользователю большую гибкость при размещении и использовании.
6п43п имеет высокое качество передачи и хорошую чувствительность приема, добавляющиеся к его многофункциональности и легкости использования, причиняют станцию стойкостью на рынке.
Материалы и технологии
При проектировании выходного трансформатора для двухтактного усилителя на лампе 6п43п следует учитывать особенности выбора материалов и использования соответствующих технологий. От правильного выбора материалов и технологий зависят качество и надежность работы устройства.
Основными материалами для изготовления трансформатора являются:
- Магнитные железы: для ядер трансформатора применяются магнитные железы, обладающие определенными магнитными, механическими и тепловыми свойствами. Наиболее распространенными материалами для ядер трансформаторов являются трансформаторные стали и ферриты.
 - Чувствительные элементы: для изготовления обмоток трансформатора применяются различные материалы, которые должны обладать хорошей электрической проводимостью, механической прочностью и низкими потерями энергии. Наиболее часто используемыми материалами являются медь и алюминий.
 
При выборе материалов следует учитывать частоту работы трансформатора, требования к качеству сигнала, параметры сопротивления и потерь энергии.
Технологии, применяемые при изготовлении трансформаторов, также играют важную роль:
- Способ намотки обмоток: в зависимости от требуемых характеристик трансформатора применяются различные способы намотки обмоток, такие как последовательная намотка, параллельная намотка, спиральная намотка и другие.
 - Использование экранирования: для улучшения качества сигнала и снижения взаимного влияния между обмотками трансформатора часто используются различные виды экранов. Экраны могут быть выполнены из фольги, проволоки или других материалов.
 - Технологии соединения обмоток: в зависимости от требований к электрической проводимости, надежности и компактности трансформатора, применяются различные технологии соединения концов обмоток, такие как пайка, сварка, скрутка и другие.
 
Примеры материалов и технологий
Материалы
Технологии
Mедь
Последовательная намотка
Ферриты
Параллельная намотка
Трансформаторные стали
Спиральная намотка
Алюминий
Экранирование
Технологии соединения обмоток
Правильный выбор материалов и технологий позволяет получить высокую эффективность, низкие потери энергии и длительный срок службы трансформатора.
Особенности проектирования
При проектировании выходного трансформатора для 6п43п двухтактного усилителя следует учитывать ряд особенностей, которые могут повлиять на его работу и качество звука.
1. Расчет необходимой мощности
Одной из основных задач при проектировании трансформатора является определение необходимой мощности. Для этого необходимо знать выходную мощность усилителя и коэффициент запаса. Коэффициент запаса учитывает потери энергии в трансформаторе и предельную температуру его нагрева. Не рекомендуется работать с трансформаторами, которые нагреваются более чем на 40-50°C выше окружающей среды.
2. Выбор материала для сердечника
Сердечник является одной из ключевых частей трансформатора, и его выбор тоже играет важную роль в качестве звука и эффективности работы трансформатора. Для выходных трансформаторов часто используются сердечники из стали, которые обладают низкой магнитной проницаемостью. Такая сталь позволяет достичь высокой линейности и уровня подавления гармоник.
3. Расчет количества витков
При расчете количества витков следует учитывать сопротивление секций усилителя, напряжение питания, требуемый коэффициент трансформации и количество выходных линий. Количество витков прямо пропорционально требуемой мощности, а также зависит от удельной потери витка и формы сердечника.
4. Выбор провода
При выборе провода следует учитывать максимальную рабочую температуру и сопротивление провода, а также требования к его изоляции. Часто для выходных трансформаторов используют медный провод с лаковым покрытием, который обладает хорошей электропроводностью и устойчив к оксидации.
5. Проектирование обмоток
Обмотки трансформатора должны быть проектированы таким образом, чтобы обеспечить возможность регулировки отдельных секций. Это позволит более точно настроить уровень сигнала на выходе и обеспечить симметричный баланс сигнала.

            























